美国拥有4000多所高校,2019QS世界大学排名Top100占据了31个席位,如此丰富的教育资源吸引了不少中国学生的目光,面对美国的众多大学,选择国际知名度更高的综合性大学(university)还是偏向于精英式教育的文理学院(liberal arts college)呢?究竟两者有什么区别,准留学生们又该如何考虑?

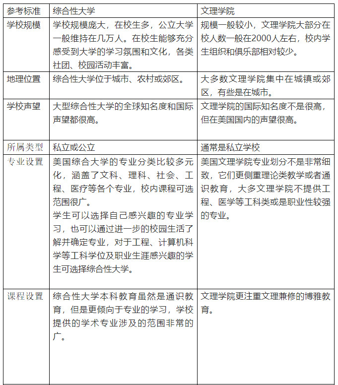
美国的综合性大学是以研究为导向的拥有本科学院和研究生学院的综合性大学,相当于国内的普通大学,数量多,校园大、学生人数多是它最直接的特点。这类学校学习资源丰富,拥有藏书众多的图书馆、设施齐全的研究室和实验室;院系设置全面,除了文理课程外,还拥有工程、商科、法学院等专业学院,为同学们提供了多种课程的选择,具有良好的学术研究氛围;学校设置包括本科、硕士、博士等多种学位。目前为人熟知的哈佛,耶鲁,斯坦福等都属于综合性大学。想要咨询美国留学的同学和家长请拨打电话: 152 2166 7629 (可加微信)联系金吉列上海美国部首席咨询顾问季永杰老师。

文理学院是以本科教育为主,规模精小,注重学生的全面综合教育,强调挖掘学生的潜能,从而实现德智体美劳全面发展。课程主要以基础学科为主,涵盖艺术、人文、自然科学、社会科学等所有的文理基础学科,主要培养学生的文理兼修的能力和思维。对于美国人而言,LAC大多象征着经典、小规模、高质量的本科教育,它也成为很多美国贵族教育子女的首选,比如美国前国务卿奥尔布赖特、美国华人交通部部长赵晓兰、美国前总统肯尼迪的夫人杰奎琳都毕业于美国的文理学院。



通过上面的对比,我们可以看到无论是综合性大学还是文理学院,都各有千秋。
综合性大学的优势集中在:
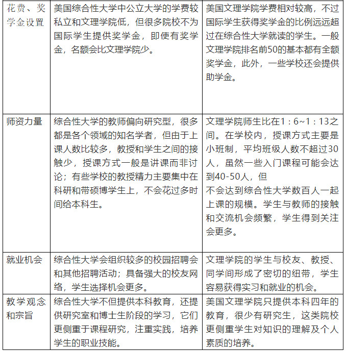
1、好的综合性大学知名度高,学校资源丰富,能够为同学们提供有利的实习机会,此外,学校名气越大对于就业的帮助越大;
2、专业分类清晰,学生在专业的选择上范围更广;
3、学校规模大,校园活动更加丰富。
而文理学院的优势在于:
1、学生数量少,与教授直接接触机会多;
2、文理学院的奖学金和助学金竞争压力小,学校资金雄厚。
想要咨询美国留学的同学和家长请拨打电话: 152 2166 7629 (可加微信)联系金吉列上海美国部首席咨询顾问季永杰老师。
