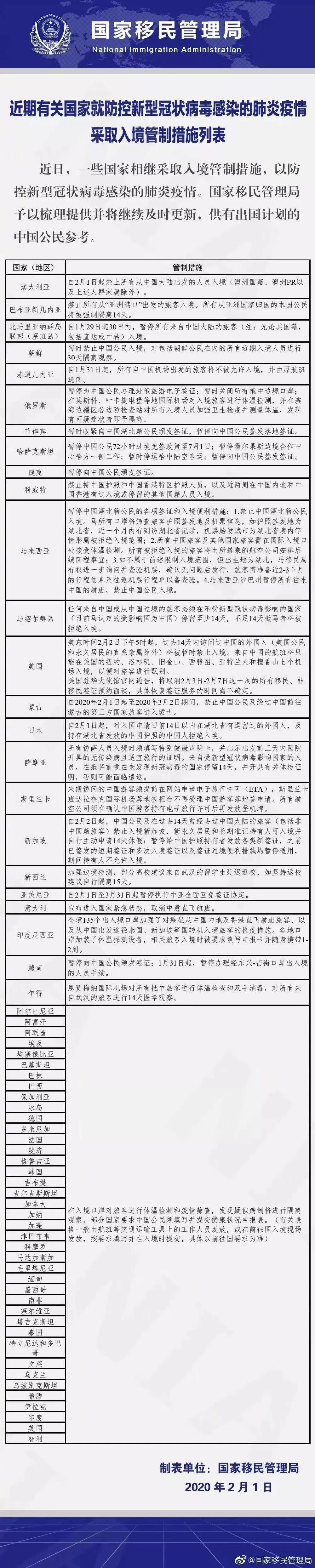
截止到北京时间2月1日,已有62个国家针对中国公民实行入境管制措施如下:

而加拿大的做法算是一股清流,值得点赞!——加拿大,加拿大学校,加拿大人还是很暖心的! 加拿大总理特鲁多于周六亲自出席多伦多Woosie Square的华人新春拜年活动,并与在场的华人握手拥抱,为华人打气,为武汉加油。

特鲁多表示:
在加拿大, 没有任何地方可以容忍恐惧和歧视! 加拿大是所有加拿大人的, 不分你我。 **** *我们的政府会始终支持你们* 会始终发声反对分裂 会始终维护我们认同的真理 A Canaian is a Canaian is a Canaian.

最后特鲁多用中文向大家送来了新春祝福: “新年快乐,恭喜发财”。
并在社交媒体上发文称,自己与士嘉堡的朋友们欢庆了鼠年,并祝大家新年快乐。

除了特鲁多,包括加拿大首席公共卫生官谭咏诗、多伦多市长庄德利(John Tory)等多位相关专业人士及政界代表,也都批评歧视或污名化言论不可接受,并呼吁各界团结一致抵御病毒。
当地时间2月1日,加拿大卫生部长Patty Haju明确表示: “加拿大不会效仿美国和澳洲限制中国人(或去过中国的外国人)入境。并认为禁止入境的做法,现在没有支持的证据,也并不合理。”

Patty Haju再次重申,加拿大境内大量感染并传播新冠状病毒的概率很小,没有证据表明无症状的人会传播这一病毒,公众不需要过度担心。 我们可以骄傲的说 对于留学生,中国签证访问者 加拿大对你们是安全的! 开放的! 没有歧视在这里可以生根!
加拿大安省首席卫生官员Bonnie Henry:不会隔离任何从武汉旅行或从武汉撤离的人。

她又表示,世卫对中国疫情定性为“国际公共卫生突发事件”这一决定并不出人意料。世卫强调,这一宣布并不建议实施旅行和贸易限制。而且自《国际卫生条例》2007年生效以来,世卫组织就曾多次发布有关疫情为突发事件。而且认定某种疫情构成“国际关注的突发公共卫生事件”并非完全坏事,因为它旨在动员更多国际资源应对疫情。
再次科普一下 :“国际关注的突发公共卫生事件”,主要是为了动员更多国际资源应对疫情。如没有特别情况或延长,此宣布会在三个月内自动解除。

加拿大的韦斯顿大学(Western University,就是西安大略大学) 也给出了温馨提示: 见下图紫色背景部分(顺便告诉大家紫色是这个大学的代表色哦)。翻译大意:有时候我们会觉得很害怕,总想着就一些情况指责某些人某些事。但事实上我们应该做的是保持,并善待他人。我们要关心他人,特别是当一些人因为一些误传信息或者先入为主的假设而感觉被孤立的时候。

除此以外,我们可以看到更多暖心的一幕:全加拿大以及世界各地的人们都纷纷在为武汉加油,为中国加油!
多伦多市中心出现了巨幅广告牌: 加油中国! 以爱之名,我们挺你!
最后,小编还是建议,我们这段时间来加拿大的同学和家长,需要自我隔离14天,确保没有问题,才去参加社会活动吧!
有问题吗?点我咨询吧!