【官方最新声明】澳大利亚内政事务部针对新型冠状病毒的入境要求


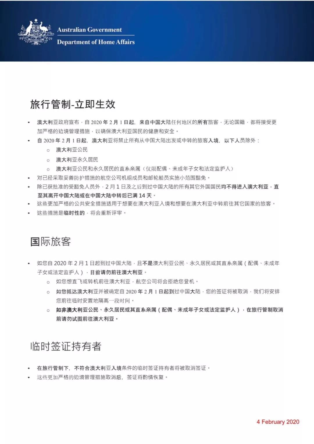
“新旅行限制适用于所有从2月1日起去过或过境中国大陆的外籍人士。这意味着他们在离开或过境中国大陆的14天后才能进入澳大利亚。
该规定也适用于来自中国的国际学生。”
——转自澳大利亚总理斯科特·莫里森(Scott Morrison)先生的微信公众号

我是金吉列留学首席规划师李文博
可以关注我或者对我的文章进行评论点赞与我互动
欢迎您到:西安市碑林区南关正街 88 号长安国际 C 座 8 层,现场或线上咨询。
更多留学精彩内容,请点击下方链接
https://www.jjl.cn/1403