夏校与夏令营的比较
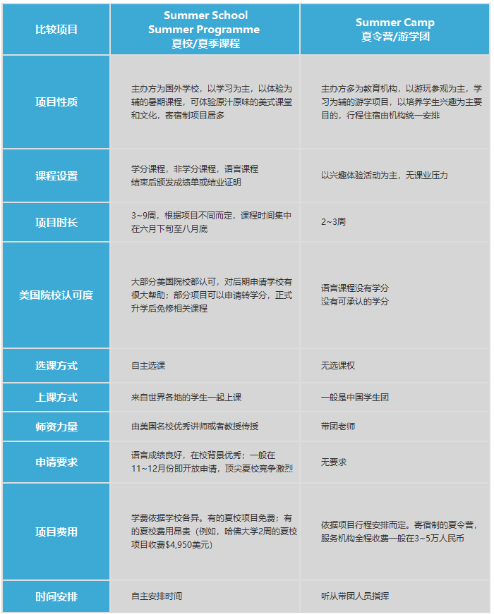
Summer School、School Programme是国外学校主办的夏季课程,以学习为主,为不同学生提供不同科目和语言课程,让学生体验原汁原味的高中/大学课堂和生活。课程结束后,学校会为成绩合格的学生颁发成绩单或结业证明,学分课程获得的学分在各院校间互相承认,正式升学后,可以申请转学分,从而免修相关课程。
Summer Camp夏令营/游学团,一般是由当地的教育机构主办、由中方游学服务机构组织的游学项目,项目性质以旅游参观为主,学习为辅,着重于培养学生的兴趣爱好,无课业压力。

夏校课程种类的比较
Summer School的课程主要分成三类:学分课程、非学分课程、语言类课程

参加夏校课程的益处
体验感受
没有真实经历就没有发言权,究竟美国本科教育好不好,坐在课室里面体验感受,比道听途说要来的重要;
学分在手
拿着学分,暑假的努力日后还是能得到认可,拿着夏校的成绩单比没有上AP却去考了一个AP要更有含金量,毕竟读书不是为了考试,尽管不考试就没有成绩单;
交朋结友
认识来自天南地北,五湖四海的同学朋友,也许来自日韩,也可能是中东、欧洲,偶尔还会碰到非洲的,这样子的经历才是我们人生的财富;

结交教授
虽说我们的终极目标是让教授写推荐信,但是和教授沟通的每一个瞬间都可能给我们不同的启发和灵感,当然啦,能否最终获得推荐信,就要看各位的手段了。
申请夏校的时间
美国大学或高等教育机构一般在6-8月开设暑期课程,申请时间集中在12月~3月,大多数夏校的申请截止日期在2月初,少部分会在1月中下旬截止,也有个别项目在1月初停止招生,因此建议在规划活动的同学们提早关注夏校。4月、5月截止或者滚动录取的项目,也建议早点递交申请,避免位置满额。