美国研究生申请材料开具指南
首页 > 顾问主页 > 美国研究生申请材料开具指南

宋玟萱

美国研究生申请材料开具指南

2020-11-11...

阅读:137 收藏:0 评论:0 点赞:0

3秒免费留学费用评估

提前算一算,出国留学要花多少钱?

获取验证码

开始计算

美国研究生申请材料开具指南

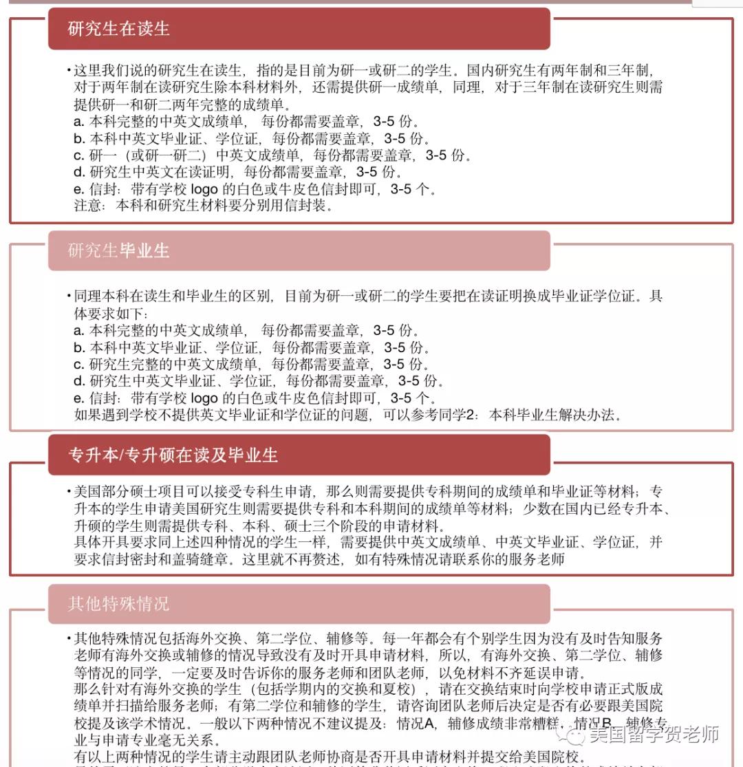
申请美国研究生需要开具的申请材料是:本科成绩单&在读证明&毕业证学位证。

大部分学生一般申请8所学校,每个学校一份材料,两份备份,贺老师会建议学生开10份:10份中英文成绩单+在读证明放在学校信封里,分成10套,10个信封盖骑缝章。

如何开具呢?贺老师准备了开材料指南:

以上材料开好后需要装入学校信封并盖章。

信封注意事项:

1、一般需要有学校 logo 的信封,学校没有的话自己去买白色或牛皮纸信封,不要花里胡哨的信封,不要档案袋,信封封口处需要盖上骑缝章(不与成绩单章相同也可,只要有大学名字);

2、信封份数同开具材料份数;

3、一个信封里装一套完整的材料,即中英文成绩单各 1 份+中英文毕业证学位证复印件/在读证明各 1 份;也有学校成绩单一个信封,学历证明一个信封,那么信封需要准备 ouble 数量,开好后用铅笔在信封上标明是成绩单还是证明;

4、信封密封前一定要确保里面材料齐全!

5、有辅修情况的学生,除法律专业需要主辅修材料分开放在信封外,其他专业可以都放在一个信封里,具体看所在学校要求。


信封样例:


如果此文章对您有所帮助,是对我们最大的鼓励。对此文章以及任何留学相关问题有什么疑问可以点击下侧咨询栏询问专业的留学顾问,愿金吉列留学成为您首选咨询服务机构。
分享到
去主页浏览TA的更多精彩内容 >>
上一篇文章: 美国营养学硕士申请解析
下一篇文章: 美国高中申请规划
相关推荐
免费领取留学手册
获取验证码
我已阅读并同意《隐私保护协议》
申请领取
温馨提示
我已阅读并同意《隐私保护协议》
确定
温馨提示
确定