《斯坦福大学 2025 计划》在以设计思考理论著称的斯坦福大学设计学院牵头下正式启动,这次教育改革改变了以往自上而下的方式,代之以师生为主导。
与其说《斯坦福大学 2025 计划》是一个方案,不如说它是一个对未来大学模式进行畅想的大胆的 “ 设计 ” 。
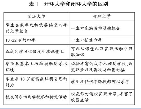
开环大学是《斯坦福大学 2025 计划》中最关键的计划之一。
该计划创新性地解除了入学年龄的限制, 17 岁前的天才少年、进入职场的中年以及退休后的老人都可以入学。
这是区别于传统闭环大学( 18 ~ 22 岁学生入学,并在四年内完成本科学业)的最主要一点。
另外一个鲜明的特色是延长了学习时间,由以往连续的四年延长到一生中任意加起来的六年,时间可以自由安排。
开环大学中的学生很有可能是处于各个年龄段以及从事不同工作的一群人,他们可能是天真的孩子,也可能是富有经验的长者。
因此,开环大学形成了独特的混合学生校园,打破了年龄结构。学生之间更容易建立起合作、强劲与持久的社会网络。
同时,这种开环也意味着斯坦福大学的入学申请将更具有竞争压力。有限的名额将在背景各异、年龄不同的申请者中产生(见表 1 )。

实际上,开环大学并不是空想出来的,在 2015 年就有迹象表明开环大学出现的潜在可能。
据相关报道,仅有 1⁄4 的学生毕业后从事的工作与大学专业直接相关,有 1⁄4 的毕业生没有选择好职业,有 1⁄4 的毕业生的专业不能与新兴的行业类型对应起来。
在开环大学的环境当中,高等教育对于每个人一生的意义正在发生重大变革,大学更注重对于职业生涯的培养。
自定节奏的教育( Pace Eucation )
自定节奏的学习旨在促进学术探索,然后提升学科的内在严谨性。学生根据他们的个人意愿按照自己的节奏来完成各阶段的学习。
在传统大学中,本科生按照一到四年级划分,而《斯坦福大学 2025 计划》决定打破陈旧的四年级划分,代之以 “CEA”—— 调整( Calibrate )、提升( Elevate )和启动 (Activate) 三阶段。
这一过程中,先进的学习技术会为学生和老师提供一种新型认知的反馈(见表 2 )。

第一个阶段:调整( 6 ~ 18 个月)
学生应该知道怎样才能最好地学习。调整期提供短期( 1 ~ 7 天)的由教员精心设计的微课程。通过微课程的学习,学生可以了解不同领域以及教师的不同特长,了解不同的学习模型以及职业规划轨迹。
学生进而根据自身喜好、自制力以及学习习惯等来选择学习的时长( 6 ~ 18 个月),从而找到学习的差距,建立有意识的学习自信。
教师起初会提供短期的课程,快速地培养学生对教学与实践的兴趣。这些课程还允许教授更广泛地接触学生,这些教授能够识别并培养出最适合在某领域成为专业人才的学生。
第二个阶段:提升( 12 ~ 24 个月)
该阶段将带领学生进入一个专门领域。对待专业知识的严谨态度是此阶段的关键所在。
学生开始组建个人顾问委员会,包括学术导师、个人导师以及高年级同学和信任的伙伴。预计到 2018 年,个人顾问委员将会取代其他形式的学术咨询。
提升阶段对于教师与学生来说都十分重要,斯坦福大学将取消大型的演讲教室,代之以小型的学术讨论空间,从而形成有助于教师与学生深度互动的混合环境,帮助学生获得成就。
第三个阶段:启动( 12 ~ 18 个月)
在学习了如何获得深度的专业知识后,学生将知识转化到几个实际应用活动中。学生将自身所学的知识应用到实习、项目服务、高水平研究和创业中。

轴翻转( Axis Flip )
轴翻转的含义是要将 “ 先知识后能力 ” 反转为 “ 先能力后知识 ” ,能力成为斯坦福大学学生本科学习的基础。
这就是说,改变传统大学中按照知识来划分不同院系归属的方法,按照学生的不同能力进行划分,重新建构院系。
《斯坦福大学 2025 计划》提出,到 2024 年,斯坦福大学商学院将推出十个建立在本科生能力之上的教学中心,并分别任命中心负责人来负责开发交叉学科的课程,每个中心负责人都将成为斯坦福大学的组织结构及其架构的核心。
这十个中心包括科学分析、定量推理、社会调查、道德推理、审美解读、沟通有效性等。在对学生的考察和考核方面,斯坦福大学也进行了改革。
现在,学生的成绩单已经不再是一张回顾性的 “ 大数据 ” 记录 —— 花了多少时间在哪个知识点上,而是一个实时、动态的 “ 竞争力状态 ” 清单,展示了学生正在学习什么、学会了什么、技能处于什么层级 ……
通过这种独特的、展现 “ 当下技能值 ” 的方式,学生更有可能找到心仪的雇主;雇主借助这样的能力数据,也能更精准地遴选出与企业需求相匹配的候选人。
届时,那些多才多艺和具有快速学习与适应能力的斯坦福大学毕业生,将更有可能被招募到行业前沿的公司和组织(见表 3 )。

有使命的学习( Purpose Learning )
经济发展拉近了世界的距离,地球变成了一个 “ 村 ” 。在这种情况下,社会亟需具有全球领导力的学生。
现在,很多大学生都被嘲笑为以自我为中心的 “ 懒汉行动主义者 ” ,即 “ 思想的巨人,行动的矮子 ” 。一直被誉为培养 “ 创业之领袖、国家之栋梁 ” 的斯坦福大学,和业界有着紧密的联系,为学生学以致用提供了土壤。
这次在全球化加速的新形势下,斯坦福大学又打算从哪个着力点发力,对学生进行 “ 改造 ” ,从而把他们培养成具有行动力的全球领袖呢?
《斯坦福 2025 计划》中提出,校友们的反馈证明,使命感是他们职业生涯中指引方向的航标。
因此,从在校期间开始,斯坦福大学的学生就要基于一定的使命进行学习,也就是说,学生不仅要了解自己的专业,更要将专业的使命深深烙印在脑海中。
《斯坦福大学 2025 计划》之所以要推行 “ 带着使命感去学习 ” ,是为了帮助学生在校学习期间选择有意义的课程,并以此为基础,支撑起一段目标清晰的、纵贯毕业之后 10 ~ 15 年的职业生涯。
如此,斯坦福大学的毕业生才有能力、有意识、有担当去领导有效的实践,以抵抗未来世界可能出现的一系列经济、政治、社会和技术以及目前未知领域的风险。使命感本身不是对职业的描绘,但它是驱动个人在职业生涯中追求卓越的 “ 秘密武器 ” (见表 4 )。

为了使学生带有使命地学习,斯坦福大学在世界各地建立了一系列 “ 影响实验室 ” ,在这些实验室里,师生们一起通过浸润式学习和讨论,应对全球性的问题和挑战。
启动 “ 影响实验室 ” 计划 22 年后,斯坦福大学就和麻省理工学院、印度理工学院合作,完成了一项堪与登月计划相媲美的宏伟目标 —— 为生活在南亚地区的每个人提供清洁水源。
这项全球性的 “ 影响实验室 ” 计划实施以来,申请在实验室待一年的学生越来越多。
斯坦福大学还跟国际奥委会创建了一个践行 “ 影响实验室 ” 理念的实践模型 ——“ 脑力奥运会 ” 。
斯坦福大学和国际奥委会计划共同组织的 “ 脑力奥运会 ” 把全世界最好的学者和研究人员揽至麾下,共同解决全球面临的各类科研和实际难题。
按照《斯坦福大学 2025 计划》,未来 15 年,将新建 7 家实验室,每个实验室都会在某届奥运会期间正式揭幕。
斯坦福大学创建的这些具有影响力的实验室分布在六大洲 25 个国家,显著增加了斯坦福大学在全球发展的多样性。
对于那些仍在帕洛阿尔托校园的学生,斯坦福大学会选择七大全球性问题与来自不同学科的教师与学生们进行探讨,激发学生继续钻研气候、公共卫生、水源、粮食等重大国际问题的热情。

《斯坦福大学 2025 计划》虽然是全校性的组织层面的变革计划,但对斯坦福大学的创业教育不无启示意义。
首先,斯坦福大学的创业教育始终根植于其实用理念的土壤中,具有先天的创新精神的内生驱动,《斯坦福 2025 计划》进一步拓展和延伸了这种大胆探索、无疆界创新的精神。
其次,斯坦福大学已经积淀了雄厚的创新创业财富与人力资本,其成功的关键在于始终守护好自身的优势 —— 创新,像硅谷一样,做一个永立潮头、从不落伍的科技中心。
除了自身在长期发展中积淀的资本,外在的创新动力从何而来?不外乎制度和市场的两股力量。
如今,斯坦福大学在政策层面高调地走出了颠覆性的一步,实际上已经为其创业教育的 “ 再出发 ”“ 重新想象 ” 做出了组织层面的 “ 背书 ” 。
再次,《斯坦福大学 2025 计划》进一步体现了学校培养创业人才的基础是对于人的尊重和整个职业生涯周期的关照。
《斯坦福 2025 计划》给予创业教育的另一个启示是创业教育的本质属性是前瞻性的,应该重点关注更高、更远的新鲜事物,但这个高度和远度一定是有理性限度的,而不是肆意而为、天马行空。
最后,《斯坦福大学 2025 计划》中最为核心的一条是培养具有大格局和大视野的国际领导型人才。
其人才实力的国际性提升才是发展方向,应该培养具有回馈社会、心系社会并有时代担当的人才,即有使命感的人才。