今天带来了热乎的雅思/托福/GRE/GMAT考试2020年9月最新安排!快搬小板凳坐好,划重点记笔记!
01雅思 9月最新安排
9月在原有4个纸笔考试日期(9月5日,12日,17日和26日)基础上,新增9月3日,20日和27日 3个纸笔考试日期。同时,在北京、上海、广州、深圳和重庆的雅思机考中心在全月的多个考试日期提供场次众多的雅思考试和用于英国签证及移民的雅思考试机考服务。
从9月1日开始,雅思机考和用于英国签证及移民的雅思机考出成绩的时间将由考试后5-7天缩短为考试后3天。
9月继续新增辽宁师范大学,辽宁大学,中国地质大学(武汉),山西医科大学(中都校区),电子科技大学5个纸笔考点恢复考试。截至目前,9月共有34个城市的55个考点恢复雅思和用于英国签证及移民的雅思(IELTS for UKVI)纸笔考试和机考。
上述9月新增复考考点将新增以下考试日期:
① 电子科技大学考点新增9月12日,17日和26日用于英国签证及移民的雅思(IELTS for UKVI)纸笔考试。
② 山西医科大学(中都校区)考点新增9月20日和26日雅思纸笔考试
辽宁大学考点新增9月26日用于英国签证及移民的雅思(IELTS for UKVI)纸笔考试。
③ 中国地质大学(武汉)考点新增9月26日用于英国签证及移民的雅思(IELTS for UKVI)纸笔考试和9月27日雅思纸笔考试。
为满足北京、上海、广州广大考生9月的考试需求,雅思考试北京考试中心将在海淀区和朝阳区增开分考场,在9月20,26和27日提供纸笔雅思考试;上海考试中心将在普陀区增开分考场,在9月26日提供纸笔雅思考试;广州考试中心将在天河区增开分考场,在9月20,26和27日提供纸笔雅思考试。
所有复考考点10月的雅思考试和用于英国签证及移民的雅思(IELTS for UKVI)考试日期也已全面开放报名。请大家登录雅思报名网站https://ielts.neea.cn/查看具体考试安排。
我们会持续与相关机构保持密切沟通,如有任何新增考点或考试日期将实时更新,请关注雅思考试各官方信息渠道。
9月全国各地考点的雅思考试安排汇总表:






9月复考考点恢复考试日期之前有个别考试场次将被取消(详见备注栏), 考试费将全额退还至考生个人报名账户。其它雅思考点仍不具备组考条件,继续取消其9月份的雅思纸笔考试,考试费将全额退还至考生个人报名账户。

02托福 9月最新安排
9 月托福iBT考试新增加 3 个考试日期,并将在上海,武汉、海口、天津、重庆、成都、郑州、北京新增恢复 8 个考点;共暂计开放 8 个考试日期和 30 个考点,详细信息如下:

03GRE 9月最新安排
GRE普通考试确认于 9 月新增 2 个考试日期(共 5 个)、再恢复武汉、天津、重庆、成都、郑州、北京、上海 7个城市,8个考点(大陆地区共计 25 个考点),具体考期考点情况详见下图。

上述部分托福考点和GRE考点有个别考试场次将被取消(见括号备注), 考试费将全额退还至考生NEEA个人报名账户。其它托福考试和GRE考试考点仍不具备组考条件,继续取消其 9月份的考试,考试费将全额退还至考生 NEEA 个人报名账户,以便考生重新安排后续日期的考试。
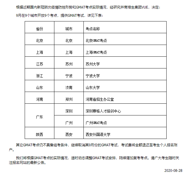
04GMAT 9月最新安排
教育部考试中心(NEEA)官网公布9月GMAT考试安排!9月在9个城市开放9个考点,GMAT考试,新增山东、河南考点。详情如下:

其它GMAT考点仍不具备组考条件,继续取消其9月份的GMAT考试,考试费将全额退还至考生个人报名账户。
同时,NEEA还公布了河南省招生办公室GMAT考场和山东大学GMAT考场的进场防疫要求,请同学们考前认真阅读。
到9月,大部分地区都已经恢复了雅思/托福/GRE/GMAT考试,生活的节奏慢慢接近正轨,同学们该打起精神,好好准备即将到来的考试啦!
