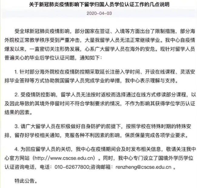
疫情期间,留学生海外学习及生活均受到影响。对于今年回国的毕业生仍然担心学历及落户的问题。中国留学服务中心举办了在线讲座,说明了有关出国、档案、认证、就业等政策相关问题。接下来,我们为大家解读。

据悉部分国外院校也了解到这一情况,在校官网关于新冠疫情的通告中表示: 大学已与cscse(中国留学服务中心)取得联系,由于受到疫情原因导致学习中断,在线学习的方法也是能够认可的!学历认证不会有任何影响!
国外学历认证申请流程:
01、准备所需材料
不需要留学归国证明,也不用翻译毕业证! 只需要毕业证原件、护照、个人照片、成绩单即可。
提示:所有材料均为照片或彩色扫描的文件,避免反光、歪斜、不完整的图像!
◆ 证件照﹙无底色要求,jpg/jpeg格式,小于1m﹚
◆ 授权声明﹙pf格式,a4格式竖版上传,小于1m﹚
◆ 证书﹙pf格式,文件大小要小于5m﹚
◆颁发证书院校国家的 官方语言的学位证书或 高等教育文凭原件。若证书多于一页、请将其合并为一个pf
◆护照信息页﹙护照首页jpg/jpeg格式,每张小于1m,最多上传5张﹚
◆签证记录﹙jpg格式,每张小于1m,最多50张﹚
◆ 完整的留学期间护照上的所有签证记录页﹙不在护照上的电子签或brp卡也需提供﹚
辅助材料:所学课程的完整成绩单、学习证明、转移学分相关材料或高层次人才身份证明材料﹙此为非必传项,jpg/jpeg 格式,每张小于1m,最多上传30张﹚

02、认证步骤详解
step 1: 登录国﹙境﹚ 外学历学位认证系统 ;
网址:http://renzheng.cscse.eu.cn/login.aspx
点击“在线办理”后,点击“个人注册”,并进行个人基本信息的录入采集。
step 2:选择“增添认证申请办理”,进入认证环节;
step 3:利用“国家政务服务平台”app扫描网站中给出的仅10分钟内有效的实人认证二维码;
step 4:填写基本信息(电子邮箱尽量不留qq邮箱);
step 5:两种申请类型“国外学历学位学位认证”和“中外合作办学学历学位认证”选择;
step 6:填写学校的英文名称,中文名称则会自动显示出来;
step 7:从高中开始填写学习经历,否则不能进入下一步的操作;
step 8:上传材料:上传第一步准备好的所有材料;
step 9:按要求填写完成并检查无误,提交。
step 10:使用支付宝或银联卡支付费用认证费用360元,一般7个工作日会出认证成功短信,并告知认证书编号。此时就可以进入网站查询到电子版了。
温馨提示
出国留学人员的档案并不是必须存放在留学服务中心,只要在正规的档案保管机构都可以,档案在哪都不影响办理留学服务中心的学历学位认证、就业报到证等相关手续,不影响享受留学生相关政策待遇。
以上就是关于回国认证的流程,有疑问,可以在线联系我们。