新团章中做出了严肃规定:
第六条 团员由一个基层组织转移到另一个基层组织,必须及时办理组织关系转接手续。
及时办理团组织关系转接,按时缴纳团费,是每一个团员的基本义务!
如果不及时转团组织关系,会有什么影响?
如果与团组织失联,没有按时履行团员基本义务,造成脱团、除名等,会计入个人档案,并对申请入党、考录公职产生很大影响!
小编这就给大家科普一下,该如何处理自己的团组织关系呢
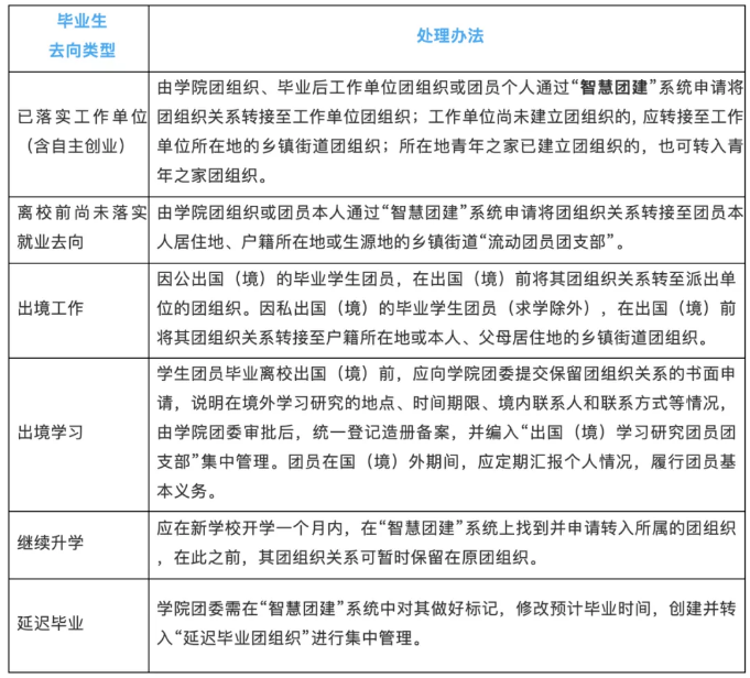
团组织转接办法

操作方法
智慧团建网站:https://zhtj.youth.cn/zhtj/

以上,就是关于“团组织关系转接”的内容啦,同学们在离校前一定要处理好团组织关系哦~

众所周知档案问题至关重要,尤其是出了国更容易忽视。下面小编就为各位同学介绍一下于出国留学后档案存放的几种方法。
方式一:户口档案留校
档案留校(国内)是很多学生会选择的一种档案存放方式。但要注意的是,不是每个学校都有这项服务。如果没有接收单位,档案户口打回原籍!

方式二:人才市场
毕业生填写好单据之后,档案由学校统一派送到户籍或学校所在区域的人才交流市场,学生可以到此人才交流市场认领人事档案并进行托管。(添加老师微信:xinquaneu了解详情)
优点:在当地办理就业手续简便。
缺点:失去应届毕业生的身份,找工作的时候会按照社会人员的标准。留学期间档案空白。
方式三:留学人员服务中心

额外注意事项
有些留学生可能会为挂靠在企业内缴纳五险一金,这种做法虽然对毕业后的应届生身份没有影响,但是如果是有落户一二线城市的计划,这个方法非常不可取,因为落户政策中强调的首次就业,是指的没有缴纳过五险一金的。(添加老师微信:xinquaneu了解详情)
综上所述留学人员服务中心相对来说更容易成为留学生的优选,但是如果选择留学服务中心也有相对较复杂的办理步骤。另外不同国家的情况可能也不太一样,所以各位同学面对档案问题时还需要提前做好相应工作。
▼▼▼
★如想再进一步咨询美国留学申请的同学和家长请拨打电话:177 1032 1673(微信同号)即可咨询金吉列留学上海美国部留学首席老师!