又是一年高考结束时。&lquo;千军万马过独木桥&rquo;的情况早就不复存在了。过去,高考决定了成败,但现在,越来越多的海外大学开始认可我们国内的高考成绩,包括英国,美国,澳大利亚,加拿大,新加坡和中国香港。截至目前,共有32所英国大学认可国内高考成绩,其中有都是世界知名大学,甚至连剑桥都认可了!那么今天就来为大家介绍一下前10所大学详细的录取要求,记得要收藏哦!

剑桥大学(University of Cambrige)
排名达到所在省的前0.1%
关注学生学业水平考试(即会考)
建议积极参加奥林匹克竞赛,或者SAT和SAT2、AP考试
需要面试,部分专业需要在英国面试
语言要求:一般要求雅思总分7.5,单科不低于7.0或者托福总分110,单项不低于25
埃克塞特大学(University of Exeter)
高考总成绩需要达到总分的75%(百分比换算)或以上
如果申请的专业有A-Level数学的要求,高考数学成绩则需达到80%或以上
完成高中课程以及获得高中毕业证书,高中成绩均分需达到85%或以上(高二和高三)。如申请的专业对A-level相关科目有要求,高中对应的相关科目成绩需达到85%
BMBS Meicine, BSc Meical imaging以及MSci Nursing不接受高考成绩直接申请
语言要求:一般要求雅思总分6.5,写作不低于6.0,其余各单项不低于5.5(2021.01-2021.07期间雅思成绩有效期延长至2.5年)
利兹大学(University of Lees)
一般要求高考总成绩达到总分的75-82%,且会考成绩达到总分的85%
部分课程对科目有特殊的要求,江苏省考生需要高考成绩达到总分的75-85%或全省排名前20%-50%,同时部分课程除高考成绩外,还需提供A Level数学成绩。
医学院或牙科不接受高考成绩直接申请
语言要求:雅思总分6.0,各单项不低于5.5(疫情期间雅思成绩有效期延长至2.5年)
(图片来源Bing)
伯明翰大学(University of Birmingham)
高考总分需达到80%或以上,对A level数学有要求的专业,则需要高考数学单科达到80%
完成高中课程获得毕业证书,高中均分达85%或以上(即指11年级和12年级),对A level相关科目有要求的专业,则需要相关科目达到85%
语言要求:根据对应专业要求不同,一般雅思总分要求为6.0-7.0
格拉斯哥大学(University of Glasgow)
高考成绩需达到总分的80%
大部分专业接受中国高考成绩申请直读本科
申请时需要提供高中成绩单,入学前提供高考成绩和高中毕业证书
语言要求:雅思成绩根据对应专业要求不同,一般在6.5-7.0,大部分专业要6.5分,不提供内部测试
伦敦大学皇家霍洛威学院(Royal Holloway, University of Lonon)
高考总分要求75%,如申请的专业对A-level相关科目有要求,高中对应的相关科目成绩需达到70%
语言要求:大部分专业需要雅思总分6.5,其余各单项不低于5.5(部分专业要求阅读与写作不低于6.0,或写作不低于7.0)
南安普顿大学(University of Southampton)
高考成绩达到各省市总分的75%-85%左右,各省份具体录取要求不同,详情请以官网为准
仅艺术和人文学院可凭高考成绩直接申请入读
语言要求:雅思总分6.5,各单项不低于6.0
(图片来源Bing)
邓迪大学(University of Dunee)
直读本科大一要求:
高中毕业证书,高中三年均分75%
会考成绩达到75%
直读本科大二要求:
高考成绩满足:海南(525分)、江苏(336分)、上海(462分)、中国其他省份(525分)
医学及牙科专业不可用高考成绩申请,其他均可
语言要求:视具体专业而定。一般要求雅思总分6.0-6.5,写作不低于6.0,其余各单项不低于5.5(部分专业要求雅思总分7.0,其余各单项不低于7.0)
阿伯丁大学(University of Abereen)
文科和社会科学:高中平均成绩达到80%或以上,或在高考中取得良好成绩
理科:高中平均成绩达到80%或以上,且有两门科学课程达到80%或以上的分数,或在高考中取得良好成绩
工程:高中平均成绩达到80%或以上,且在数学和物理这两门科学课程中达到80%或以上的分数,或在高考中取得良好成绩
法律:高中平均成绩达到85%或以上,或在高考中取得良好成绩
语言要求:大部分专业要求雅思总分6.0,写作不低于6.0,其余各单项不低于5.5
纽卡斯尔大学(Newcastle University)
高考成绩达到各省市总分的75%及以上
部分医学类专业不接受高考成绩申请
提供会考成绩
语言要求:需达到各专业标准雅思要求(雅思总分6.0-6.5)

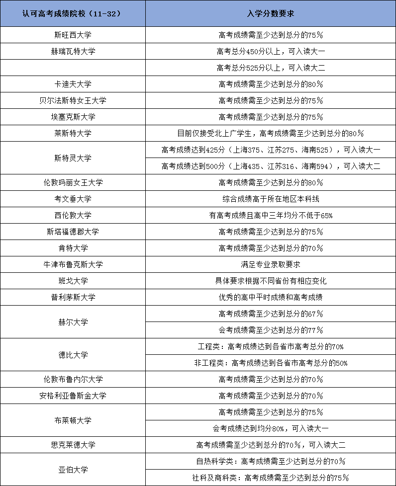
11-32名接受高考成绩直读本科的学校
斯旺西大学、赫瑞瓦特大学、卡迪夫大学、贝尔法斯特女王大学、埃塞克斯大学、莱斯特大学、斯特灵大学、伦敦玛丽女王大学、考文垂大学、西伦敦大学、斯塔福德郡大学、肯特大学、牛津布鲁克斯大学、班戈大学、普利茅斯大学、赫尔大学、德比大学、伦敦布鲁内尔大学、安格利亚鲁斯金大学、布莱顿大学、斯克莱德大学、亚伯大学。具体情况如下图:

同样的分数,不仅可以考上好的国内大学,还可以申请到世界排名非常好的海外大学。这无疑意味着,你的未来有了更多可能性!
