
6月底和7月初,ETS陆续宣布恢复了大陆地区部分托福考点的托福 iBT考试,幸运抢到考位的同学也不要大意,疫情下参加大规模的考试大家还是要万分小心的,而不少考点也相继发布了考点的要求需要大家注意。今天就来为大家梳理一下疫情下参加托福考试,尤其是去外地参加考试需要注意什么。
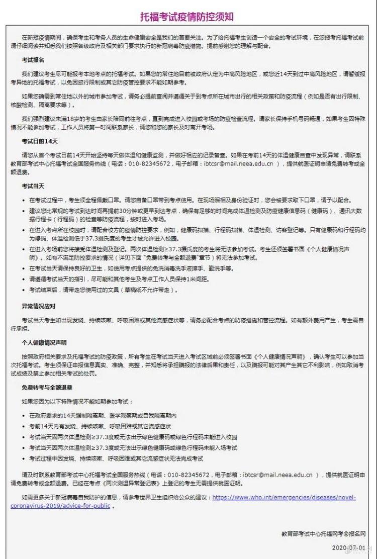
首先来看ETS给到的疫情防控须知,考试前大家要认真阅读:

除了上图中这个总览的防疫须知外,还有一些个别考点也给到了特定要求。这给想去其他省市考托福的同学一个提醒。
宁波大学
自2020年7月11日起,如您已报名宁波大学托福考点的考试,为顺利进入校园,请注意以下要求:
1.根据浙江省教育厅与宁波大学要求,所有来校人员均需持宁波健康码绿码、体温正常。7天内从省外来校的所有人员需提供核酸检测(咽拭子)阴性报告进校;从国内中高风险地区和境外来浙人员或与确诊病例疑似病例的密切接触者经政府集中隔离14天后方可申请进校;从北京非中高风险地区来浙的,经核酸检测正常后在浙停留7天身体无异常者方可申请进校。
您需通过微信查询提供过去 14 天的行程码供考点核查是否属于省外考生:
• 7天内在浙江省的人员提供访客码及体温检测正常后直接入校
• 7天内从省外来校的所有人员需提供核酸检测(咽拭子)阴性报告及体温检测正常后进校
行程码获取方式:点击微信支付里的“城市服务”→抗疫服务→行程查询→疫情防控行程证明(官方) →疫情防控行程卡→输入个人手机号&验证码,点击“查询”即可
- 您须分别在考试前一天进行访客申请,由考点负责审批,入校当天需出示访客码。您最迟须在入校日前一天的17:00前完成访客登记,申请次日入校。具体操作步骤如下:
步骤一:通过支付宝申请“宁波健康码”或通过微信申请“通行码”。
步骤二:微信搜索宁波大学保卫处公众号并关注→点击校园服务→宁大访客→选择最左侧“访客”→填写访客登记(姓名、手机号、身份证号、到访校区(东校区)、到访单位(外国语学院)、开始时间、结束时间)。
备注:除以上流程外,您考试当天依旧需要完成进入考点必要的防疫流程如测温、出示健康码、行程码等。
疫情期间所有考生由风华路818号北大门进出。考虑到将要接受必需的防疫检验,请您预留足够的时间以便按时完成防疫流程顺利参加考试。
教育部考试中心托福网考®报名网
2020-07-03
苏州国际预科学校
对于来自北京的考生,或湖北的考生,或其他省份的中、高风险区的考生,需要在苏州隔离14天,且提供第一天和第十三天的两次核算检测报告,同时携带绿色苏城码,14天行动轨迹,确认没有问题后,方可进入我考场。谢谢您的配合和理解!
教育部考试中心托福网考®报名网
2020-07-04
苏州大学
1.考生须及时了解苏州市最新的新冠疫情防控通告,通告查询网址: www.suzhou.gov.cn。请注意:如考生属于通告中所列出的受疫情防控措施限制的人员,将有可能无法参加考试;
2.考生提前14天检测自身体温并备案;
3.送考家长或亲友不得进入学校,请勿在校门口聚集或长时间等候;
4.校门管控:考生须出示考试确认信(纸质或电子版)和身份证件(在有效期内的二代身份证或护照);测温正常(不高于摄氏37.3度);苏康码为绿色(考生需提前注册苏康码);查验14天行动轨迹中无中高风险地区。体温高于或等于摄氏37.3度的考生不得进入校园,须改期考试并自行离开赴医院就诊;
5.校门到考试大楼间,用警戒带或隔离栏隔出考生专用通道,专人守护,考生通过专用通道直接进入考试大楼,考完从专用通道离开学校,不得在校园内停留;
6.考生需全程佩戴口罩(除人脸识别和检录拍摄照片时),在聚集和排队等区域请自觉保持一米以上距离。进入校园后,需按照指引直接进入考试区域。进入考场区域时需要再次测量体温,二次检测体温高于或等于37.3度的考生不得进入考试大楼,安置在楼外大厅隔离区域等候,按“应急预案“处置”;
7.考生进入候考室或考场后,须签署个人健康声明;
8.考试过程中,如有身体不适,或体温高于37.3度,或有连续咳嗽等症状的考生,须终止考试,佩戴N95口罩,在监考人员陪同下到楼外大厅隔离区,按“应急预案”处置。
教育部考试中心托福网考®报名网
2020-07-05
深圳赛格人才培训中心
- 考生提前14天检测自身体温并备案,考试前14天内及考试当日,没有出现发烧、持续咳嗽、呼吸困难或有流感症状;
- 考生需全程佩戴口罩(除人脸识别和检录拍摄照片时),在聚集和排队等区域请自觉保持一米以上距离;
- 考试区域入口管控:考生须出示考试确认信和身份证件;现场测温正常(不高于摄氏37.3度);现场签署个人健康声明;现场扫描健康码。扫码为非绿码,体温高于或等于摄氏37.3度的考生不得进入考试区域,须改期考试并自行离开赴医院就诊;
- 考试过程中,如有身体不适,或体温高于37.3度,或有连续咳嗽等症状的考生,须终止考试,佩戴N95口罩,在监考人员陪同下隔离区,按照社区防疫流程处理。
特别提醒
距考试日14天内到达深圳的考生需满足以下政府规定的条件和执行相关措施才能入场考试:
(一)境内来(返)深人员,要求在“i 深圳”APP 或“深i您”微信小程序上如实填报健康状态及行程相关信息,生成健康码。
(二)境内中高风险地区来(返)深人员,要求:
1.抵深后主动到社区申报,纳入社区“三人小组”健康管理。
2.自觉做好健康监测,每日测量体温2次,如出现发热、干咳、乏力等症状,应立即向所在社区、单位报告,并佩戴口罩就近到发热门诊就诊,就诊时应尽量避免乘坐公共交通工具。
3.中风险地区来(返)深人员应按照“应检尽检”原则进行核酸检测,在抵深当日进行检测并视情况进行14天居家隔离医学观察。
4.高风险地区来(返)深人员应按照“应检尽检”原则进行核酸检测,在抵深当日进行检测并进行14天集中隔离医学观察(特殊情况按照国家和省有关政策执行)。
(三)境外来(返)深(含港澳台地区)人员,应按照各口岸疫情防控工作专班的要求和指引执行。
教育部考试中心托福网考®报名网
2020-07-06
如有问题,请点击咨询哦。