一、学校介绍及亮点



1.学校简介
光云大学(韩国语:광운대학교、英语:Kwangwoon University),创立于1934年,为韩国著名的理工科大学,韩国重点大学工程BK21(Brain Korea 21)成员校,也是世界级理工大学。在电子技术和计算机领域驰名韩国,开创了韩国电子工学研究的历史,被誉为韩国电子工学的一面旗帜,主导了韩国电子产业近三十年的发展,在东北亚电子类专业占据领导地位。校园位于 首尔芦园区 。同时该校已连续几年在教授研究领域保持全国排名前10名以内。
2.语言教育院简介
光云大学韩国语文化教育中心的前身是2003年创立的语言教育学院韩国语部。依靠8年来积累的韩国语教育经验和业绩,于2012年全新启动韩国语和韩国文化相结合的教育机关。
韩国语文化教育中心是从外国人的各种实际情况出发,为了使其能够发挥实用性和创意性的韩国语能力,除语言知识之外还教会他们各种沟通的方法。同时通过韩国语课程与各种文化内容相结合的活动并行的方式培养语言能力和文化能力。
光云大学韩国语文化教育中心欢迎来自国外的韩国语研修者,现居韩国的移民者,短期来韩旅游人员及其他目的的学习者。希望各位能够从传统韩国文化以及现代的多种文化中学到鲜活的韩国语。
- 院校亮点
录取率高,奖学金丰厚,院校专业性强
二、课程介绍
正规课程
韩语正规课程共有一到六级课程。
• 一年共有4个学期(春季/秋季-10周课程,夏季/冬季-8周课程)
• 每周5天,一学期总共200学时
• 通过多样的活动提高学生的韩国语能力
• 学期中提供韩国跆拳道,四物乐,K-POP,舞蹈等丰富的韩国文化体验活动。
授课时间的构成


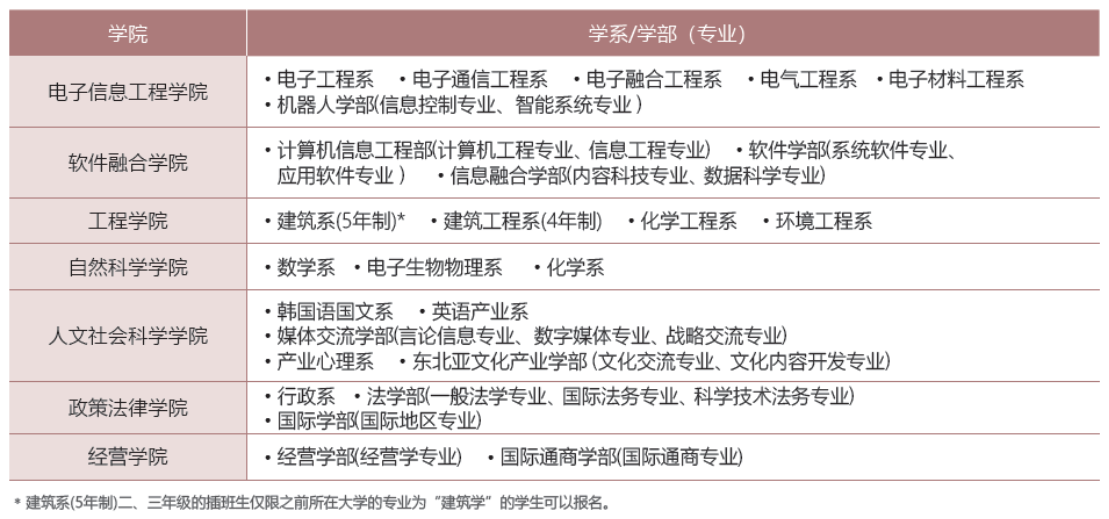
三.本科专业设置


你是否想近距离了解光云大学学习体验?或是有很多问题想要咨询校方?或是希望更快速地申请?这一次,我们为你全部实现,4.18日,下载大学长APP,直面院校招生官,有超多干货等着你!详细咨询顾问老师吧