1. 澳洲预科(F ounation) 与 文凭( Diploma )课程统称为Pathway(过渡课程)。

预科在学制上等于高三,顺利通过后衔接大一;Diploma 在学制上等于大一,顺利通过后衔接大二。
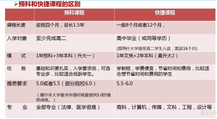
2. 预科属大学前的预备教育,一般为一年。它为不能满足直接进入澳大利亚大学本科就读的国际学生而设,是入读大学本科的桥梁课程。本科前的预科课程就是为了让国际学生在进入本科学期前有一个适应大学教育方式的缓冲过程。这样的本科预备课程,几乎是所有澳洲大学必备的课程。澳洲的大学预科课程内容通常会包含两个部分,一个是英语方面的学习,一个是专业方面的学习。
Diploma(文凭课程,或者叫做大一快捷课程),这个课程通过之后是衔接大学大二,整体比预本科的方案,要节省一年时间。
3. 预科 入学要求: 国内高二完成
1, 高二毕业学生通常读慢班预科(1年-1年半),高三毕业学生通常读快班预科(1年以内)。
2,年龄要求:没有法定的最低年龄要求,也没有最高年龄限制。不过如果学生在澳大利亚开始上课的时候,年龄未满18周岁,需要在出国前,根据澳大利亚的法律规定,安排好在澳大利亚的法定监护人。没有监护人的情况需要入住学校或政府指定的homestay寄宿家庭。
3,英文要求: 只要有5分的雅思成绩就可以留学澳大利亚。预科课程的雅思要求根据学校,通常是5.5分,个别大学的预科课程,如墨尔本大学一年制的预科课程,直接入读预科课程的IELTS成绩要求是6.0分,如果IELTS成绩在5.0的情况下,一般需要在预科课程之前加读10周至15周的语言课程。
文凭入学要求:国内高三完成并有毕业证书
- 完成国内高三(基本可以申请所有大学的Diploma课程)或完成澳洲12年级(可以申请中等左右大学的Diploma课程)或完成澳洲高考(ARTA分数在60分以上,基本能申请大部分的Diploma课程)或完成澳洲一个学校的预科(可以申请与该预科直升的大学星级相仿,或者较低的大学Diploma)
- 雅思分数:通常雅思总分6分,小分不低于5.5分

