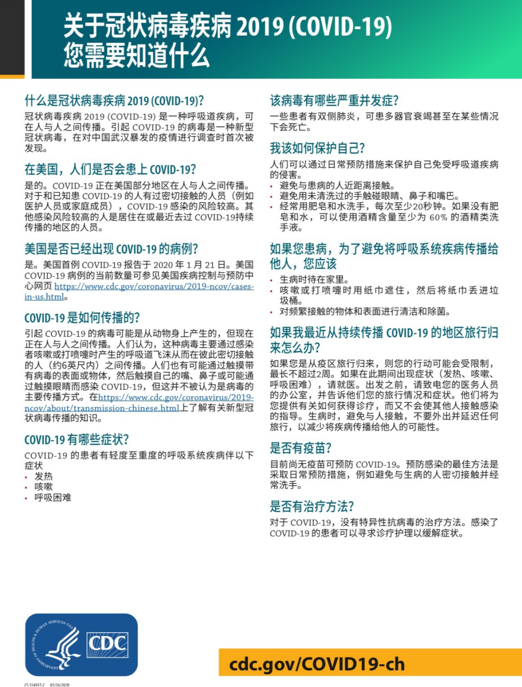
美国疾病控制与预防中心(CDC)官方指南中有关《CDC指南》的相关内容均来自美国疾病控制与预防中心的官方网站( www.cc.gov ),消息截至2020年3月25日,相关解释以CDC官方发布的最新资讯为准。
1. CDC指南:关于冠状病毒(COVID-2019),您需要知道什么?

2. CDC-NIH指南:如何区分冠状病毒、流感、感冒和过敏?
注:如下图示来自CDC官方指导文件,以下为常⻅症状,具体症状表现可能因人而异。具体情况请联系医生诊断。

3、CDC指南:冠状病毒症状、病毒阻断与病毒预防
3.1 病毒症状

3.2病毒阻断

3.3 病毒预防


由于篇幅有限,请继续看金吉列留学首席金牌顾问胡春琴老师帮中国留学生以及家长们整理的《中国留学生冠状病毒防疫和就医指南(二)》。