成均馆大学(Sungkyunkwan University),简称成大及SKKU,是韩国乃至全亚洲最顶尖的研究型综合大学之一。 成均馆大学历史悠久,其历史可以追溯至于 1398 年成立的朝鲜王朝最高学府成均馆。成均馆大学在 2019 年泰晤士高等教育世界大学排名中位于第 82 名 ;2019QS 世界大学排名中位于第 100 名 ;2018 泰晤士高等教育世界大学排名中位于第 111 名 ,亚洲第 13 名 ;2018ARWU 世界大学学术排名中位于第 150-200 名 ;2018USNews 世界大学排名中位于第 200 名 。 2018 韩国大学综合评价排名中位于第 2 名,仅次于首尔大学。
作为连接韩国古代王朝高丽时期的国子监、统一新罗时期的国学,成均馆是韩国大学教育的发源地,也是最初的国家教育机关。成均馆大学现由首尔和水原两个校区构成,现有 1437 余名教授, 1467 非全职教授, 24055 余名学生。学校背靠韩国第一大财团 -- 三星集团, 财政实力雄厚,科研资金极为丰富。
韩国成均馆大学是一所拥有六百多年辉煌历史的知名学府,同时也是亚太国际贸易教育暨研究联盟 (PACIBER) 成员。作为韩国最具影响力的大学之一,成大在韩国社会发展的各个方面都作出了重要贡献。从韩国语的创立,到儒家思想的传播,成大以其特有的方式诠释着韩国的现代社会哲学。 " 成 " - 成人才之未就, " 均 " - 均风俗之不齐。
除了排名高和丰富的奖学金之外,成均馆大学还有两点也是很吸引人的,很适合暂时还不知道具体要学习什么样的专业或者是两个专业都感兴趣的同学 ~
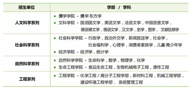
本科阶段系列招生
人文科学系列、社会科学系列、自然科学系列、工程系列等都是系列招生,即在大一的时候不分具体的专业,到了大二再选择自己想要读的专业 ~

如果你申请的是经营学、影视学、服装学、演技艺术学、电子电器工程学部、软件学、体育科学等专业,那么从入学开始你的专业就是已经确定的啦 ~

本科阶段允许第二志愿
如果你第一志愿学的是社会科学系列、经营学、影视学、体育科学、演技艺术学等这些专业,那么你还可以再申请一个第二志愿,也就是可以申请两个专业 ~

但如果你第一志愿选的已经是人文科学系列、自然科学系列、工程系类,那么就不可以选择第二志愿了,也就是只可以申请一个专业 ~