霍特国际商学院(Hult International Business School)校区横跨波士顿,旧金山,纽约,伦敦,迪拜和上海六大校区,是名副其实的全球最具国际性商学院。 作为权威商学院,是“全球百强商学院”名单上的一员,学校也获得了多方肯定,在《经济学家》(The Economist)和《美国商业周刊》(Bloomberg Business Week)发布的全球最佳商学院排名中,霍特分别荣膺第13位和第15位。
2018年, 霍特国际商学院正式通过EQUIS(欧洲质量改进体系)认证,成功跻身全球荣获国际三大认证的商学院之列。 国际三大认证分别是:AACSB(国际商学院协会), EQUIS和AMBA(英国工商管理硕士协会)。至此,我们已成为 全美第一家也是唯一一家荣获此殊荣的商学院。
专科生好选择:霍特专升本 & 专升本升硕项目
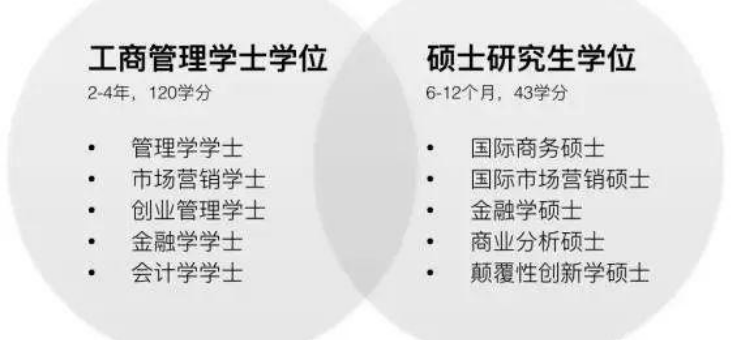
霍特专升本项目为期两年,而通常学生可用1年半至2年完成,对于学生的原专科专业不设任何限制,申请人可以跨专业选择霍特的专升本项目。专升本升硕项目为期三年,学生将在获得工商管理学士学位的基础上,一并获得国际商务硕士及金融学、国际市场营销、商业分析学或颠覆性创新学的双硕士学位,且上述所有学位均受美国及中国认证。 学生在 大专在读期间或毕业后便可申请此项目,候选人将于每年一月或九月入学。2017年,霍特一并开设 计算机科学 及 设计学(商科方向) 课程,学生可在4年内完成本科及硕士项目课程。
