美国院校疫情情况下针对中国学生的政策
首页
>
顾问主页
> 美国院校疫情情况下针对中国学生的政策
朋友圈
微信好友
QQ好友
新浪好友
宋玟萱
留学时讯
美国院校疫情情况下针对中国学生的政策
2020-03-03...
阅读:
85
收藏:
0
评论:
0
点赞:
0
3秒免费留学费用评估
提前算一算,出国留学要花多少钱?
美国
英国
澳大利亚
加拿大
新西兰
日本
韩国
中国香港
中国澳门
俄罗斯
爱尔兰
意大利
西班牙
白俄罗斯
新加坡
马来西亚
丹麦
德国
法国
挪威
瑞典
芬兰
荷兰
瑞士
奥地利
泰国
匈牙利
迪拜
获取验证码
账号或验证码错误
开始计算
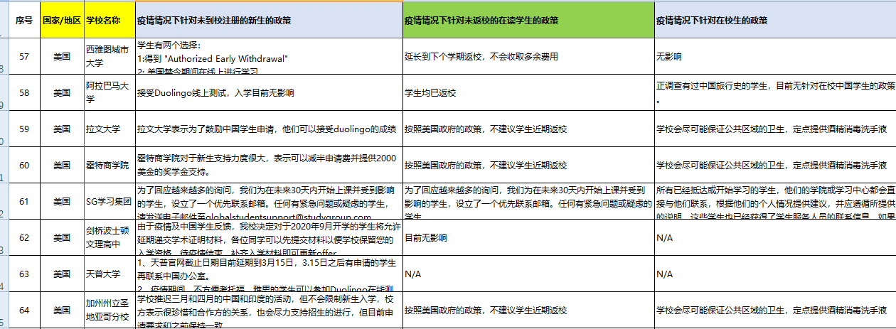
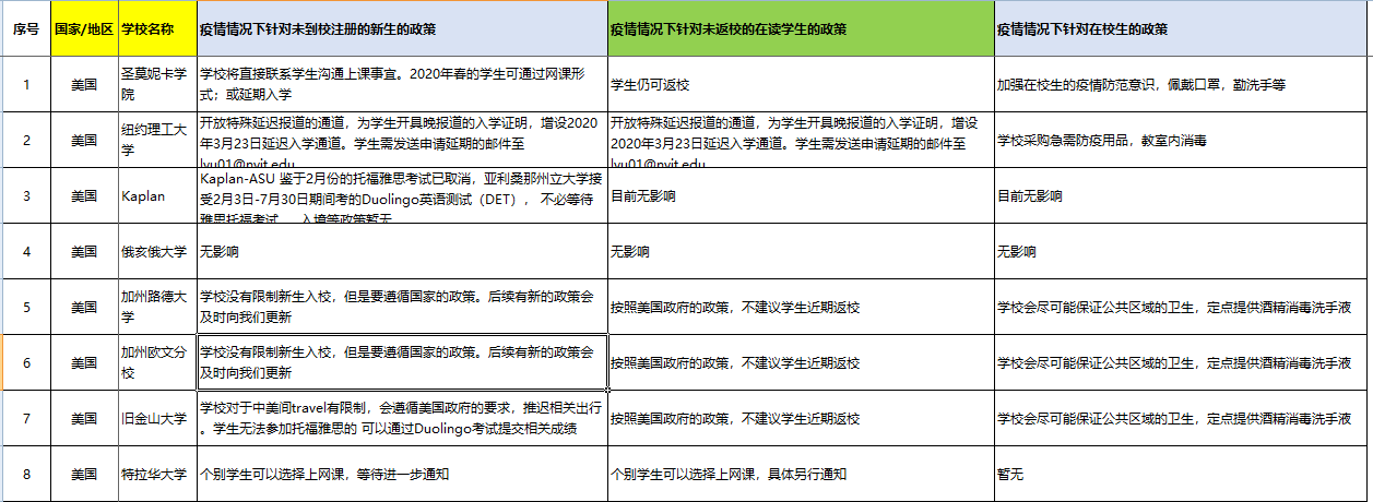
美国院校疫情情况下针对中国学生的政策
美国院校疫情情况下针对中国学生的政策
如果此文章对您有所帮助,是对我们最大的鼓励。对此文章以及任何留学相关问题有什么疑问可以点击下侧咨询栏询问专业的留学顾问,愿金吉列留学成为您首选咨询服务机构。
分享到
去主页浏览TA的更多精彩内容 >>
上一篇文章:
2020年美国院校春假时间表
下一篇文章:
去美国留学有什么收获?
相关推荐
哈佛大学-延续近四个世纪的学术血脉——哈佛...
何青
耶鲁大学-在思想与建筑的对话中——耶鲁大学...
何青
普林斯顿大学-小规模,大境界
何青
哥伦比亚大学-在世界之都研读世界
何青
首页
品牌实力
留学资料库
留学活动
留学条件
关于我们
加入我们
免费领取留学手册
意向国家/地区
美国
英国
澳大利亚
加拿大
新西兰
日本
韩国
中国香港
中国澳门
俄罗斯
爱尔兰
意大利
西班牙
白俄罗斯
新加坡
马来西亚
丹麦
德国
法国
挪威
瑞典
芬兰
荷兰
瑞士
奥地利
泰国
匈牙利
本科
本科预科
硕士
硕士预科
博士
获取验证码
我已阅读并同意
《隐私保护协议》
申请领取
温馨提示
我已阅读并同意
《隐私保护协议》
确定
温馨提示
确定