奥克兰理工大学专升硕项目
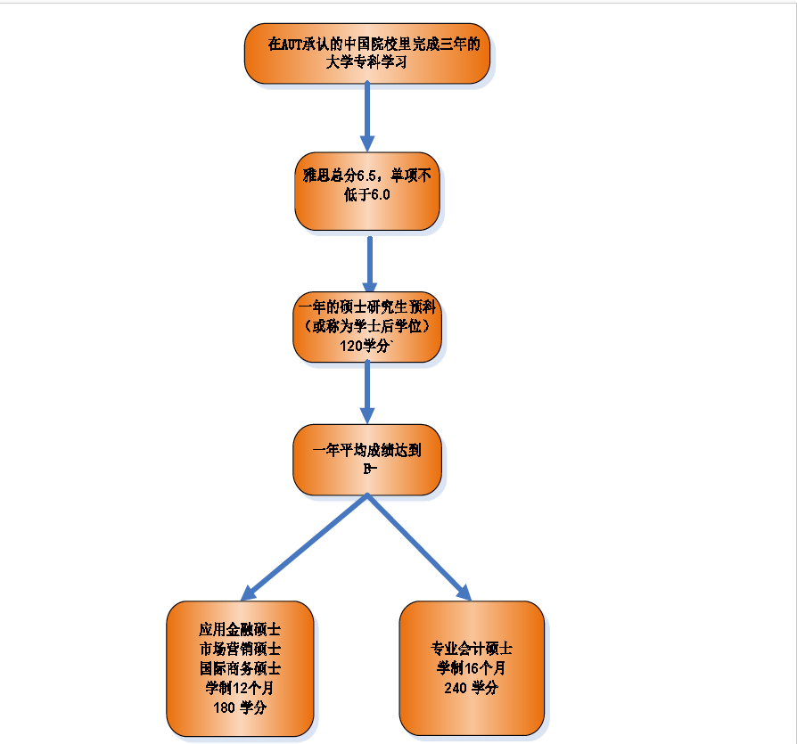
- 毕业于 AUT 认可中国院校的三年全日制大专生可以通过一年商学或者酒店旅游管理学士后文凭 (Grauate Diploma, 也叫研究生预科 ) 的学习,衔接 AUT 的商科专业硕士或国际旅游管理、 国际酒店管理硕士。
中国学生怎样通过桥梁课程学习商学硕士

中国学生怎样通过桥梁课程学 习国际旅游管理、 国际酒店管理硕士

更多详细情况请咨询金吉列留学天津老师。
阅读:94 收藏:0 评论:0 点赞:0
3秒免费留学费用评估
提前算一算,出国留学要花多少钱?
奥克兰理工大学专升硕项目
- 毕业于 AUT 认可中国院校的三年全日制大专生可以通过一年商学或者酒店旅游管理学士后文凭 (Grauate Diploma, 也叫研究生预科 ) 的学习,衔接 AUT 的商科专业硕士或国际旅游管理、 国际酒店管理硕士。
中国学生怎样通过桥梁课程学习商学硕士

中国学生怎样通过桥梁课程学 习国际旅游管理、 国际酒店管理硕士

更多详细情况请咨询金吉列留学天津老师。