2020年1月30日,世界卫生 组织(WHO )召开会议,宣布在中国发生的新型冠状病毒2019-nCoV疫情为国际关注的突发公共卫生事件(PHEIC)。
随后,澳大利亚总理斯科特·莫里森(Scott Morrison)在2月1日下午的新闻发布会上颁布了 新的澳大利亚边境管制措施 以应对新型冠状病毒带来的威胁。
从2020年2月1日起,来自中国大陆任何地区的旅客,无论是何种国籍,都会面临严格的边境管制措施, 以确保澳大利亚人民的健康和安全 。
澳大利 亚将 拒绝任何从2月1日起离开或过境中国大陆的人入境, 除了:
- 澳大利亚公民
- 澳大利亚永久居民
- 澳大利亚公民和永久居民的直系亲属,包括配偶、未成年受抚养人和法定监护人

出于安全考虑,澳大利亚的这个严格的边境管制措施即时生效,让澳洲留学生猝不及防、慌了神。如果你还不知道接下来如何安排自己,提供的以下内容可要记好了!
已经顺利入境澳大利亚
截至当地时间2020年2月12日,澳大利亚已确认15例新型冠状病毒病例,其中昆士兰州有5例,新南威尔士州和维多利亚州分别有4例,南澳大利亚州2例。除了新南威尔士的1例为武汉确诊案例的接触传播外,其他所有案例都来自湖北武汉。目前,早期确诊的5例已经治愈。
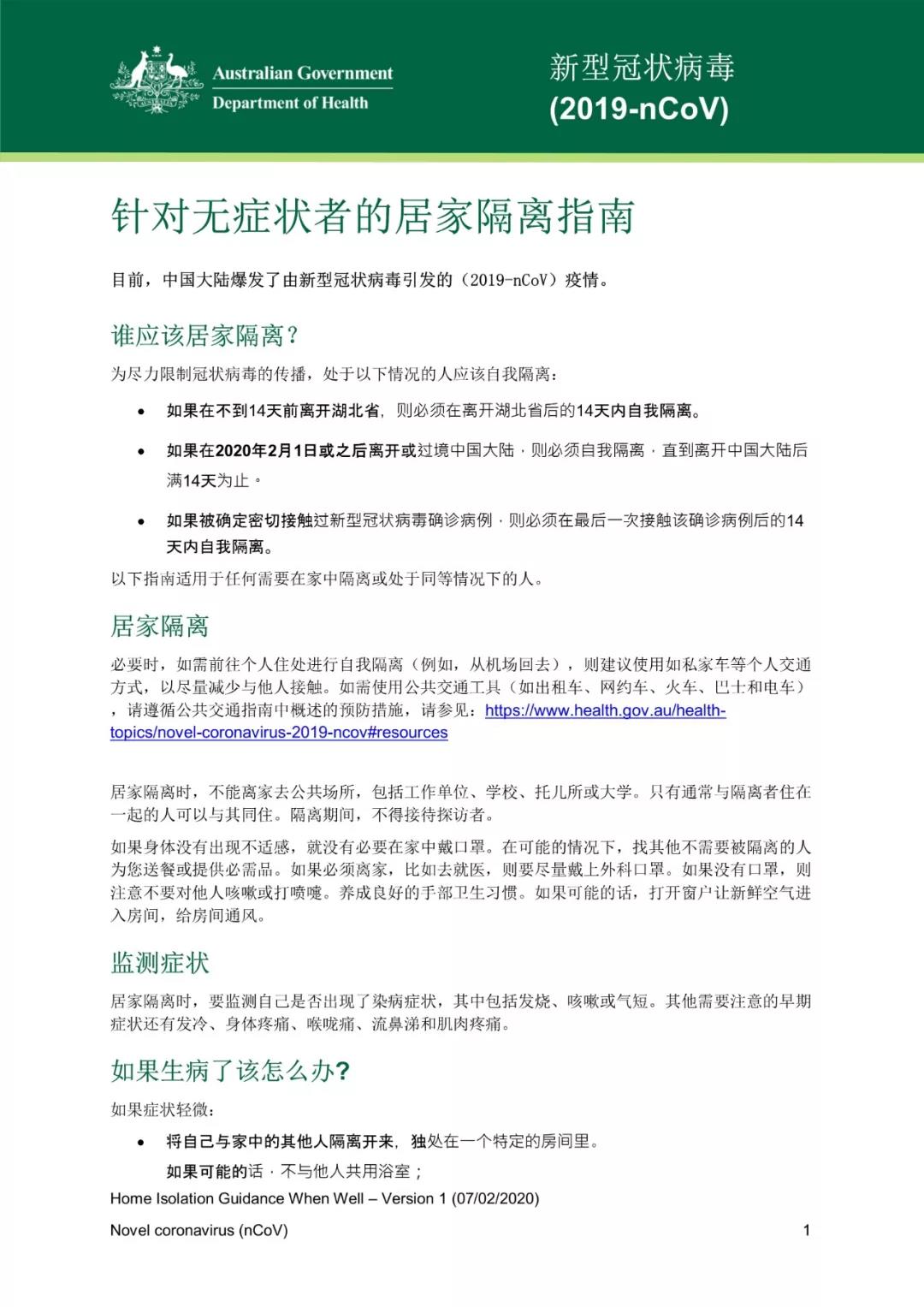
为了限制新冠病毒的传播,有以下情况的人群需要进行自我隔离:
- 如果在不到14天前离开湖北省,则必须在离开湖北省后的14天内自我隔离
- 如果在2020年2月1日或之后离开或过境中国大陆,则必须自我隔离,直到离开中国大陆后满14天为止
- 如果被确定密切接触过新型冠状病毒确诊病例,则必须在最后一次接触该确诊病例后的14天内自我隔离
具体可以查阅下图所示
澳大利亚政府对于此次新型冠状病毒的官方指南

各州新型冠状病毒联系专线:
- 澳大利亚首都领地:02 5124 9213(工作时间)/ 02 9962 4155(非工作时间)
- 新南威尔士州:1300 066 055
- 北领地:08 8922 8044
- 昆士兰州:13 43 25 84(13HEALTH)
- 南澳大利亚:1300 232 272
- 塔斯马尼亚州:1800 671 738
- 维多利亚:1800 675 398
- 西澳大利亚州: 08 9328 0553

还在等待放行
正值澳大利亚的暑假和中国农历新年假期,不少留学生都返回了中国内地与家人团圆。二月开始正是各大澳大利亚高校的返校期,所以这次突发的边境管制措施确实让不少留学生们手足无措。
不过,目前澳大利亚各个高校都已经纷纷行动起来, 迅速地发布和实施了各自的应对计划 。 虽然只是暂时性的管制措施,预计二月中旬会根据疫情重新评估,但是 未知的可能性还有很多 ,同学们可以做好这几点:
1,与学校保持联系
由于往返中澳的航班大量被取消,不少同学都无法确定回澳的时间。据了解,大部分学校都已经发邮件联系留学生们,登记和安排延迟入学甚至申请休学等事宜。如果同学们确定自己会延迟入学,一定要记得经常查看邮箱和及时填写登记表。
大部分的澳洲高校都为无法及时回到课堂的同学提供 网络在线同步学习 ,减少学习进度的损失。 墨尔本大学还为无法同步开始在线学习的同学提供“补课”项目(catch-up project),参加该项目的同学必须 提前确认入学时间 。
2,签证更新
由于部分同学可能会错过第一学期的开学而延期毕业,那么签证的有效期就需要更新了。有延毕影响的同学一定要及时与校方联系,出具新的证明文件,及时更新好签证。
具体可以查阅下图所示
澳大利亚政府 对于此次新型冠状病毒致学生的信息
3,回澳安排
面对严格的管制措施,部分大学,比如悉尼大学和莫纳什大学,已经重新安排学期的开始日期。比如悉尼大学第一学期的入学期限已由原来的3月9日延至3月30日;莫纳什大学则将从3月9日仅开放在线课程,直到3月16日才开始进行校内面授课。
同学们记得确认最新的入学安排,并预留可能需要的自我隔离时间。
4,减少经济损失
部分同学早在学期开始前就已经交齐了学费,如果需要延期入学,部分学校也推出了相应对措施。比如澳大利亚国立大学的同学们可以提前联系学校财务部门申请退学费或者把学费延期至第二学期。
另外,房租同样也是留学生们的一大支出,如果需要转租或者退宿,同学们一定要尽早与房东或者学校联系。
面临着航班被取消,房租亏损甚至不能按时入学而延迟毕业的风险,这一届的留澳学子确实太难了。
所幸的是,澳大利亚各大高校都十分关心中国留学生们的学业与健康,目前大部分学校都已经推出并且不断完善相关的应急方案,以减少留学生的损失,并保证教学质量。
想了解更多澳洲留学的问题吗?点击上下方我的联系方式
任何澳洲留学的问题,我都会为您详细解答哦!