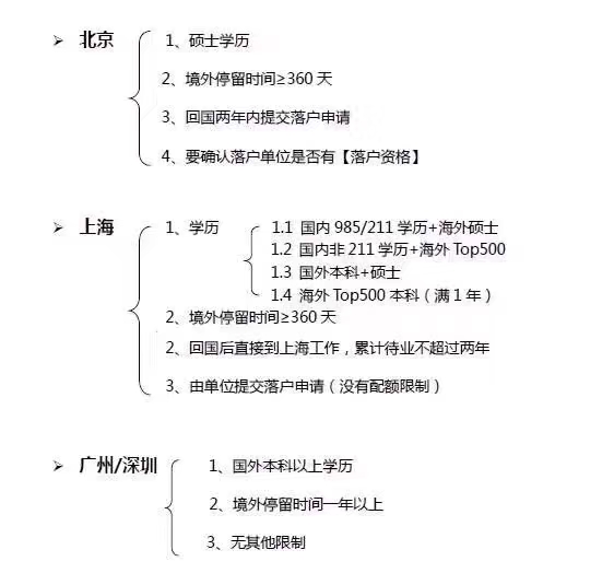
想成为北上广人吗? 快来看看这些要求吧 你离这个要求只差一个海外学位 还在犹豫不决的小伙伴 快来找我 我帮你梦想成真

》》》》》》》》》》》》》》》》》》》》》》》》》》》》》》》》》》》》》》》》》》》》》
关于金吉列
金吉列出国留学咨询服务有限公司成立于 1999 年,隶属于北京金吉列企业集团。金吉列企业集团是中国 500 家最大私营企业之一; 2000 年 1 月 15 日获得了 教育部 、 公安部 和国家工商行政管理局的首批资格认证。 国家资质:国家首批获得教育部、公安部和国家工商行政管理总局资质认定的自费留学服务机构。 3.15 荣誉:留学行业首家荣获中国消费者协会 3.15 标志信誉认证,首家留学行业内连续两届荣获 “3.15” 标志,全国唯一诚信企业奖牌获得者,北京市消费者满意单位。 专业咨询:海归背景顾问打造留学设计方案, 99.1% 成功率。拥有 23 位前驻外大使、教育参赞专家团,拥有多年海外工作经验 , 洞悉中外教育体制 , 深谙院校申请规律 , 把握签证申请策略。 成功案例量:每年向数十万个家庭提供咨询服务,每年成功向国外输送六万余名留学生,并一直保持着较高的签证成功率。 管理体系:率先实施现代管理模式,率先通过 ISO9001 国际质量管理体系认证,以科学的管理持续改进公司的服务质量。独家研发 CRM 留学业务管理系统。
我是天津金吉列留学美国部的陈老师 , 欢迎您随时咨询联系 .