英国留学之各国入境管制措施!!!
首页
>
顾问主页
> 英国留学之各国入境管制措施!!!
朋友圈
微信好友
QQ好友
新浪好友
王瑞娟
留学时讯
英国留学之各国入境管制措施!!!
2020-02-11...
阅读:
80
收藏:
0
评论:
0
点赞:
0
3秒免费留学费用评估
提前算一算,出国留学要花多少钱?
美国
英国
澳大利亚
加拿大
新西兰
日本
韩国
中国香港
中国澳门
俄罗斯
爱尔兰
意大利
西班牙
白俄罗斯
新加坡
马来西亚
丹麦
德国
法国
挪威
瑞典
芬兰
荷兰
瑞士
奥地利
泰国
匈牙利
迪拜
获取验证码
账号或验证码错误
开始计算
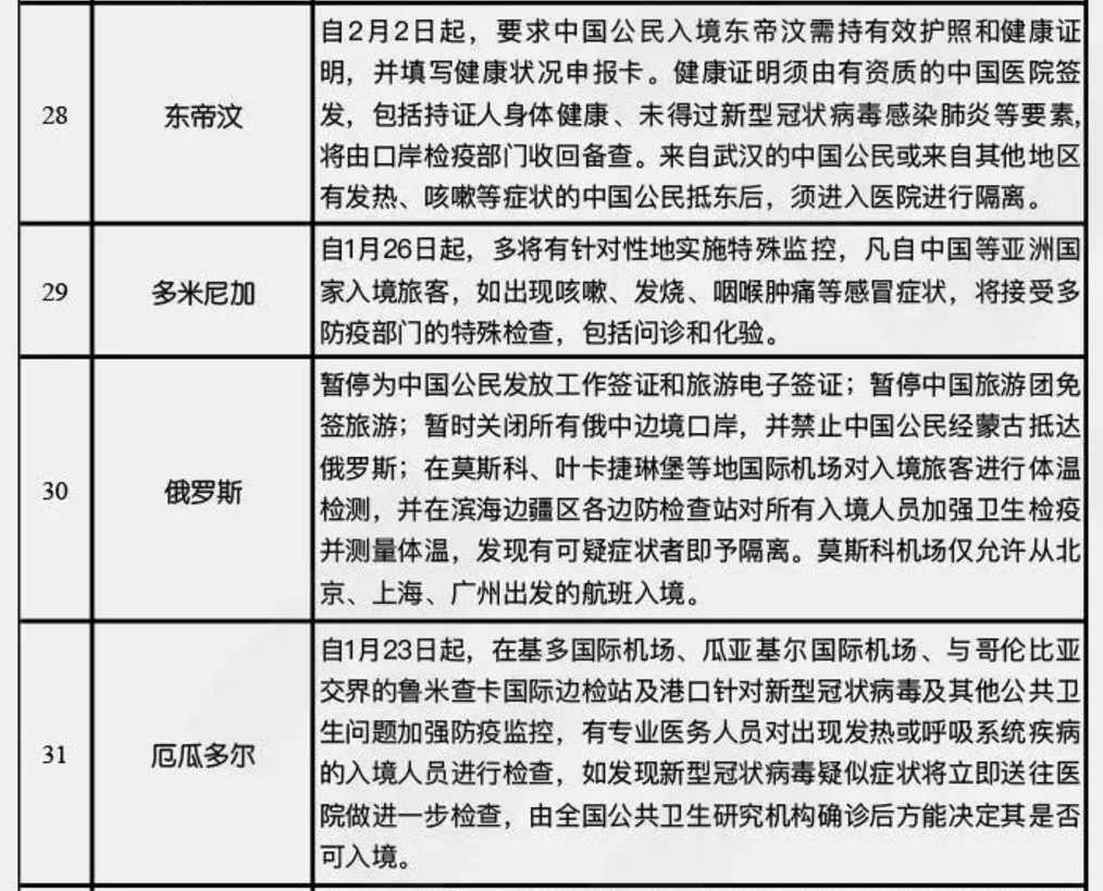
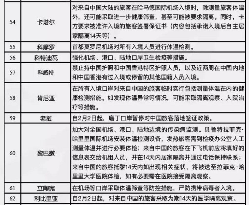
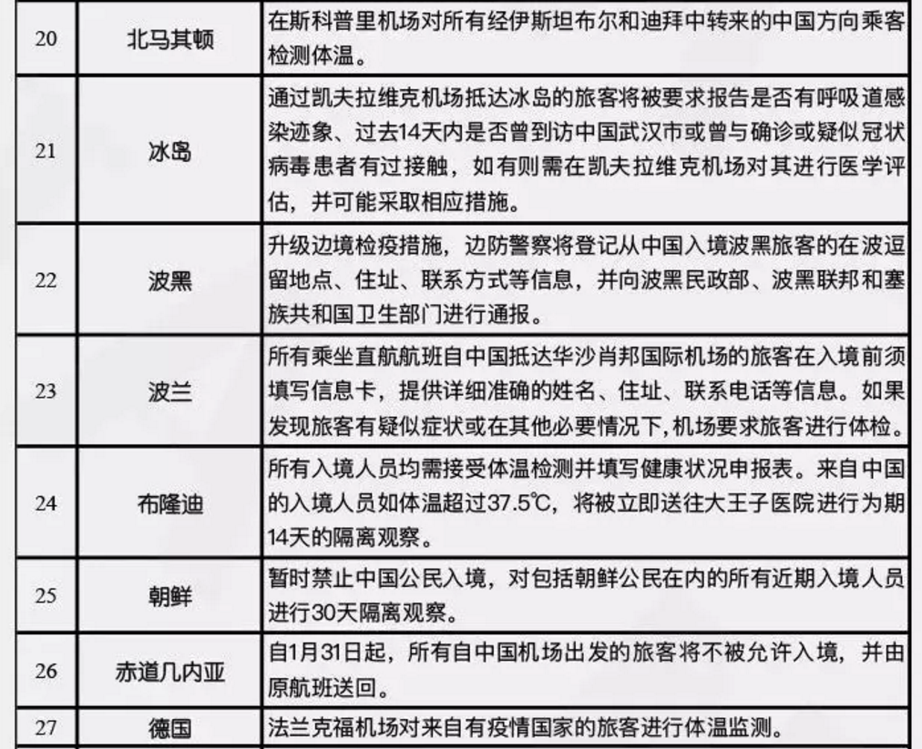
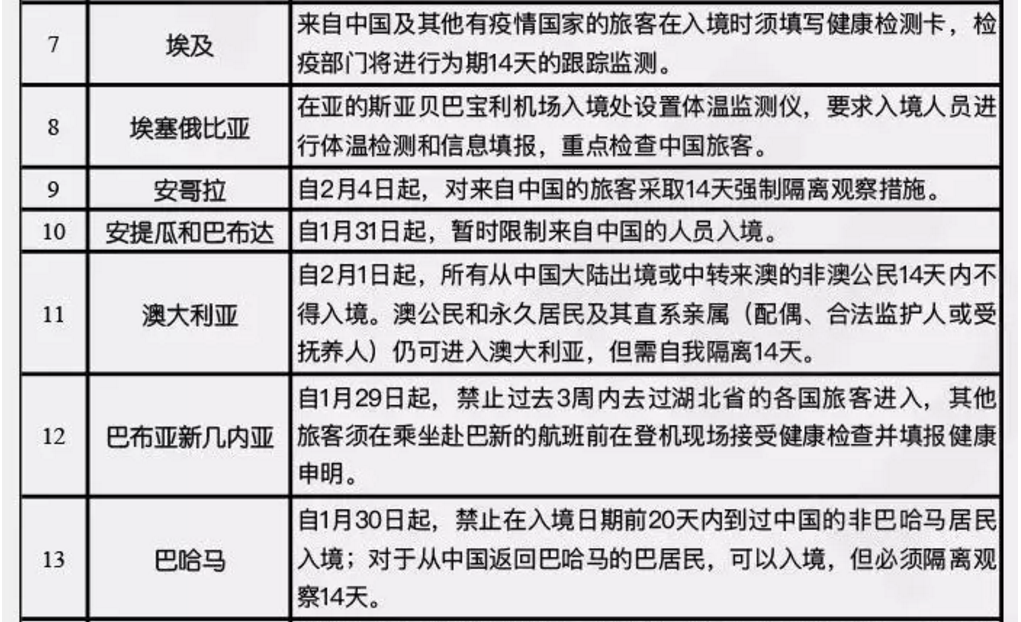
英国留学学生有很多是2、3月份出境,那么最近各国最新出境政策如何呢?
下图为2月9日更新的近期有关国家入境管制措施提醒:
如果此文章对您有所帮助,是对我们最大的鼓励。对此文章以及任何留学相关问题有什么疑问可以点击下侧咨询栏询问专业的留学顾问,愿金吉列留学成为您首选咨询服务机构。
分享到
去主页浏览TA的更多精彩内容 >>
上一篇文章:
英国留学那些你本可以避免的坑!!!
下一篇文章:
加拿大本科生斩获英国名校硕士录取!
相关推荐
港本vs英本,2026本科留学怎么选?一篇...
王瑞娟
解锁世界名校:一文读懂OSSD国际课程与英...
王欣悦
2026fall英国计算机硕士
欧阳哲
2026英国院校计算机专业硕士全分析
欧阳哲
首页
品牌实力
留学资料库
留学活动
留学条件
关于我们
加入我们
免费领取留学手册
意向国家/地区
美国
英国
澳大利亚
加拿大
新西兰
日本
韩国
中国香港
中国澳门
俄罗斯
爱尔兰
意大利
西班牙
白俄罗斯
新加坡
马来西亚
丹麦
德国
法国
挪威
瑞典
芬兰
荷兰
瑞士
奥地利
泰国
匈牙利
本科
本科预科
硕士
硕士预科
博士
获取验证码
我已阅读并同意
《隐私保护协议》
申请领取
温馨提示
我已阅读并同意
《隐私保护协议》
确定
温馨提示
确定