【最新更新】新冠状肺炎对出入境的影响
首页
>
顾问主页
> 【最新更新】新冠状肺炎对出入境的影响
朋友圈
微信好友
QQ好友
新浪好友
侯羽柔
留学时讯
【最新更新】新冠状肺炎对出入境的影响
2020-02-10...
阅读:
20
收藏:
0
评论:
0
点赞:
0
3秒免费留学费用评估
提前算一算,出国留学要花多少钱?
美国
英国
澳大利亚
加拿大
新西兰
日本
韩国
中国香港
中国澳门
俄罗斯
爱尔兰
意大利
西班牙
白俄罗斯
新加坡
马来西亚
丹麦
德国
法国
挪威
瑞典
芬兰
荷兰
瑞士
奥地利
泰国
匈牙利
迪拜
获取验证码
账号或验证码错误
开始计算
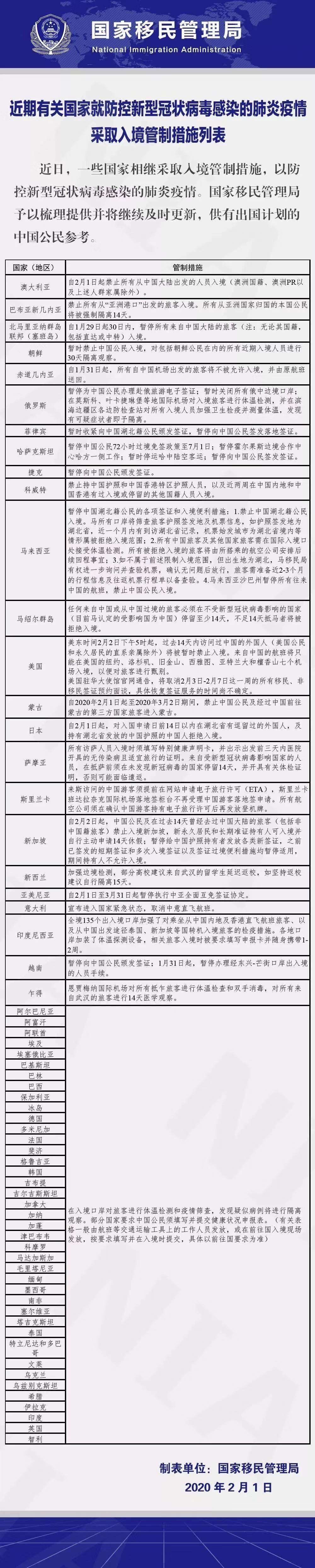
新冠状肺炎对出入境的影响
最新出入境管理局更新内容
如果此文章对您有所帮助,是对我们最大的鼓励。对此文章以及任何留学相关问题有什么疑问可以点击下侧咨询栏询问专业的留学顾问,愿金吉列留学成为您首选咨询服务机构。
分享到
去主页浏览TA的更多精彩内容 >>
上一篇文章:
RMIT推迟VE学生入学的通知
下一篇文章:
澳大利亚金融行业知多少。
相关推荐
澳洲雅思要求变动新规
留学时讯
侯羽柔
两分钟了解澳洲时尚管理本科院校
留学时讯
孙丹群
澳大利亚留学时尚管理专业
留学时讯
孙丹群
澳洲时尚管理本科专业排名及学校介绍
留学时讯
孙丹群
首页
品牌实力
留学资料库
留学活动
留学条件
关于我们
加入我们
免费领取留学手册
意向国家/地区
美国
英国
澳大利亚
加拿大
新西兰
日本
韩国
中国香港
中国澳门
俄罗斯
爱尔兰
意大利
西班牙
白俄罗斯
新加坡
马来西亚
丹麦
德国
法国
挪威
瑞典
芬兰
荷兰
瑞士
奥地利
泰国
匈牙利
本科
本科预科
硕士
硕士预科
博士
获取验证码
我已阅读并同意
《隐私保护协议》
申请领取
温馨提示
我已阅读并同意
《隐私保护协议》
确定
温馨提示
确定