

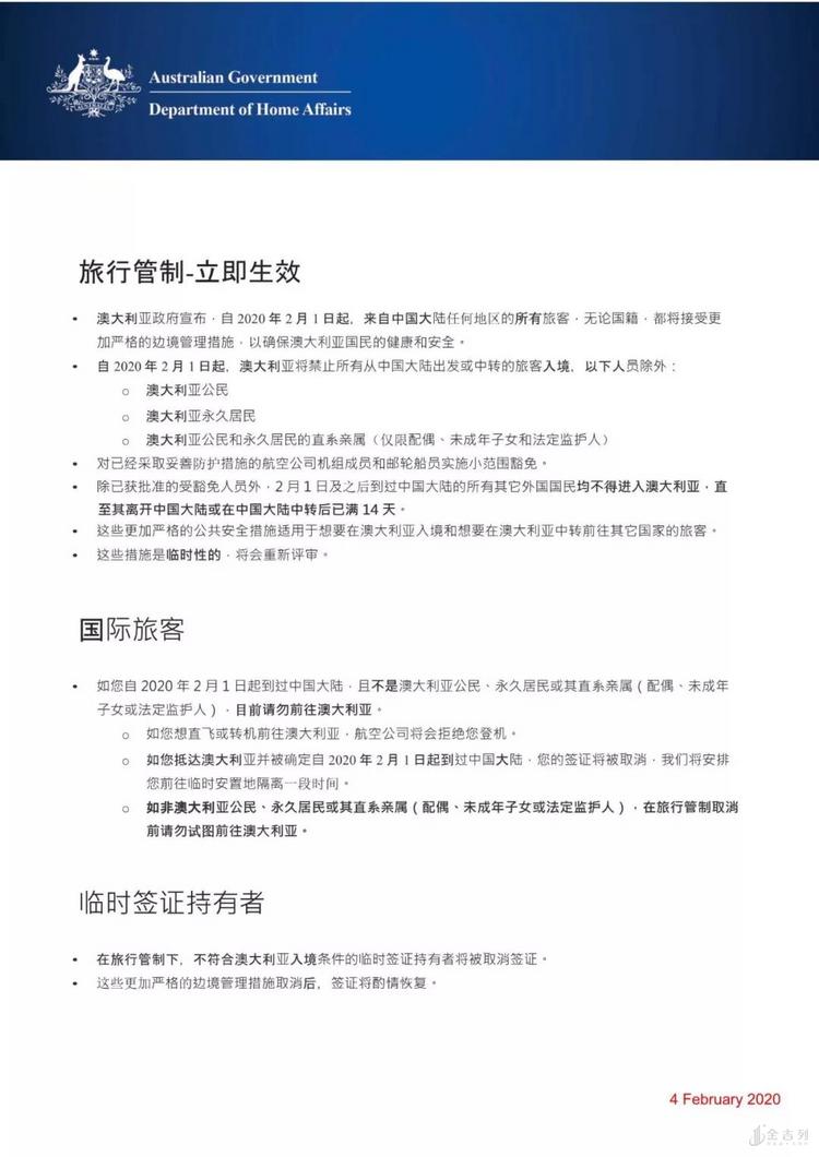
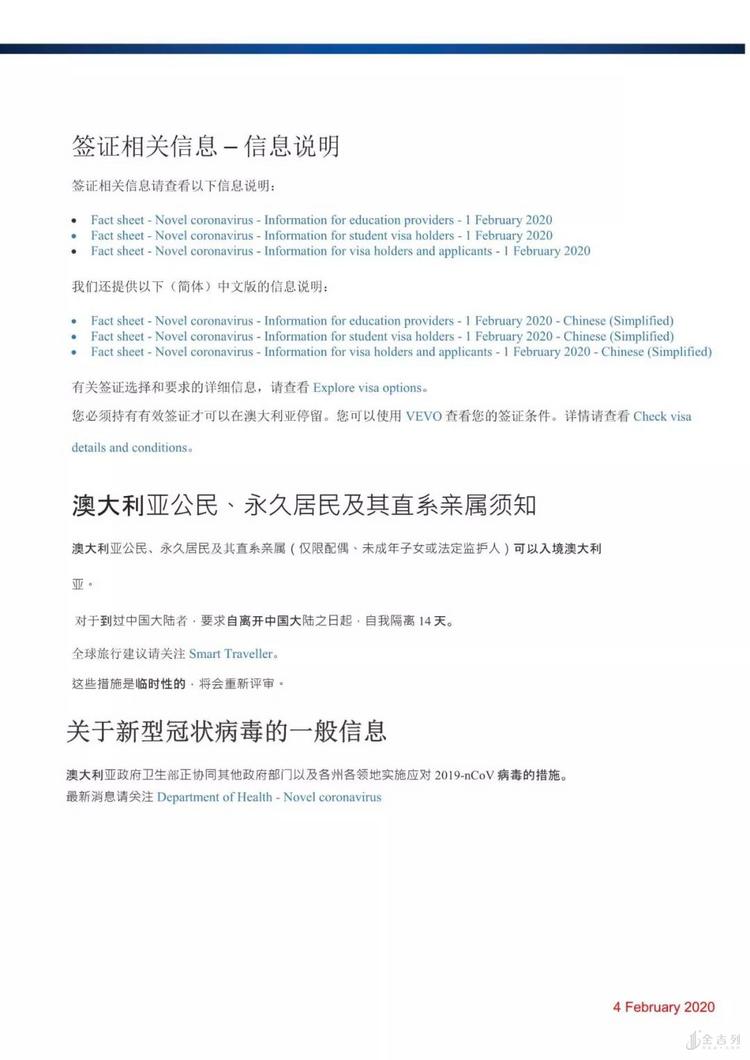
“新旅行限制适用于所有从2月1日起去过或过境中国大陆的外籍人士。这意味着他们在离开或过境中国大陆的14天后才能进入澳大利亚。
该规定也适用于来自中国的国际学生。”
——转自澳大利亚总理斯科特·莫里森(Scott Morrison)先生的微信公众号
阅读:57 收藏:0 评论:0 点赞:0
3秒免费留学费用评估
提前算一算,出国留学要花多少钱?


“新旅行限制适用于所有从2月1日起去过或过境中国大陆的外籍人士。这意味着他们在离开或过境中国大陆的14天后才能进入澳大利亚。
该规定也适用于来自中国的国际学生。”
——转自澳大利亚总理斯科特·莫里森(Scott Morrison)先生的微信公众号