亲爱的 同学们:
感谢大家的积极配合,我们已经收到大量的注册信息,校方近期 正在做后台统计,以便制定相应政策。
再次提醒: 受 疫情影响尚在澳洲境外的2020年第一学期开学的新生和返校学生,( 含所有课程,包括语言班、预科等 ),如还未登记个人信息,请尽快通过以下方式注册。 受影响学生尽快注册
因受疫情及近期澳大利亚政府公布的旅行禁令影响而无法按时抵校入读2020年第一学期的学生,请尽快 扫描以下二维码 或者点击文末“ 阅读原文 ”,提供相关个人信息。 注意:前四项必须填写。
https://www.qut.eu.au/aitional/coronavirus/registration

学校正在商讨如何实施替代方案和形式,以减少对学生所产生的影响。学生所提供的个人信息有助于学校掌握学生动态并提供最新政策与帮助。
学校与澳大利亚政府相关官员及专家们共同合作,确保能依据最准确的信息制定相应的措施,以保障所有教职员工及学生的福祉, 也已在官网特设了专页向师生提供相关信息更新和建议,专页链接 : https://www.qut.eu.au/aitional/coronavirus
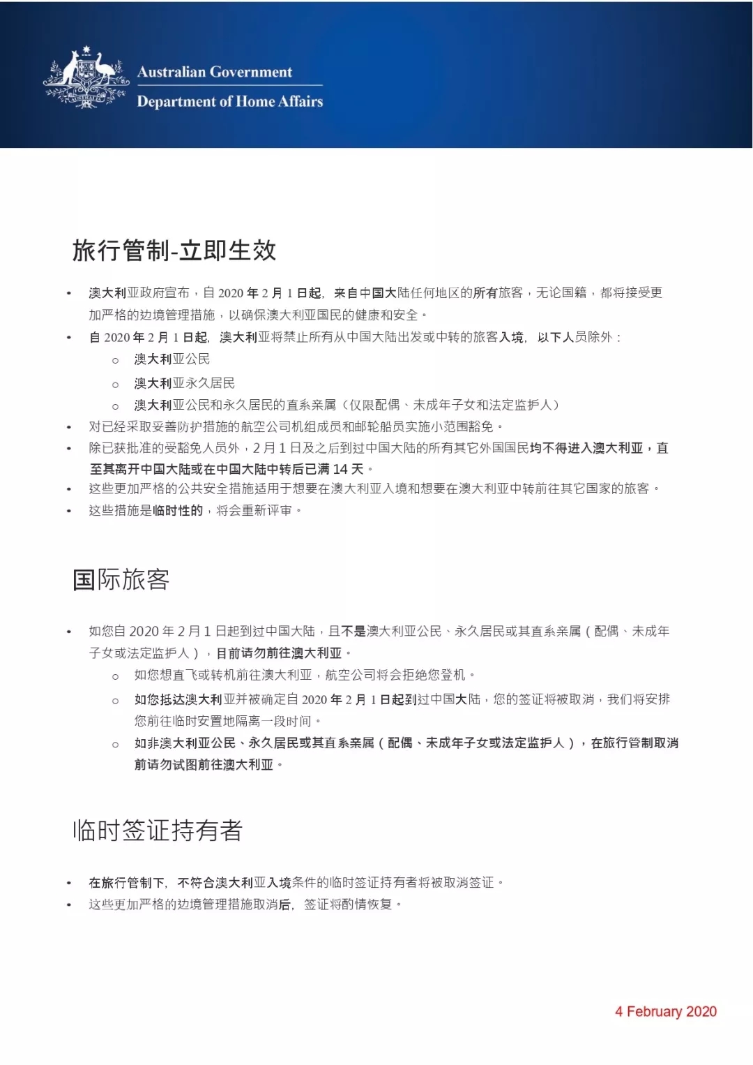
澳大利亚内政事务部于2月4日更新针对新型冠状病毒的旅行管制。具体信息如下:
