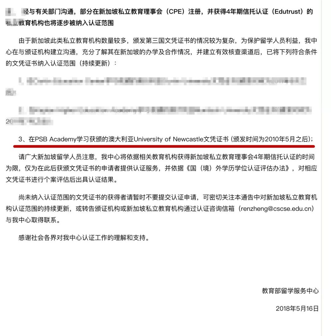
2018年5月16日,中国教育部留学服务中心主办的中国留学网发文公布《关于新加坡私立教育机构认证范围的公告》,“ 2010 年 5 月之后在新加坡 PSB 学院毕业获得的澳大利亚纽卡斯尔大学文凭 ”证书赫然在列!

阅读:207 收藏:0 评论:0 点赞:0
3秒免费留学费用评估
提前算一算,出国留学要花多少钱?
2018年5月16日,中国教育部留学服务中心主办的中国留学网发文公布《关于新加坡私立教育机构认证范围的公告》,“ 2010 年 5 月之后在新加坡 PSB 学院毕业获得的澳大利亚纽卡斯尔大学文凭 ”证书赫然在列!
