WES的主要职责是帮助北美大学认证国际学生的成绩单和学历,把国际生的成绩转化为美国标准4.0算法的GPA ,以便美国大学招生委员会了解国际生的成绩和学历背景,也可以用于加拿大移民认证。
为什么要学历认证?
为了统一国际生的GPA算法标准。特别是考虑到,不同的国际生的本科阶段GPA算法不一致的情况,比如中国大陆高校有5分制的GPA算法,也有4分制的GPA算法;澳洲高校的7分制GPA算法;英国的等级制GPA算法。美国高校在招生时,为了更公平地评估来自不同国家地区的国际生申请人的学术能力和表现,就采取了这样的一个要求,委托第三方机构(WES)对每一个国际生的GPA进行重新算一遍,得出一个基于同样算法的GPA分数,然后择优录取。
为了进一步核查国际生的学术背景的真实性。 对于学校来说,学校可以接受一个申请人学术能力不强,但是学术诚信有问题,违反了基本的底线,学校希望从招生的一开始就严格把关,杜绝此类事情的发生。
如何认证?
- 需要在中国高等教育学生信息网(CHESICC)上认证成绩单。 除了需要上传成绩单电子版以外,还需将成绩单做成Excel上传至学信网,同时,将纸质的中英文成绩单原件快递寄送至学信网办公室。
中国高等教育学生信息网
北京市海淀区学院路37号北京航空航天大学
邮政编码:100191
电话: 010-82336099-202
传真: 010-823338423
邮箱: kefu@chsi.com.cn
网址:www.chsi.com.cn
- 你的材料将由教育部授权的机构直接向WES提交。每个机构提供不同服务。请仔细阅读他们的网站获取更多信息。
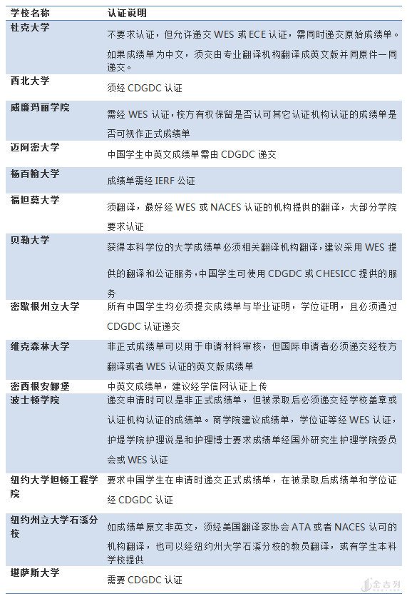
下面宋老师总结了一下学校要求,可能会有变动,请上官网查询。

注: 图表中提到的CDGDC是“中国学位与研究生教育信息网” (简称“学位网”), 由教育部学位与研究生教育发展中心(全国学位与研究生教育数据中心)主办,接受国务院学位委员会办公室指导,是中国唯一的学位与研究生教育综合信息门户网站。
官网 : http://www.cgc.eu.cn/