美国本科申请,除了接受SAT成绩申请外,同时也可以接受ACT成绩申请。ACT像SAT一样,是美国大学本科的入学条件之一,也是奖学金发放的重要依据之一
首先,我们来谈谈 SAT考试和ACT考试之间有何区别
SAT和ACT,同样身为“美国高考”,都是三个字母,却经常会令学生和家长困惑不已,究竟考哪一个比较好呢?
SAT考的是推理和语言能力,ACT则更侧重于考一个学生在学校里学的东西。因此有一种说法: “好学生”善于考好ACT,而“会考试的学生”善于考好SAT。
实际上,美国大学对学生们选择哪种考试并没有偏好,但不论是SAT还是ACT,备考都需要耗费大量的时间和精力,所以在做决定前,了解这两种考试的异同至关重要。
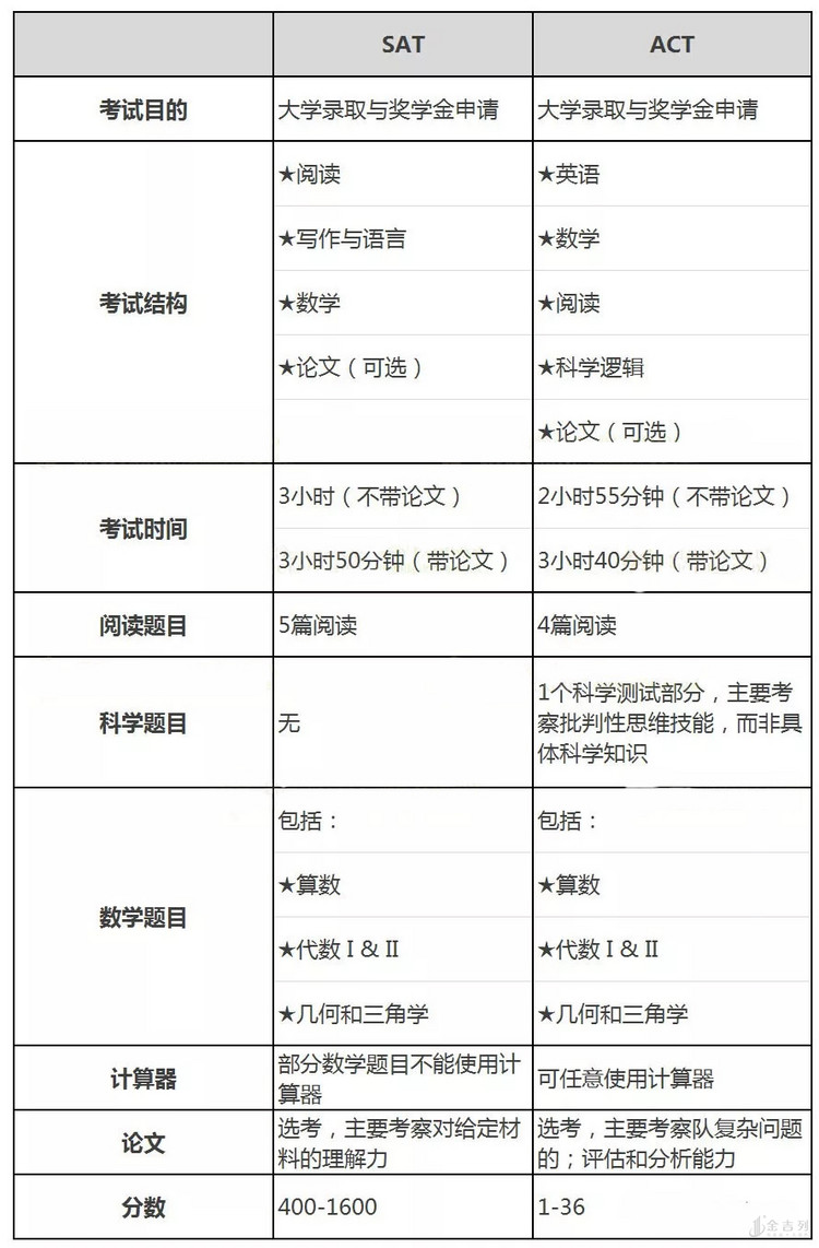
SAT和ACT基本信息对比:
考试时间对比
区别之一:ACT与SAT的考试设计不同。SAT考的是推理和语言能力,而ACT更侧重于考一个学生在学校里学的东西。因此有这样一种说法:“好学生”善于考好 ACT,而“会考试的学生”善于考好SAT。
区别之二:ACT与SAT的考试包含不同的部分。SAT考试包含三个部分:文法,数学,可选的写作。ACT考试包含五个部分:英语,数学,阅读,科学,和可选的写作部分。当你申请的大学并不要求写作成绩时,如果你参加ACT或SAT考试,你可以选择不参加写作部分的考试。
区别之三:ACT与SAT的考试内容不同。SAT的数学只包含到九年级的几何和代数II,而ACT则包含到三角几何。SAT没有科学部分,而ACT包含科学,虽然ACT的科学部分也只是测验阅读图表,理解试验与科学讨论,并不是测验你的物理,化学,生物知识。就阅读来说,SAT的阅读强调完成句子,阅读理解,长段落与短段落的分析,而ACT则测试四篇短文的阅读。这四篇短文分别在散文小说,人文科学,自然科学和社会科学的四个领域。SAT考试的写作要求一篇短文,并且回答语法,用词方面的问题,而ACT考试的写作部分则侧重于语法。
区别之四:ACT与SAT的考试计分方式不同。SAT考试总成绩是前两部分(文法和数学)的加总,满分是1600分。ACT考试的每部分成绩从1分到36分,总成绩是四部分的平均分,满分是36分。
美国大学对SAT和ACT成绩,都是同等对待,没有对任何考试形式有过分的“偏爱”,这是很多同学的认识误区。
关于SAT和ACT如何抉择的问题:与 SAT 相比, ACT 更像是一种学科考试。它不仅考察学生的英语、数学、阅读、科学等多门课程知识的掌握能力,也考察独立思考和判断能力。也就是说,如果你的数理化比较好,那么考 ACT 更容易取得得高分。并且,ACT 是基于教学大纲的考试,涵盖英语阅读、语法、数学和科学等几个方面;而 SAT 是基于智力考察的考试。单看考试难度二者大体相当,只是由于中国学生数理化基础好,选考 ACT 可能更容易获得相对满意的成绩,而且 SAT 考试采用打错扣分的方式,这一方式让有些学生听而生畏。但是只要你的功底扎实,无论哪种方式都能让你在众多的考生中脱颖而出!
