- 我刷不到暑假GT的考位,我GT如果考到多少多少,能不能申上blablabla~~
- 我不会Python不会R,没有数据分析的经历,是不是不能学BA了?
- 我达不到金工金数对数学课prerequisites的要求,是不是就不能申了?
- 我GPA只有3.0,这个专业average GPA有3.5+,我是不是没有机会了~
- 你说这个专业喜欢有海外经历的,那我木有海外交换啊,也没有暑校暑研,是不是就没机会了?
……看到这些问题,阿姨真的是又生气又担心……生气的是早干嘛去了! 担心的是咋办呢… 所以作为留学行业的老人,只想说,早意识,早规划,早行动——机会是留给早准备的人! 尤其现在CS、BA都是“神仙打架”的申请局势,名校好项目就那么几个,若想在成千上万的申请者中脱颖而出,需要学生有非常牛的学术背景加上超强的软实力。 而这两者,都是需要长久的坚持和持续的积累,绝不可以一蹴而就的。 当你在犹豫赛道的时候,优秀的学生已经奔跑起来啦! 那么,问题来了,如何早规划呢? 其实无非就是硬实力和软实力。
硬实力 就是申请美国名校的标配:GPA3.5+;托福100+/雅思7.0+;GRE 320+/GMAT 700+。
软实力 包括:科研/竞赛,实习,暑校/暑研,牛推,转专业背景提升,个性化文书,面试能力……只有你想不到的,没有大神做不到的…… 其实,说实话,大三都不够早,大一就可以开始了!
大一
准备阶段
- 明确留学意向(留学意向国家、本专业/跨专业)、
- 了解标化考试(托福/雅思,GRE/GMAT)、
- 保持GPA(数理课程尤为重要) 大一归根到底就是: 学习学习,好好学习。 除了整体的GPA要保持越高越好,对于申请热门STEM专业的学生(包括但不限于计算机,商业分析,金工金数,统计/生统,金融/经济/会计,MIS……),尤其是涉及到那些量化/数理/计算能力的课程,更要拿到漂亮的分数,才能充分证明你有足够的知识基础&学术潜力完成未来研究生阶段的高强度课程。 举个栗子: 商业分析很多研究的都是大数据,对应的数学课程是线性代数、统计与概率; 另外商业分析研究的是变化,变化对应的数学课程就是微积分,而商业分析的核心是进行优化,应用数学下的优化也是尽可能要涉及的。 再举个栗子: 比如这两年最火的人工智能方向,涉及到的数学知识有纯数学,structure下的图论、数学分析下的微积分,以及应用数学下的优化、概率与统计。 每次看到学生成绩单里面大一的高等数学、统计、概率论、微积分等核心数学课程有多个成绩是70(C)甚至60 (D),心总要痛一下的……
大二
提升阶段
- 保持GPA(3.5+),
- 先修课程 (辅修/二专, 网课),
- 标化成绩(GRE单词准备/语言培训/1次试水考试),
- 寒暑期安排(暑校or1-2段实习) 大二的重点在于提前补足本科先修课程: 相比其他地区(港新英澳),美国研究生申请会有明确的prerequisites的要求,CS/BA/FE这类交叉学科,又有很多学生是跨专业申请,就面临着先修课程学术背景不足的问题。 比如申请金融工程,你就需要C++的先修课程,如果申请BA,就需要Python或者R 。 因此,针对自己课程的短板要有计划地尽早补救,而且修课时间长,等到了大四再追悔莫及,选对应的课,申请开的成绩单上也看不到了…
1
修课常见方式
1、 辅修/双学位 :大多数学校都是大二开始可以辅修双学位,每个学校针对能否跨学院辅修二学位的政策不一样,需要提早和教务处确认。举个例子:计算机辅修金融,申到顶级金工;Engineering专业辅修商科,申BA……
2、 暑校课程/交换项目 :很多美国院校(如哥大)开设暑期学分课程,从5-8月份,可能分为2-3个sessions开课,每个session 4-6周不等。需要学生提前半年/至少3个月申请,且需要学生有一定的语言成绩。 3、 Online课程 :优先是方便和费用低,缺点是认可度因校而异。
1) 美国院校开设自己的先修课程 : 比如巴鲁克学院金融工程项目开设的C++ Programming Online Certificate项目; 加州大学伯克利分校的金融工程MFE项目,开设的Pre-Program Courses包含三个方面: Math Founations for Financial Engineers; C++Programming; Statistics for Financial Engineers 2) 推荐第三方平台 : Coursera,MOOC, eX… 铛铛铛铛,重头戏大三来啦来啦来啦!
大三
冲刺阶段
- 专业GPA(保持GPA稳中有升),
- 标化成绩过线 (托福100+/雅思7.0+,GRE 320+/ GMAT 700+),
- 全方位背景提升 (专业实习(公司title大+做实事)、科研项目/技能提升经历、海外交换/国内外实验室暑研/牛推、)
- 申请蓄力(往届录取情况复盘、确定个性化选校(冲刺+主申+保底)、导师陶瓷、文书素材头脑风暴) 一
尽早开始托福/雅思,GRE/GMAT考试
建议主申美国的学生尽量考托福,不要考雅思。 雅思的各种槽点下次再说…… 申请交叉学科的学生最好考GRE,比如金工/金数/BA等很多会开设在工程学院/文理学院,只接受GRE,不接受GMAT。 语言成绩有效期2年,GRE&GMAT有效期5年,一定要早考! 早考! 早考! 80%以上的学生都乐观估计了自己的水平! 只有真正考了之后,你才知道自己到底多久才能拿下标化! 每年暑假抢考位,刷考位的惨状也是有目共睹的,真的不要拖那么晚! 没有过线的GT,对后续的选校定位、申请蓄力也影响很大! 希望学生们早规划,就是希望大家可以早早把标化考试的包袱甩掉,尽早开始背景提升,实现从优秀→卓越的飞跃。 不然只能一步晚步步晚,只剩空叹息。 二
Buil Your Resume 背景提升
道理很简单,罗马不是一天建成的; 同样的,简历也不是短时间内直接刷出来的,需要有规划有目的性地逐渐丰富自己的履历。 通常我们所说的实战应用,背景提升的方式,可以总结成这么三个大类: 1、 竞赛 ,当然并不是所有竞赛都对申请有帮助,以BA专业为例,相对会起到比较明显作业的竞赛有这么几类: 1) 一类是数据分析、数据挖掘类的竞赛 ,像kaggle,天池,atacastle等平台,不过这类竞赛比较侧重算法竞赛,对商科同学不是特别适用,如果之后非常想走数据算法tech方向,那可以考虑尝试; 2) 第二类是数学建模类的 ,对展现简化和抽象化能力非常有帮助,国赛和美赛是其中知名度和认可度都比较高的,组队参加,建议大家选好同组成员,对成绩是有直接影响的; 3) 第三类是一些高含金量的商赛 ,比如一些案例分析类的,市场类的商赛。 比如,贝恩杯咨询案例大赛,全球知名的管理咨询公司贝恩冠名,认可度不错,而且竞赛中所做的案例分析也有不少数据相关的内容; 2、 实习 ,实习这个部分大家千万要重视起来,Master本身就是非常就业导向的项目。 趁早实习,实习时间不宜过短,最好3-4周起。 而且实习要兼顾数量、行业的广度和专业的深度。 举个例子,有心的学生从大一暑期就开始实习,且难度也在逐次递增。 到大四申请季时,已经集齐了银行柜台/大堂→四大会计事务所→基金/证券投资银行部IBD→外资银行/券商的研究部等各类实习。 3、 科研项目/技能提升 ,这个部分,方法很多: 1) 在学校里,很多课程大作业/小组项目/课程论文/课程设计,都可以利用的,尤其是多元统计、市场营销这类关键课程。 但是需要注意,几乎所有申请人都会有课程设计经历,差异性不明显,不到万不得已,不建议优先使用这样的经历作为自己的主打特色。 2) 很多学校会有那种大学生创新训练计划项目,本科生科研创新项目,本科生科讨会,科研兴趣小组等,这些也都是增加科研项目经历的途径。 3) 学校里有部分老师,会跟一些数据机构有合作,如果有这样的机会,也可以问问教授们,需不需要助研这样,这也是一个接触项目的机会。 4、 尽可能用一个经历,去达到多个目的 。可以同时学习技能和进行实践,可以利用一个经历,去同时展现自己的多份能力。比如前面提到了,申请金工最好具备C++知识,申请商业分析最好掌握一门统计型编程语言Python/R,这些知识或者技能除了修课,它们也可以在科研项目中体现。 现在市面上有很多有针对性的实训课程和实战项目,比如未明学院,针对最热门的申请方向,金工金数,金融经济,商业分析,数据科学,人工智能等等,开设了各种训练营项目,通过训练营项目,不仅仅是可以收获必要的技能,更加重要的是,可以把课程学到的模型、算法、工具等等,应用到实际项目中,形成一段高匹配度的项目经历。 像量化金融分析的训练营,前期通过三周18个课时的强化学习和作业练习,让大家快速掌握金融数据终端、开源接口数据提取的操作,上手Python数据处理和分析的方法,理解和熟练应用常用资产定价模型等;接下来的项目实战部分,从业界热点问题出发,针对事件驱动,因子研究,选股策略等方面,展开完整项目实战。每个项目只有12名学员使用,避免雷同项目泛滥。这样的经历只需要一个,就会一下子提高整个简历的档次。 三
海外交换/暑研/暑校
1、 交换 :海外交换项目主要看本科学校的资源(申美国就尽量去美国交换!有些学校的湾湾交换对美研申请意义就不大了。),一般是一学期,修几门专业课,再学分转换。 如果申请时有转专业打算的话,在交换时可以自主选择上想转专业的课程,修满其学分,也可以充分体现学习能力的。其次,能够拿到国外教授的推荐信,认可度会比国内普通老师的含金量高一点。
2、 暑校(Summer School) ,各大名校几乎都开设了暑期课程,较为出名的有UC Berkeley, UCLA, 通常每年12月之后各校陆续开放暑校申请,需提前准备语言成绩(所以语言早考啊啊啊!),先到先得的比例偏多,一些名校含金量高的项目,筛选较严格,有意向需尽早准备。 参加暑校有助于丰富国际化背景,期间,与教授多接触,在短时间内尽可能多地向教授展现你的优秀;暑校结束之后,与教授保持联系,对后续推荐信会有帮助,也能有机会获得国外教授含金量极高的推荐信。注意:避开游学(参观体验和游玩)性质的暑校,选择需要修课或者做项目的。 3、 暑研 :通常是指在大三结束后的暑假,到国外相关领域实验室(或课题组)参加为期 2-3 个月的科研活动,绝大部分都是理工科的同学在参与,并且已渐渐成为美研申请过程中的标配。 通过暑研,你可以认识一群志同道合的小伙伴,接触美国顶尖高校的大学教授,甚至有机会收获大牛的强推并从此开始走向人生巅峰~比如UCLA-CSST 项目,全称Cross-isciplinary Scholars of Science an Technology Program,是为数不多的高质量的美国大学的官方暑期科研项目之一,是由美国加州大学洛杉矶分校(UCLA)创办的。 CSST是一个很看重科研能力的项目,它们开始项目的最初目的是加强UCLA与大陆985优秀学生的交流,为UCLA选拔高质量的Ph.D.学生。UCLA-CSST项目的主要对象是国内知名高校的大三本科生,项目对学生的学术能力和英语水平要求很高,每年项目的成员不会超过一百人,所以申请难度很大。 类似的还有斯坦福大学UGVR(Unergrauate Visiting Research Program)暑期项目。 锵锵锵锵,要不要具体的时间线安排!
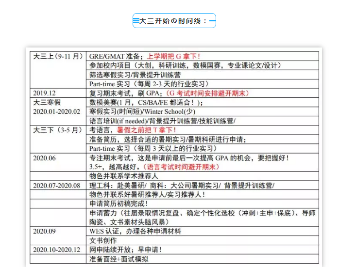
大三开始の时间线:

大四
决胜阶段
- 标化刷分—最后冲分(11月之前)
- 完成申请—文书创作(简历/推荐信/个人陈述/Essays/RP)、寄送材料(成绩单WES认证/标化成绩单寄送)、完成网申、准备面试(面经+模拟面试)
- 录取后(定学校&交留位费&申请I20、签证办理(材料准备+面签辅导)、行前准备(体检&疫苗&住宿&机票)、了解海外生活/就业) 大四其实就是被申请时间进度推着走了,且行且珍惜。