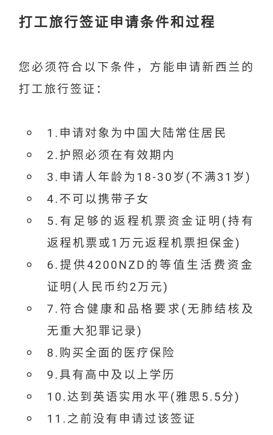
"打工度假"是一些欧美国家流行的现象,这些国家的年轻人往往在完成学业后,开始正式的工作之前,花费大约一年时间到遥远的国外旅行,在此期间在当地打工赚取生活费用。 "(注:Working Holiays Visa ,简称WHV)。中国大陆公民可以申请国家:澳大利亚 ,新西兰等。

移民局每年都会允许1000名中国青年公民前来新西兰打工度假,往往每年的名额一开始发放,就会在短时间内被一抢而空。新西兰移民局公布的消息显示2019年最新一轮的名额开放时间在新西兰当地时间2019年8月29日上午十点准时开放~

申请的惟一途径是透过"澳大利亚签证申请中心(AVAC)",预约成功后,申请人须在自选日子亲自到4个签证中心之一递交申请,"每个预约都与申请人的护照号码相关联,并且不能转让、取消或变更。"
