美国留学:双录取你了解多少?
首页 > 顾问主页 > 美国留学:双录取你了解多少?

美国留学:双录取你了解多少?

2019-07-05...

阅读:188 收藏:0 评论:0 点赞:0

3秒免费留学费用评估

提前算一算,出国留学要花多少钱?

获取验证码

开始计算

在申请美国本科的时候,很多同学会认为托福的成绩不达标是不能申请美国大学的。其实,这种认知是不准确的。我们都知道美国大学招生官在录取学生的时候往往会综合考量申请者,这种灵活的录取政策就给了那些语言成绩不理想的学生一些机会。学生可以通过“双录取”进入不错的美国大学。

什么是双录取?

“双录取”是指学生在申请某一所大学时,经过学校的评审,认为该学生的成绩符合学校的招生条件,可以被录取。但是 由于学生的语言成绩(托福,雅思)达不到学校的最低录取标准,需要先进入学校的语言中心学习语言, 语言课程毕业后重新参加托福或雅思 ,成绩通过后,才能进入大学攻读大学课程 。 这种情况下,学生一般会收到两张录取通知书, 一张学校语言中心的Offer和一张学校的Conitional Offer

什么样的学生适合双录取?

只有语言成绩不理想的同学。 有些同学语言成绩达不到学校直接录取要求,只能选择不需要提供语言考试或者语言成绩较低也能赴美留学的双录取。 美国的大学有些是有条件录取的 , 比如亚利桑那大学给出的解释是这样的:Conitional amission refers to being acaemically amissible to theUniversity of Arizona, but that an applicant still nees to meet the Englishproficiency requirement. 有条件录取指的是该学生达到了亚利桑那大学学术专业的申请标准, 但申请人仍需提高英语水平要求以符合学校要求

计划留学时间比较晚的同学。 有些同学在校期间学习成绩不错,但是高三或者高考后才决定赴美留学。这时候,学生没办法充分准备语言考试,也不愿意gap一年。这种情况下,选择“双录取”也是一个不错的选择。

想快速融入美国大学生活的同学。 美国大学的语言中学都是正规美国老师授课,拥有科学合理的课程设置和教学活动。在学习语言的同时,也可以更早的体会美国的风土人情,尽快融入美国大学生活。

“双录取”的优势

节约时间成本。 学生不用再在国内花费一年的时间攻克语言,国外优越的语言环境可以使学生的英语水平更快更自然的提高。

加速融入美国大学生活。 在美国大学语言中心学习英语的同时,还有助于学生了解当地的文化、风俗、俚语等,适当减缓美国的文化冲击。

交到更多的朋友。 在学校的语言中心里,不只有中国人,还有来自全世界各地的国际生,比如日本人、韩国人、俄罗斯人等等。学生可以和世界各地的同学一起交流学习,交到更多的朋友。

“双录取”的劣势

成本高。 在美国多读一年书,就意味要花更多的钱。对家庭条件一般的学生来说,“双录取”就不太适合他们。

可能会让学生产生懈怠心理。 有些学生拿到大学的双录取offer后,就觉得自己已经进入了美国大学,开始对学业懈怠,白白浪费了精力和金钱。

学校排名一般。 提供双录取的学校排名一般都在50名以外。虽然美国综合大学排名每年都在变化,但是跻身到前50且提供双录取的学校,每年一般都不会超过2所。

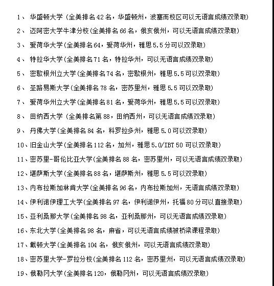
提供“双录取”的美国大学

虽然美国TOP30的学校都没有双录取,但是双录取学校中也不乏有很多有名的好学校,下图中的大学可以作为参考。

 

如果此文章对您有所帮助,是对我们最大的鼓励。对此文章以及任何留学相关问题有什么疑问可以点击下侧咨询栏询问专业的留学顾问,愿金吉列留学成为您首选咨询服务机构。
分享到
去主页浏览TA的更多精彩内容 >>
上一篇文章: 除了加州系,还可以选择美国哪些顶尖的公立大学
下一篇文章: 美国留学:12个国际生奖学金整合!
相关推荐
免费领取留学手册
获取验证码
我已阅读并同意《隐私保护协议》
申请领取
温馨提示
我已阅读并同意《隐私保护协议》
确定
温馨提示
确定