7月份是留学高峰期,广大留学生以及学生家长还是有很多困惑问道沈老师,除了常规的海外生活技巧,院校信息等,问的最多的就是留学前后的学术辅导课程了。重磅消息,金吉列现已开设“全球优才海外学术辅导项目”,三大课程类别:全球优才护航、GLOBAL学术预修与进阶、全球优才护航-MBA将助力全程留学学术问题,解决海外学子在学术上的所有疑问。

下面沈老师为您简单介绍一下“全球优才海外学术辅导项目”的详细信息。
金吉列开设的“全球优才海外学术辅导项目” 是包含“全球优才护航、GLOBAL学术预修与进阶、全球优才护航-MBA”三大块的,其中:
全球优才护航致力于帮留学生打破中外教育文化鸿沟,解决学业难题。1V1精准解决学业难题。全真课堂身临其境式的体验。10年海外教学经验打磨、多样化的课程,定制化的教学、热门专业全覆盖!教学无死角!作业没烦恼!

GLOBAL学术预修与进阶 分为两种课程,行前预修通识课程专为申请本预、本科、硕预、硕士水平海外课程中国留学生倾心打造,让学生未出过门,便熟练掌握海外教学必备思维与技能。进阶课程是金吉列为广大学子独家定制的通识学术预习加1V1专业课程深度预习课程,在行前做好12分准备。

全球优才护航-MBA MBA,工商管理硕士,已经成了全球很多大学商科的主流课程,金吉列MBA高才计划1对1定制服务让学生获得清晰认知、修习必要技能,更有面试技巧辅导让你自信面对面试官,拿下名校offer。

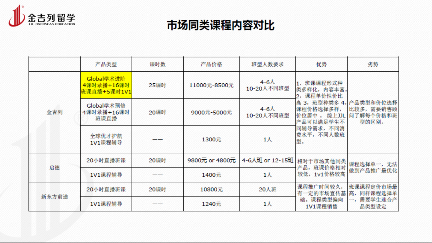
当然,市场上其他机构也有相关的课程,经过对比,大家就可以发现金吉列的优势所在:

无论从价格还是课程时长,亦或是课程种类的多样性,金吉列都是独占鳌头的。
从量上,“全球优才海外学术辅导项目” 难逢敌手,从质上,金吉列也是首屈一指的,介绍一下为大家授课的老师,都是智慧与颜值并存!



口说无凭,得拿出真东西才行,以下是学生参加全球优才护航项目后留学情况,以供学生和家长们参考:





当然,以上列举的只是英国部分的案例,我们的课程是针对全球英语国家的留学生的,美英澳新西兰香港东南亚各国都可以报名学习。
有需要的话,赶紧联系沈老师报名,常年可报,新一期即将满员!欲报从速!