拿到offer啦
首页
>
顾问主页
> 拿到offer啦
朋友圈
微信好友
QQ好友
新浪好友
何青
行前指导
留学方案
拿到offer啦
2019-05-29...
阅读:
88
收藏:
0
评论:
0
点赞:
0
3秒免费留学费用评估
提前算一算,出国留学要花多少钱?
美国
英国
澳大利亚
加拿大
新西兰
日本
韩国
中国香港
中国澳门
俄罗斯
爱尔兰
意大利
西班牙
白俄罗斯
新加坡
马来西亚
丹麦
德国
法国
挪威
瑞典
芬兰
荷兰
瑞士
奥地利
泰国
匈牙利
迪拜
获取验证码
账号或验证码错误
开始计算
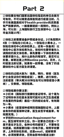
美国留学录取后具体该干嘛? 想要了解更多详情致电金吉列留学孔老师17710311260(微信同号)
OFFER在手的同学们,接下来要做什么,看下面的LIST
如果此文章对您有所帮助,是对我们最大的鼓励。对此文章以及任何留学相关问题有什么疑问可以点击下侧咨询栏询问专业的留学顾问,愿金吉列留学成为您首选咨询服务机构。
分享到
去主页浏览TA的更多精彩内容 >>
上一篇文章:
美国大学商科vieo essay 那些事儿
下一篇文章:
厌倦当备胎的那些美国大学,请勿强撩!(上)
相关推荐
法律与监护并行,筑牢美国低龄留学的权益防线
留学初识
季永杰
拆解美国低龄留学花费,警惕隐性成本,合理规...
留学初识
留学费用
季永杰
美国低龄留学的利弊权衡,理性看待成长
留学初识
季永杰
美国低龄留学申请全流程指南,从规划到入学步...
留学初识
申请规划
季永杰
首页
品牌实力
留学资料库
留学活动
留学条件
关于我们
加入我们
免费领取留学手册
意向国家/地区
美国
英国
澳大利亚
加拿大
新西兰
日本
韩国
中国香港
中国澳门
俄罗斯
爱尔兰
意大利
西班牙
白俄罗斯
新加坡
马来西亚
丹麦
德国
法国
挪威
瑞典
芬兰
荷兰
瑞士
奥地利
泰国
匈牙利
本科
本科预科
硕士
硕士预科
博士
获取验证码
我已阅读并同意
《隐私保护协议》
申请领取
温馨提示
我已阅读并同意
《隐私保护协议》
确定
温馨提示
确定