

学校简介
建国大学位于首尔东部。建国大学于1931年成立以来发展成为“为民族,走向国际化的大学”。大学里绿树葱葱,大学氛围和美丽的景色淡然混为一体。
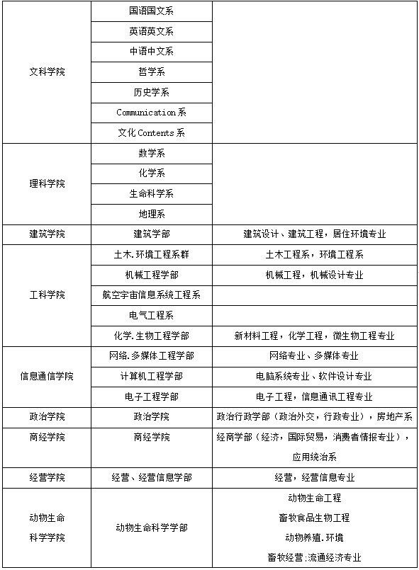
建国大学是拥有2万5千名在校生的韩国排名前十的名牌大学。有经商学院等22个学院,31个学部(63个专业),42个系,尤其是经营,经济,国际贸易,房地产,动物生命工程,服装设计,电影等专业很有名,并有80个硕士点,68个博士点,60个附设研究所。
建国大学现在与50个国家311所大学达成姐妹关系,教授以及学生之间进行活跃的交换活动,并通过举办共同研讨会等推进文化交流。
语言教育院简介
语言教育院是以培养国际化的人才为目标,创立于1990年。创立初期聘请优秀的韩国语教授授课,运用优秀的英语教育系统进行管理,使社会组成员对英语教育有了新的认识。
1992年教育院增设了第二外国语课程,短时间内使本院成为优秀的外国语教育机构。1998年为了让世界各国人民认识韩国语,本院开设了韩国语课程。通过这个课程既让全世界人民认识到韩国语的优秀性,又使世界人民了解到了建国大学。本院不仅对本校学生,而且作为公共机构共同履行大学的作用。建国大学语言教育院始终以最新最好的教育环境面对学生们。
课程介绍
韩国语课程开设于1998年。虽然历史短暂,但是通过坚持的语言学习开发,到2013年为止,已经有了40多名讲师和700多名的学生在学习韩国语和韩国文化。经验丰富的讲师们灵活运用多样的授课方法和授课工具,可以有效的学习语言。通过见习课(2天1夜),演讲大会,韩国饮食体验活动等多样的课外活动,可以体验韩国文化。不仅如此,还提供可以间接体验并理解各个国家的文化的机会,培养国际眼光,成为好的经验。
急冲课程集中课程由1级到6级组成。(还未初次接触韩国和学习韩国语有困难的学生开设“韩语入门”班)
本科专业设置


学费:每学期(约3个月)160万韩币
报名费:15万韩币(入学时一次性交纳)
留学生保险.体检
入学第一年必须在韩国加入留学生保险
新报名的学生必须在校医院做体检
体检结果患有传染性疾病、艾滋病、严重精神病患者将被取消入学资格