观察115名哈佛毕业生,科特总结出适用所有人的8个规律
事业成功对于大多数人来说,意味着一份在经济上和心理上都令人满意的工作,又能支撑起健康的自身或家庭生活,同时还能对社会有贡献。
但是,当国际形势日趋不确定,从裁员潮到国际贸易增速放缓,当陈腐僵化的组织已经无法适应市场变化的节奏,也无法为领导者和个人成长提供支持的时候,企业管理者和员工应该如何迅速反应,寻找新的或合适的商业思维来应对变革?
“领导变革之父”科特在《新规则》一书中,观察了115名哈佛商学院MBA毕业生近20年的商业发展路径,并从他们的个人经验中,总结出在全球化竞争市场中应对复杂商业环境的核心变量及规律, 包括:非传统的职业路径、全球化的机遇、创业者的机会、与合作方协同、领导力优于管理、达成交易、自我驱动、跨界学习。 这是商业发展的“新规则”,也是个人如何在时代洪流中逆势转型、做出正确选择的不二法门。
你或许会好奇,一个基于一小群哈佛MBA 个人经历的研究结果对于更广泛群体的意义,应该如何论证。科特教授认为,这个情况就和看待体育明星差不多。虽然从罕见的天才球星身上所获得的经验通常都很难推广到其他人身上,但观察这些最成功的球员,总能让人学到一些关于提升球类技能的宝贵经验。对于观察一群在商业领域非常成功的个人而言,这也是适用的。
新规则1:非传统的职业路径
公众经常将成功的哈佛商学院毕业生和大工业企业的顶级管理层职务联系在一起,这是很有道理的。大企业和商学院在150年前都并不存在。它们是在同时期发展起来的,并且在多数时间里,都是互利互惠的关系。哈佛大学获得了来自大企业的捐款,以支持它的课程及项目研究。哈佛商学院也获得了接触有趣的商业问题的途径,并以此撰写课程案例。
但有意思的是,科特提出,方兴未艾的全球化使得充满活力和适应性的中小企业蓬勃发展,远远抛下了传统大型企业,影响了富有进取心的管理者们的职业发展。以《新规则》书中列出的研究数据为例。1974 年,这一届哈佛商学院MBA 毕业生中的36% 去了大型或超大型组织就职。到1983 年,还留在大型或超大型组织的人占31%。到1991 年,只剩下23%。另一方面,同一个时期,在小型或超小型企业的哈佛商学院MBA 毕业生从28% 上升到43%,最后达到62%,其中很多是创业型企业。
机会所在的领域正在发生转变。 实现今天的职场成功,你需要掌握的一条重要规则是:当心常规和传统。在一个快速变化的时代,非传统的选择通常意味着胜利。
新规则2:全球化的机遇与挑战
全球化是政治、经济、技术等力量的共同产物,下图展示了全球化进程开始的1973后美国的经济环境对行业、公司及职业生涯造成的影响。这些变化影响了当时的美国人,科特应该没有想到,他的发现,今天依然能够启发大洋彼岸的年轻人,并为今天我们的职场选择提供参考。
一个越来越兴盛的趋势是, 拥有高收入的商业人士不再是那些没有接受过教育、在美国大公司资本主义第一阶段白手起家的人。 全球化将决策的复杂程度提高到了新的水平,而有能力应对这样复杂程度的人,似乎大多数是受过良好教育、毕业于顶尖院校的个人。同时,与那些体育运动员不同,他们积累财富的职业生涯可以长达四五十年,而不仅仅是短短的10 年。
此外,作为全球化和其他变化力量的结果, 新的竞争者进入了产业,市场规模扩大了,同时,限制市场竞争的规则都被消解了。 这些规则中,部分是正式的,比如政府规定、劳动协议、企业官僚化的政策。但也有规则是非正式的,比如“你不攻击我,我就不攻击你”,或者是在过去的经典寡头经济中演变出来的“让我们都用这个价格卖货”的模式。竞争壁垒减少,增加了企业间的争斗,增加了不确定性,提高了变化的速度,为生产者带来了更多的风险和机遇,也为消费者提供了更多高质量或是低价格的产品和服务。
全球化的市场和竞争正在创造翻天覆地的变化。新规则是: 想要成功,你必须从变化更快、竞争更激烈的商业环境中找到变现的方法,同时还要规避这样的商业环境中固有的种种风险。
新规则3:创业者的机会
我们先来看大公司的状况,在一个竞争更为激烈的全球商业环境中,大公司发现他们人员冗余,过度关注企业内部,办公室政治严重,官僚化严重,多少有点自大,缺少有效的领导力,等等。但这些困难实际上也是多年在缺乏竞争的环境下轻易获得成功的恶果。正如科特和詹姆斯·赫斯克特(James Heskett)在《公司文化与绩效》中的观点, 在行业统治地位上停留太久,一家公司就很容易产生倦怠、目光短浅和惧怕风险的企业文化。
小公司在更开阔、更有影响力且因此更令人满意的工作环境上,提供了更多的机会。 科特就理查德·哈克曼(Richar Hackman)所发现的一系列可能让个人生活满意度更高的问题,调研了115个MBA 项目参与者。平均来看,他们给小公司内的职位打出了更高的分数。人们通常认为这些工作能给予员工更多的反馈、更多的自治权、更能让人看到工作从开始到结束的进程,以及有更多机会体现个人的判断力。同样地,当被问到工作中的问题的时候,在小公司中的人给出的反馈较少影响到他们对工作的满意度。在大公司里的人,更可能抱怨没有什么权力,有太多模棱两可的事情,有太多自相矛盾的要求,以及个人影响力太小。
所以,越来越多的,成功将属于那些小型的、创业式的组织,而非大型的、官僚性质的组织。新规则是: 相比起在大型传统企业中的人,那些创立和发展小型组织的人通常都获得了更高的职业满足感、更多的收入。
新规则4:与合作方协同
1974 届哈佛商学院MBA 毕业生中,这样的故事一次又一次地重复发生着。他们或许名义上是在为小企业工作,但实际上他们也在很大程度上卷入了大企业的运营。他们的简历告诉我们,他们选择了抛弃大型组织,尤其是大型的制造业企业,但实际上他们并没有离开。他们作为顾问、经销商、财务顾问、房东,以及通过各种各样其他的身份,继续为这些大组织服务着。在第三经济阶段的环境里,他们在公司外部经常比在内部赚到了多得多的钱。而他们中的大多数人完全肯定,他们在企业外部会比在内部更有用。
他们并没有抛弃大公司, 但他们把一些东西抛诸脑后了——高不可攀的命令和管理层级,以及常见的对服从的强调。1974 届哈佛商学院的MBA 毕业生们,尤其是他们中最成功的那些成员,不怎么处理将他们和另一群相对同质化的人连接在一起的上下级关系,而是更多地处理那些连接了更多样化人群的横向关系。从这种意义上来说,他们给人提供了有关未来的预告: 一个有着更少层级和管理的未来,将会有更市场化的关系,更多样化的参与者,个体之间会有更多的协商和对领导力更大的需求。
巨大而内向化的层级在快速变化且竞争激烈的环境中表现得非常糟糕。因此,所有地方的大组织都被迫精简,减少官僚主义,以及更贴近顾客和供应商。这个趋势提供了绝佳的机会——给小型经销商、供应商的机会,尤其是对商业顾问更是如此。
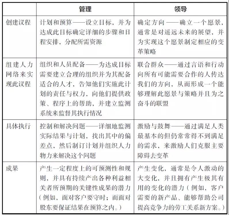
新规则5:领导力优于管理
管理是使得繁复的层级得以维持运作的核心任务,但在灵活网络中,流程就变得不那么重要了—尤其是和领导力、谈判/ 达成交易的能力相比。对于创造、发展、改变,或者中止企业网络中更小和更不稳定的业务单元而言,领导力是必要的。而对帮助组织提升交易量,或者提升与其他跨业务单元之间的关系,达成交易的能力则至关重要。
下图是科特关于管理和领导概念的经典区分:
科特认为, 管理职务中的成功越来越强调领导力,而不仅仅是好的管理能力。 即便是在企业的较低层级中,缺乏领导力也会损害企业表现及个人的职业路径。扼杀员工领导力的组织已经无法继续在竞争中取胜了。
陈春花对科特教授的评价是,“科特是一位重要的管理思想家,他区分了领导和管理的概念,强调领导者的基本职能在于倡导改革之风。他更是持续关注领导力的发展,不仅仅明确提供了新商业环境下领导力要素的内涵,更是基于变化的视角,探讨领导者变革的力量来源及行动指导。在今天来看,仍然令人印象深刻,发人深省。”
新规则6:达成交易
正如领导者试图创造激励他人的愿景,经理人倾向于在正式管理层级中对工作精益求精,交易员们一般则更关注市场,同时他们也是卓越的谈判者。顾问一般聚焦于项目,创业者一般聚焦于他们的公司,交易员则会通过关注资金交易的方式来看待这个世界。他们的生活就是发起那些能够帮助企业发展、创立、转型或运营得更有效率的交易。同时,因为这些交易一般都会卷入大量资金,就算交易员只能获得其中很小的百分比作为佣金,他们也能变得非常富有。
全球市场环境为金融导向的交易撮合者提供了大量的机会。这里的新规则是: 只要你能达成交易,就放手去做。 但是千万要小心,有些机会除了对交易撮合者本人,不是对任何人都是最有利的。因为有些人会从社会价值存疑的可能性上获利,而公众舆论目前对金融交易员整体(以及不那么强烈地对所有商业人士)持怀疑和不满的态度。
新规则7:自我驱动力
在某个层面上,1974 届哈佛商学院MBA 毕业生是在一个几乎称得上稳步增长的环境中长大的。他们对于艰难的经济环境没有多少直接认知。从他们人生的最早期岁月开始,他们的经历就教会了他们中的大多数人,竞争是好事,且是有意思的事情。随着时间的推移,他们对高竞争场景越来越自信,更愿意设置高目标,并承担风险。
从他们的生命之初,他们就开始发展能够有效竞争的个人资产。这个资产名录很长:健康的身体、聪慧的头脑、踏实的教育、有用的人生榜样、各种各样的人生成就记录、潜在有用的朋友和泛泛之交,以及自信。他们的父母和教育者在这些方面都起到了很大的帮助作用。父母教他们试着去赢,并给了他们在竞争中有价值的工具。学校体系将他们放进了无穷无尽的竞争活动中,并给予胜者认可,以及通往更好教育机会的路。
竞争驱动力和个人资产相结合,帮助这些人拥有了在动荡的1973 后的经济环境中定位高利润机会的能力,有了发展利用这些机会所需要技能的能力,也因此能够获胜。
科特的研究收集了200个人的性格和背景因素,包括童年所处的社会经济阶层和智商在内,没有任何一个因素和收入差异之间的相关性,比竞争驱动力更强。平均而言,那些更有野心且对实现目标有更强欲望的人,也相较于他们的同侪对他们的职业生活更为满意。
在持续增大的竞争和高速发展的全球化商业环境中,胜利者斩获颇丰,而那些无法或是不愿意竞争的人可能会遇到巨大的问题。新规则是: 你需要做一个有能力的竞争者。有效竞争会对你提出很多要求,尤其是要有高标准和对胜利的强烈欲望。
新规则8:跨界学习
在当今这个发展日益加快的世界里,几乎所有的东西都在以令人震惊的速度被淘汰,甚至与刚刚过去的一段时间比,也是如此。商业概念、产品设计、竞争对手情报、资本设备和各种知识的可信寿命都变短了。当公司和个人保持不变,并试图生活在过去的时候,他们极少会获得成功。
在我们传统的教育思维方式中,当我们讨论教育的时候,好像在最后一个学位完成之后,学习历程就结束了。但对于1974 届哈佛商学院MBA 毕业生来说,这一点远谈不上准确。非线性的职业道路—有时是动荡的时代创造的,有时被明确地视为一种学习的来源,通常是两者的结合—已经转变为重大的成长机会,使他们变得更强大,更具竞争力。
在今天的商业环境中,动荡是很常见的。实际上,数以百万计的人正受到海外竞争、裁员、合并等情况的冲击。自信和有竞争力的人不会逃避这些挑战,因为他们愿意诚实地看待自己的成功和失败,他们会在其中学习和成长。而这些成长,反过来能够让他们越来越有能力应对新的经济环境。
在快速变化和竞争激烈的环境中,正规的K12(基础教育)到大学阶段的教育非常重要,但这还不够。 要想在工作中取得成功,需要在获得最终学位后还能获得巨大的成长,学习更多新的方法、技能、技术等。 动荡的经济环境会为那些愿意承担风险并诚实反思自身经历的人们提供成长机会。
约翰·P.科特(John P.Kotter)|文
约翰·P.科特是哈佛商学院终身教授、“领导变革之父”、哈佛商学院松下幸之助教席组织行为学教授、演讲家、多部畅销书作家。与“现代管理之父”彼得·德鲁克(Peter F. Drucker)、“竞争战略之父”迈克尔·波特(Michael E.Porter)、“颠覆式创新之父”克莱顿·克里斯坦森(Clayton M. Christensen)等管理大师并驾齐驱的知名管理专家。