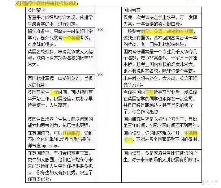
英国的授课型研究生是一年,相较于国内的研究生3年的时间,英国可以说是比较有优势的;也有同学可能会觉得英国一年太短了,可能学不到什么东西,其实虽然时间是一年,但是课程也是非常多,相比国内的学习肯定是更紧张的;因为它都是把2-3年的课程压缩在一年之内,所以学习压力相对大一些
从考研这个角度来看,国内考研确实比较像过独木桥,确实很难,像二本的学校考上211,专业稍微好一些都很难,更不要说985院校的王牌专业;加上复试,可以说是很难了;如果家庭条件允许,自己也有出国读研这个想法,其实出国学习一年也是非常不错的,从语言角度,增长见识的角度来看,其实真的是不错的选择;
最后说到考研和申请出国读研申请两手准备,其实也不算有冲突,因为申请在你大三暑假就可以进行了,暑假把材料准备好,然后递交,好好准备,最多也就一个月的时间就可以了;后面的时候就可以复习考研,等考研完了,再准备考雅思;因为你后面拿到offer,就算雅思不过,也还可以申请英国学校的语言班。
