美国签证需要哪些材料?(详解)
首页 > 顾问主页 > 美国签证需要哪些材料?(详解)

美国签证需要哪些材料?(详解)

2019-04-19...

阅读:94 收藏:0 评论:0 点赞:0

3秒免费留学费用评估

提前算一算,出国留学要花多少钱?

获取验证码

开始计算

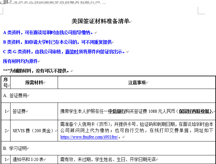
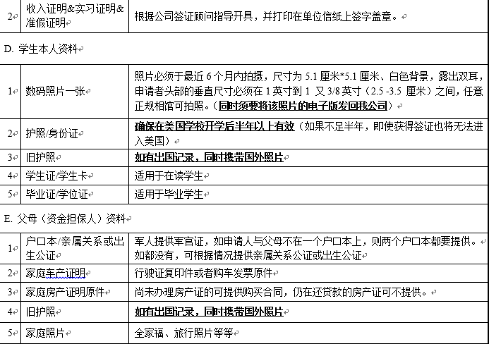
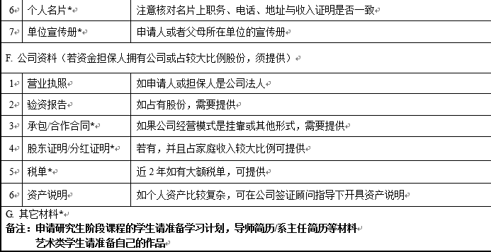
美国签证材料准备清单

还在关心美国签证需要什么材料吗?没有比这篇文章再详细的了!





如果此文章对您有所帮助,是对我们最大的鼓励。对此文章以及任何留学相关问题有什么疑问可以点击下侧咨询栏询问专业的留学顾问,愿金吉列留学成为您首选咨询服务机构。
分享到
去主页浏览TA的更多精彩内容 >>
下一篇文章: 美国金融硕士
相关推荐
免费领取留学手册
获取验证码
我已阅读并同意《隐私保护协议》
申请领取
温馨提示
我已阅读并同意《隐私保护协议》
确定
温馨提示
确定