受益的群体包括但不限于海外新生儿、留学生、陪读家长、访问者、商人、工作者等。
主要有以下几个变化:
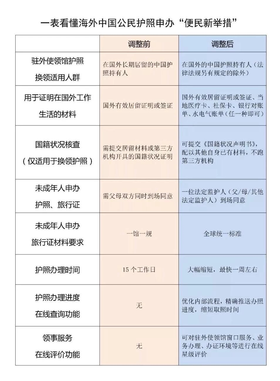
扩大受理范围
不再要求申请人定居国外,但是仅持有旅游签短期旅行的申请人仍然不能申领护照。
实际操作上,以前申请护照要求必须提供学签、工签或者枫叶卡,旅游签可以通过申请VR尝试申领护照。
新政策下没有身份的申请人或许可以通过提供居住证明(银行对账单、水电气账单等)来申请中国护照。
放宽申请材料要求
申请人自己声明自己具有中国国籍,为声明负责,不用第三方机构开证明(比如,现在持有枫叶卡较长时间的申请人需要提供未入籍的证明)。
辅助以其他材料,例如签证、医疗卡、银行对账单、水电气账单等。
调整未成年人办证要求
未成年人申办护照或旅行证,仅需一位监护人到场出具同意意见。
所需材料采取全球统一标准,无特殊情况,受理4个工作日内即可发证。
升级在线预约系统
“在线预约系统”增加了“办理进度查询”、“收集领事服务评价”等功能,办理将更加便捷。
