018福布斯中国400富豪榜已经公布,今年的榜单中共有15位40岁以下才俊跻身福布斯富豪榜。与父辈相比,这些青年富豪中拥有名校高学历和留学背景的比例大幅度提高。
另外根据胡润研究院早先发布的中国千万富豪报告,在高中及以下阶段的富豪子女28.7%偏爱英国留学,26%美国;在本科及以上阶段的富豪子女36%偏爱美国留学,24%英国。
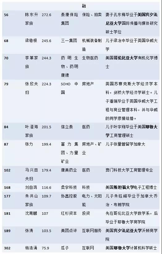
哪些是有留学背景或者家人选择留学的富豪呢~一起看看吧~

从榜单上可以看出来,大部分人还是比较青睐美国教育的。
美国教育究竟好在哪里,尤其是美国的本科究竟好在哪里?中美教育差别在哪里?
美国顶尖大学的教学是一个典型的哑铃型结构, 高度重视两头的本科和Ph.D.,但对处于二者之间的硕士阶段看得相对较轻 。
北京大学教务部副部长、北京大学考试研究院院长秦春华曾发表过评论:
大量读了一年制硕士的海归回国后表现平平其实是很正常的现象——本来含金量就有限。 在本科和Ph.D.之间,天平又向本科倾斜 。越是顶尖的私立大学越重视本科教育,这是它们的看家本钱。
坦率地说,直到现在我也没有搞清楚为什么美国顶尖大学如此看重本科教育,不只是口头说说而已,而是真心实意地把真金白银大把大把地往里投入。
在资源分配上,当研究生的发展和利益与本科生发生冲突时,毫无疑问研究生要为本科生让位; 当科研与本科生教学发生冲突时,毫无疑问科研要为本科生教学让位 。当然,这种状态也并非生而有之,在大学的发展历程中也曾经历了激烈的争论和反复,但难得的是,今天绝大多数人都认同这种格局和文化,并且在实际生活中心甘情愿地遵循和履行。
尽管美国顶尖大学之间的情况千差万别,特别是公立大学和私立大学几乎截然不同,但 在如何从制度层面保证本科教育质量的问题上还是呈现出一系列共性的特征 :
首先,从招生阶段开始,严把入门关。几乎每一所顶尖大学都对招生极为重视。招生办公室主任地位很高,有时候就是仅次于校长和教务长的第三号人物,对是否录取每一个学生具有最终决定权。
他(她)往往会在这个岗位上工作很长时间,从而积累了极为丰富的识别学生的经验——哈佛大学的招办主任威廉姆·菲兹西蒙斯(William Fitzsimmons)就一口气干了40年。
40年里,他每天的工作内容只有一个,就是 阅读来自世界各地的学生申请资料 。不只是哈佛,大学的招办主任任职时间都在十年以上。此外,大学对招生部门的人员和经费予以充分保证,投入巨大;招生过程极为复杂甚至繁琐,每一个最终获得录取的学生在收到录取通知书之前都会经过几轮测试和评估。
过去,我们对美国大学的人才选拔和培养有一个误解——“宽进严出”,似乎美国学生上大学要比中国学生参加高考容易得多。其实恰恰相反,美国学生要想进入到最顶尖的大学,其竞争之激烈,难度之大,丝毫不逊于中国学生考上北大、清华。
美国顶尖大学的门, 非但一点也不“宽”,反而“严”得不得了 。一般来说,申请美国大学需要缴纳申请费。虽然每一所大学的申请费不高,但是加在一起就是一笔不小的开支——没有人会只申请一所大学。
正因为有成本的制约,凡是提交申请的学生都是经过仔细掂量自认为有一定录取把握的。从这个角度看,无论是斯坦福大学的5.1%,还是哈佛大学的5.9%,都是相当惊人的数据。也就是说, 它们是在100个自认为能上哈佛的学生中挑走了不到6个人 !你能想象得出其生源好到了什么程度?更重要的是,这些一个一个经过精心挑选的学生全部符合大学的办学理念和培养目标——除了个别看走眼的——这就为学生入学之后的教育质量提供了第一层保障。
其次,从文化和经济两方面确保教师将主要精力投入到本科生教学上。美国顶尖大学在招聘教师时非常看重其对教学是否有足够的热情。在MIT(麻省理工学院),重视本科生教学本身就是大学最核心的文化。教授不但必须要上课,而且他(她)们也喜欢上课。
然而,仅有文化和号召是不够的,教师是否喜欢上课是一回事,他(她)们是否真的能够认真上课是另一回事。美国顶尖大学通过强有力的经济手段引导和制约着教师对于本科教学的重视程度。
教授的工资通常只发放9个月, 剩下3个月的收入必须要通过自己寻找研究课题和经费来解决 。因此,并不奇怪,在美国大学任教的华人教授一方面会回国工作几个月,另一方面,又无法做到全职回国工作,奥妙就在于此。教授所拿到的9个月工资,指的就是上课——特别是给本科生上课——的报酬。如果教授不上课,收入就会锐减,甚至没有薪水;如果课程质量不高,收入也会受到影响。

在芝加哥大学这样极为重视本科教学的大学里,情况又有不同。在芝加哥大学看来,教授的天职就是教学。至于科研,那属于教授的个人旨趣。学校当然会支持教授的研究工作, 但绝不能因为科研而损害教学的利益 。教授的工资是由本科学院发放的。教授必须按照本科学院的教学标准和要求完成教学任务,否则就有可能拿不到工资。经济上的诱导直接影响甚至改变了教授的行为方式。这一点也许对于正在开始重视本科教学的中国大学来说具有相当大的启迪。
第三,在教学方式上,采取小班教学模式。小班教学是美国顶尖大学保证本科教育质量的核心手段。而且,越是重视本科教育的大学越强调小班教学的重要性。在芝加哥大学和哥伦比亚大学的核心课程中,小班教学的比例甚至达到了70%。
为什么小班教学可以保证教学质量呢?原因在于,它最大限度地防止了教师和学生的偷懒行为。上几百人的大课时教师和学生都有可能偷懒——学生可以睡觉,教师可以念教材——但在十几个人的小班讨论课上无论如何偷不了懒。如果学生偷懒,不要说会影响成绩,也很容易被教师发现;如果教师偷懒,学生会提出抗议——学生都是支付了高昂学费来上课的,如果你提供的产品达不到质量标准,满足不了他(她)的需求,他(她)就会毫不留情地炒你的鱿鱼。
例如, 全美最顶尖的本科学院韦尔斯利女子学院一年的学费和生活费高达6万美元,这意味着她们在学校里的每一分钟都可以被换算成相应不菲的美元 。学生们当然会倍加珍惜她们的学习机会。此外,为了提高教学质量,顶尖大学一方面给学生提供了充分的选课自由,但另一方面,也通过学校政策对学生进行理性引导。比如,MIT对学生一学期的选课数量和学生选择专业的数量均有限制,防止学生贪多嚼不烂;芝加哥大学则直接规定了学生的课程表中,要求苛刻、课业繁重的小班讨论课的数量必须达到一定比例,防止学生偷懒混日子。
第四,对课程本身投入巨大。一方面,每一所顶尖大学的本科课程都是一个完整的体系,这也许和20世纪90年代以来美国大学本科教育教学改革中所倡导的整体知识观直接相关。表面上看,课程是由某一位教授主持的,但整个课程体系却是由专门的课程委员会集中力量精心设计的。
特别是像芝大和哥大的核心课程,更是经过了千锤百炼。另一方面,学校和院系在本科生课程投入上毫不吝啬。比如,MIT电子工程系每年在一门课程上的投入就高达30万美元,少的也有10多万美元。这些经费并不包含教师的工资,是纯粹投入到课程本身的,分配给各个学生小组来使用。学生的作品很快就会被企业发现和使用,直接转化成产品。
最后,强化对教学质量的监控和评估。 美国顶尖大学极为重视教学质量评估工作,但其评估的方式不是由被评估者提交材料由评估者审读检查 ——就像我们在国内看到的一样——而是由利益相关者进行的全覆盖的评价,同行之间的评估、高级职员对低级职员的评估、学生对老师的评估,等等,几乎无处不在,并且这种评估结果会对教师的岗位、职称和收入产生直接甚至是严重的影响。评估通常采取无记名问卷调查方式,有时也采取记名但绝对保密——有法律保障,泄密要负法律责任——的调查方式,因此每个人都会在评估时凭良心和职业精神自由负责任地表达其真实的观点。
例如,在韦尔斯利女子学院,听课是最主要的监控教学质量的方式之一。教授要听副教授的课程,副教授要听助理教授的课程,听课之后都要进行评估,评估结果直接影响教师的职称晋升和收入。对于教授,学校有三年一次的评估。与此同时,学生要对教师进行评估。
如果学生对某个教师不满意,他(她)就得就地走人。又比如,在MIT,很多时候同一门课程是由几位教师分别主持的,学生们可以自由选择,对教师的课程评估都被公布在网上,供下一级学生选课时参考,这样就在教师之间形成了竞争。学生的评估结果影响到教师的收入水平。如果某一位教师的课程不受欢迎,没有学生选课,这就意味着他(她)很可能要“下课”了。因此,没有人敢不尽心尽力。近年来,MIT对教师和教学质量的评估开始采用更长期的根据学生毕业后5—10年的发展情况来进行,则显得更为科学和客观了。