日本的垃圾分类细致程度世界闻名,对日本的孩子来说,是从小旧看惯了的事,成年人遵守得一丝不苟,榜样的力量会铸就他一生的习惯,在国内没有垃圾分类习惯的同学,到了日本之后会非常的迷茫。为了让同学们遇到垃圾分类问题不再尴尬和无助,今天就给大家讲一下日本垃圾分类的问题。
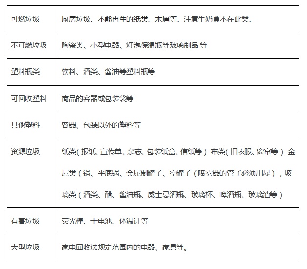
日本的垃圾大致分为以下 8 类:

垃圾的处理方式: 
预约时间固定地点扔垃圾:
每一类垃圾要在指定日子的指定时间段里,放到指定的垃圾回收点,过了垃圾回收的时间,基本上没有人再去扔垃圾。
虽然日本垃圾分类看似麻烦,但是当大家习以为常了以后就会觉得这是一个理所当然的事情。大家如果对日本生活情况还有什么疑问的话欢迎小窗口咨询呦。