在高考成绩公布后,申请了新加坡大学的同学们不要忘了提交实际成绩哦。
新加坡国立大学就发布了最新 通知,要求参加2023年高考的申请人,在2023年6月28日23:59前提交成绩,做完申请最后一步。
当然了如果没有提前申请,就只能今年下半年申请明年8月入学了。
NO.1新加坡国立大学
申请人根据当前年级以及是否参加过高考,要求各不相同。新加坡国立大学允许提交在校成绩进行申请,但最终都必须提供相应的考试成绩:

今年参加高考的学生
提交高考成绩;
提交雅思、托福、剑桥通用英语四级、PTE Academic成绩其中一种成绩;
可申请全部课程;
明年参加高考的学生
提交高二第二学期成绩申请入学;
在 2023 年 6 月高考取得良好成绩, 成绩公布后的3天内向国大招生办公室提交实际成绩;
提交雅思、托福、剑桥通用英语四级、PTE Academic成绩其中一种成绩;
不可申请牙科/法律/医学专业;
语言要求
雅思、托福、剑桥通用英语四级、PTE Academic成绩的有效期为两年:
雅思:总体 6.5,阅读和写作部分 6.5
托福:92-93 (网考、家考)/ 580(笔试)
剑桥通用英语四级(C1 Advanced):最低180
PTE Academic:总分 62 分,阅读和写作部分 62 分
NO.2南洋理工大学
提交成绩
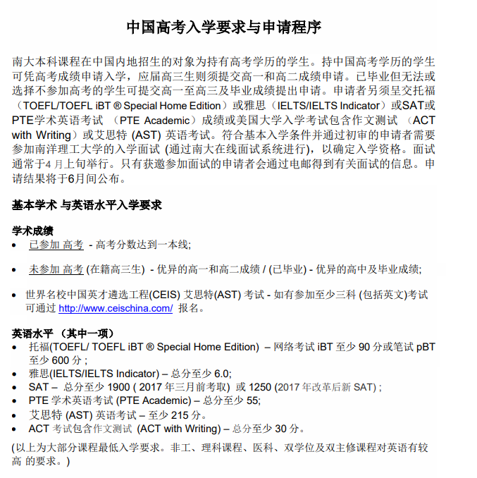
已参加高考-高考分数达到一本线;
未参加高考(在籍高三生)-优异的高一和高二成绩/(已毕业)-优异的高中及毕业成绩;
世界名校中国英才遴选工程(CEIS)艾思特(AST)考试
参加过其他学术能力测试的申请者也应提交这些成绩进行评估。

语言要求
托福(TOEFL)–网考iBT至少90分或笔试pBT至少600分;
雅思(IELTS)–总分至少6.0;
SAT–总分至少1250;
PTE学术英语考试(PTEAcademic)–总分至少55;
艾思特(AST)英语考试–至少215分。
ACT考试包含作文测试(ACTwithWriting)–总分至少30分。