英国
去英国留学的大部分是去读研究生。虽然英国每年的费用较高,但因为学制短,研究生只读 一年 ,所以算下来还是比去其他国家便宜。 英国留学的热门专业为 商科、理工和传媒 ,学费平均在 20万到22万 人民币之间,生活费约10万元左右,均为一制;像是建筑学,工程类专业有的院校是两年制。 如果2024去英国留学 ,如果读本科建议一年准备45-60万人民币左右,如果是读硕士要多准备5-8万。
同样,不同城市不同专业费用不同,如果你稍微去贵点的学校或者专业,就要往上走了。

爱尔兰
选择去爱尔兰留学,意味着毕业后你将获得两年工签,工作5年后你可以取得身份并在这里工作。
高性价比的留学体验给了你更多的选择, 你也完全可以先花少量的费用在爱尔兰读书并获得毕业证书,然后再去其他国家赚钱谋生。
值得一提的是, 在爱尔兰生活开销和二线城市相当,但是房租却不便宜 !具体留学开销见下表:

德法荷
如果去法国、德国、西班牙读公立大学,是免收学费的,德国、西班牙需交1万元注册费。 由于是小语种国家,在当地就读语言学校的学费每年在4万~7万元之间。
在法国,如果选择的不是公立大学而是私立大学的话,学费一年就大约为7万~10万元,如果在巴黎,生活费要10万元左右,要是去别的城市会稍微便宜2万~3万人民币。
在荷兰读本科,学费加生活费,一年大约9万~12万人民币。硕士一年11万~14万人民币。
去欧洲留学一大优势是旅游很方便,另外,可以掌握一门第二外语,回国后就业不成问题。 总体来说,德法荷一年需要11-20万人民币。

意大利
意大利以艺术与音乐财富著称,留学中艺术专业最负盛名。留学费用相对较低,是意大利一大留学优势。 意大利对本国学生和国际学生的收费标准一致。同时,在意大利就读的生活费也比其他欧洲国家低。 在意大利,生活费每月为500欧元~1000欧元不等。一年总开销在1万欧元左右。 根据意大利的签证政策,留学生应将全部学费和生活费事先存入意大利的银行,学费直接转往学校,生活费则从银行提取。 此外,意大利政府不赞成留学生打工,不希望国际学生因打工而影响学业,但学生如坚持要去勤工俭学,该国的法律也没有严格的限制,打工的机会也很多。
总体来说,意大利每年8-10万元费用就够了。
美国
1、学费
本科: ¥7-37W/年 研究生: ¥20-35W/年
2、住宿费
学校公寓: ¥2.1-7.5W/年 校外租房: ¥4.2-15W/年
3、饮食费
美国大学校内食堂以自助餐为主,学生开学前要购买Meal Plan,即接下来一学期在校内食堂的就餐次数。
不同的大学、不同的次数,一学期Meal Plan价格差异很大,一学年大概是1-8千美元(约人民币0.7-5万元/学年)。
对选择校内住宿的学生,Meal Plan会略有优惠或包含在住宿费用内;校外住宿的学生,基本需要单独购买。

加拿大
随着加拿大教育水平的提高,尤其是在 商科、工程 学科中居世界领先地位,加拿大学位与美国和英联邦国家的学位具有同等水准。
加上加拿大留学费用相对较低,所以越来越多的人选择加拿大留学。
加拿大有近百所公立大学,相同专业学费方面差别不是很大,根据所在地区消费水平不同,生活费会有变化,每年大约需人民币7万到10万元。
所以在选择城市时,可适当选择中等城市,生活质量和大城市相当,但生活费会比大城市低20%~30%。
去加拿大读本科,每年学费在8万~14万人民币之间。读硕士,学费在12万~15万人民币之间。加上生活费,每年大约需要13万~20万人民币。

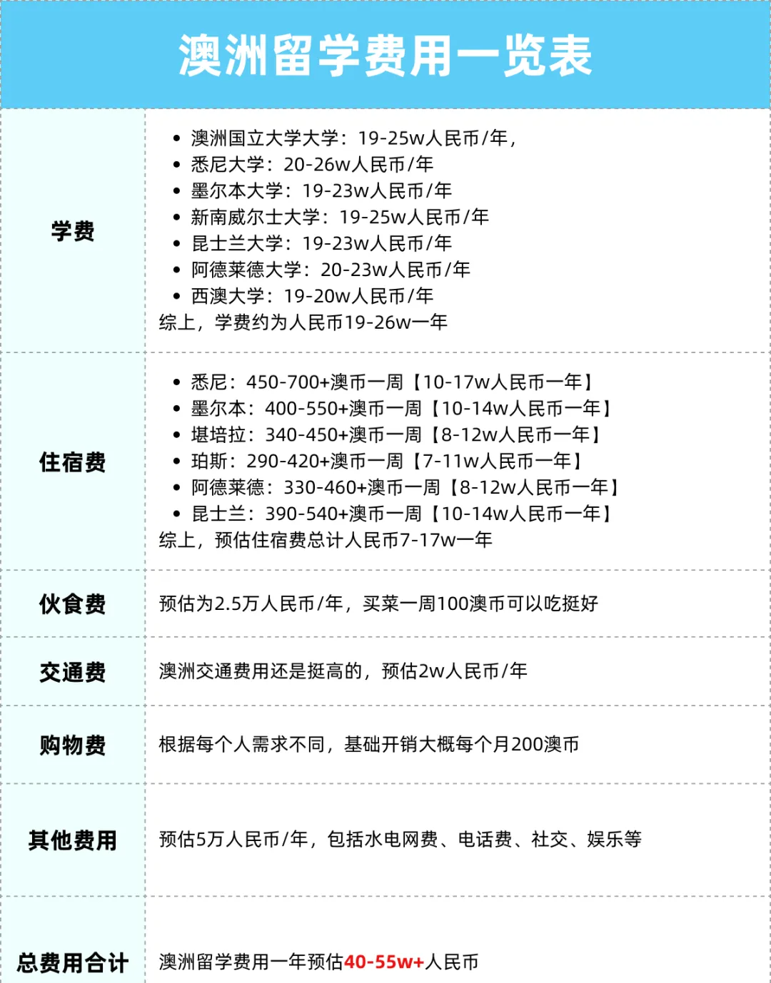
澳大利亚
近年来澳洲院校QS排名一路的水涨船高,八大院校24年更是全部进入QS前100名。
澳洲虽然留学费用高,但学校排名、教育质量、优质的生活环境等因素吸引了大批学生前往求学。
在澳大利亚读本科,学费一年约12万~20万人民币。读硕士的学费一年为10万~25万元。生活费在12万~20万人民币左右。