申请恢复中国国籍的步骤
- 到出入境管理处递交申请
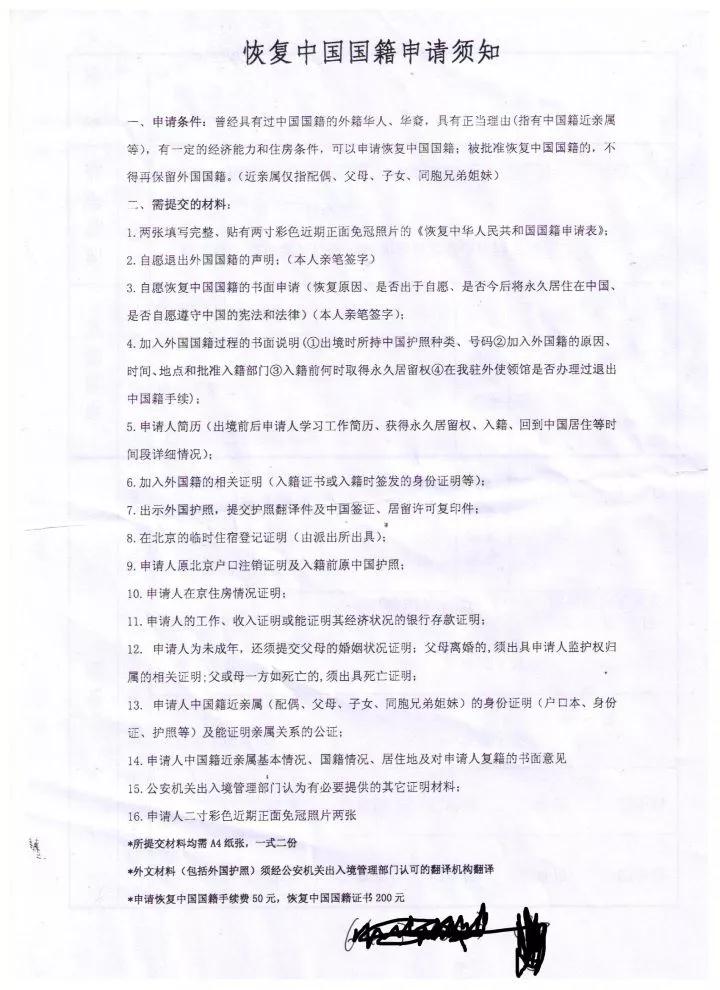
根据下图 “ 须知 ” ,准备资料,递交资料。

- 耐心等待
等待 24 个月,中间不必打电话咨询进度,更不用催。期间你还是外国国国籍,该申请什么签证还是申请申请签证,无限制。
- 拿复籍申请批准文件,并做公证
到了 24 个月工作人员会打电话给你通知结果。如果没接到电话,就带上外国护照,自己跑一趟出入境。程序跟原来一样,先联系国籍事务负责人。 如果已经批准了,会给你一张 “ 中华人民共和国复籍证书 ” 的复印件(下图)

并让你拿此复印件和外国护照,做翻译公证。几天后拿到公证书。但是这只代表你的回复国籍申请被批准了,不代表已经取得中国国籍。
- 退外国籍
假设你的外国籍是 A 国籍,你就联系 A 国移民局或相关政府部门办理退国籍手续。 一般分三步:
A. 到移民局或相关政府部门网站调研如何退国籍
B. 根据研究结果,把相关的材料(含复籍证书的翻译公证)寄给移民局
C. 等待退籍证明。
- 恢复中国籍落户口
办理退籍证明公证, 你收到了 “ 中华人民共和国复籍证书 ” 原件;出入境会给人口管理总队发机要函;一周后你带复籍证书原件及房产证结婚证等等材料,到人口管理总队办理户口手续,人口管理总队会开出一张给你住址管片派出所的证明;凭证明到管片派出所落户口办身份证。