What is 维多利亚大学?
维多利亚市位于加拿大温哥华岛的南端,作为BC省的省府(很多人误以为是温哥华),是温哥华岛上最大的城市和海港。它气候温和,属海洋性气候。冬季的一月份平均气温在4℃~5℃,市内秀美宁静,繁花似锦,一年四季绿草如茵,素有"花园城市"的美称。到温哥华只需要搭乘30分钟的飞机或者是90分钟的轮渡。维多利亚城市人口不多,30多万,有种闹中取静的感觉,网上有一大堆维多利亚市的旅游宣传片,这里我就不再赘述。
很多人不知道,维多利亚大学(以下简称UVic)前身是维多利亚学院,隶属于 麦吉尔大学 ,1963年UVic从麦吉尔旗下独立出来,成为BC省的公立大学,是加拿大规模最大的综合性大学之一。在校本科生18863人,研究生3542人,国际生比例17%。常年位居全加拿大综合类排名前2名。学校师资力量雄厚,教学经验丰富。UVic被认为是加拿大高等教育、专业培训和语言强化课程等方面最富有革新精神的大学之一。此外学校还是全加拿大拥有最多Co-op项目的大学之一,学校的商科、经济学、艺术、工程等专业在全北美地区享有极高的声誉。

针对中国国内高中生,学术门槛是,需要提供高中三年级的成绩单,并且综合分数在85%+(满分100),入学时一并提供高考成绩(建议总分的60%+),那么语言方面呢?
ELC UVic,学校官方的语言中心
| 项目 | 录取方式 | 申请方式 | 英语要求 | 开课时间 |
|---|---|---|---|---|
| UPP | 桥梁+大二 | 直接通过AB申请 | 雅思5.5(5.0)/托福71(15) | 9月 |
| UAP | 双录取+大一 | 先网申拿到正课offer后来通过AB申请 | 雅思6.0(5.5)/托福79(17) | 1/4/7/9月 |
| ELPI | 双录取+大一 | 先网申拿到正课offer后来通过AB申请 | 无最低要求 | 1/4/9月 |
- University Pathways Program for International Students(UPP)
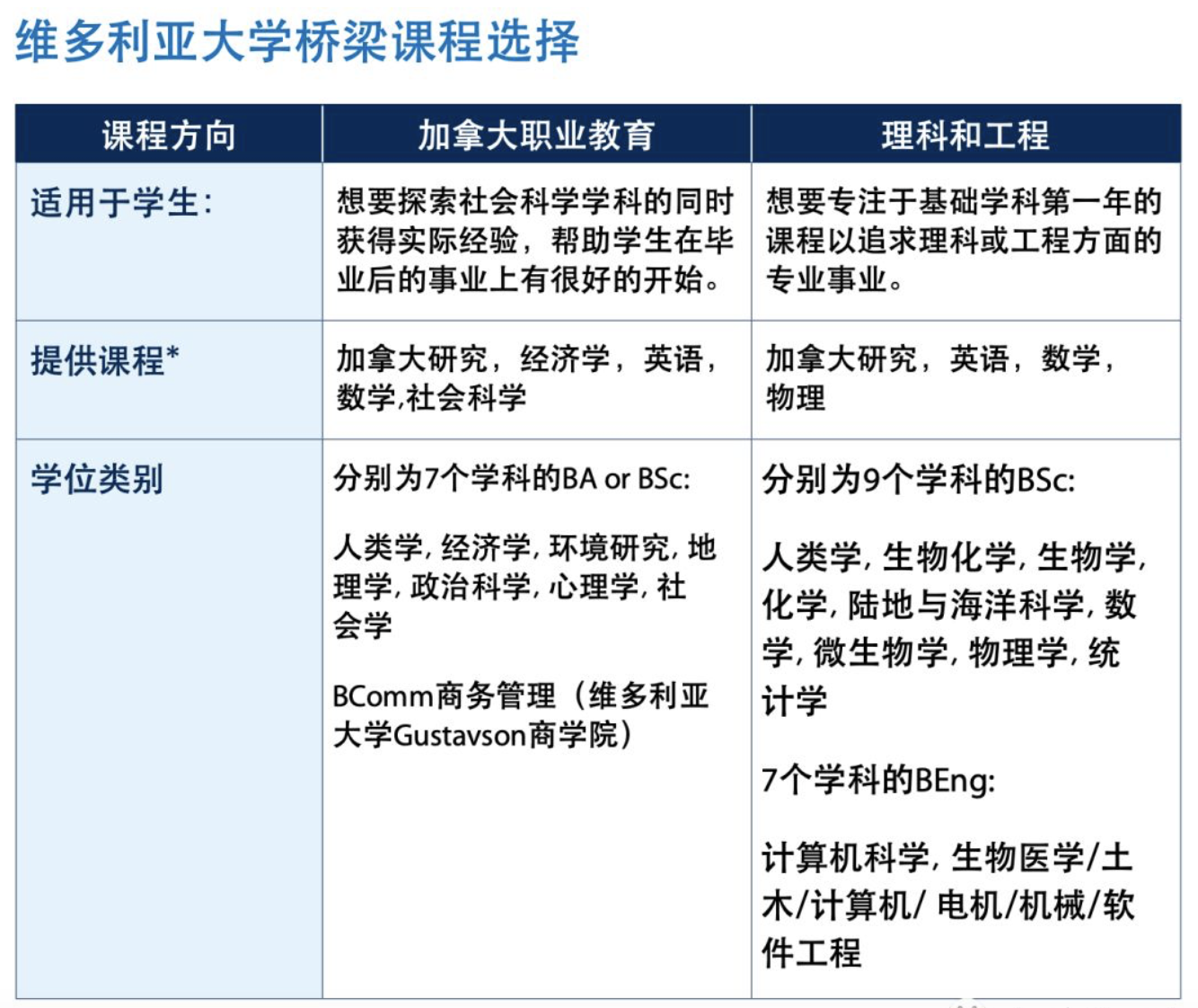
项目不单单是语言,而是带有学分课程,我个人觉得更类似FIC的UTP2的国际大一模式。可选择的方向包括(加拿大职业教育类和理科和工程类),具体说明如下;



完成后将带着10.5个学分课程进入UVic继续攻读剩余的本科学分,按照2017/2018年的统计,通过率高达92%。
- University Admission Preparation(UAP)
仅限录取Faculty of Humanities, Faculty of Social Sciences, Faculty of Science, Faculty of Fine Arts, Art History and Visual Studies的学生申请,具体介绍如下:

UAP课程其实就是学校的ELPI的最高级别,ELPI(总共有6个级别)的级别划分如下:

常规的UAP是每期12周,分别在1/4/9月开课,但是,学校为了更好的服务9月开课的学生,特意安排了7月份开课的浓缩UAP课程,为期4周
- 12-Weeks Intensive English (ELPI)
该课程仅限录取Faculty of Humanities, Faculty of Social Sciences, Faculty of Science的学生申请,每年1/4/9月开课