海外求职一年流程详解
首页
>
顾问主页
> 海外求职一年流程详解
朋友圈
微信好友
QQ好友
新浪好友
文曦
就业指导
秋招
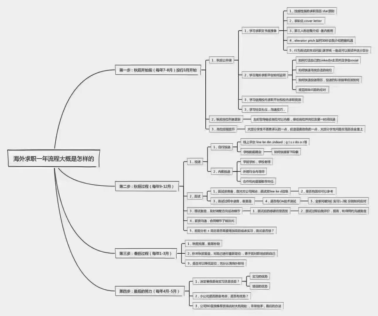
海外求职一年流程详解
2024-03-09...
阅读:
28
收藏:
0
评论:
0
点赞:
0
3秒免费留学费用评估
提前算一算,出国留学要花多少钱?
美国
英国
澳大利亚
加拿大
新西兰
日本
韩国
中国香港
中国澳门
俄罗斯
爱尔兰
意大利
西班牙
白俄罗斯
新加坡
马来西亚
丹麦
德国
法国
挪威
瑞典
芬兰
荷兰
瑞士
奥地利
泰国
匈牙利
迪拜
获取验证码
账号或验证码错误
开始计算
海外求职一年流程详解
海外求职一年流程详解
如果此文章对您有所帮助,是对我们最大的鼓励。对此文章以及任何留学相关问题有什么疑问可以点击下侧咨询栏询问专业的留学顾问,愿金吉列留学成为您首选咨询服务机构。
分享到
去主页浏览TA的更多精彩内容 >>
上一篇文章:
又一高端申请案例-香港中文大学金融技术硕士
下一篇文章:
高端录取案例肌骨保健与康复理论中物理治疗硕士
相关推荐
英国签证审理费4月8日起全面上调
留学初识
签证指导
袁佳
重磅!2026QS世界大学学科排名发布!(...
大学排名
专业解析
文曦
重磅!2026QS世界大学学科排名发布!(...
留学初识
大学排名
文曦
英国 QS 前 100 名校硕士预科盘点:...
硕士选校
留学方案
文曦
首页
品牌实力
留学资料库
留学活动
留学条件
关于我们
加入我们
免费领取留学手册
意向国家/地区
美国
英国
澳大利亚
加拿大
新西兰
日本
韩国
中国香港
中国澳门
俄罗斯
爱尔兰
意大利
西班牙
白俄罗斯
新加坡
马来西亚
丹麦
德国
法国
挪威
瑞典
芬兰
荷兰
瑞士
奥地利
泰国
匈牙利
本科
本科预科
硕士
硕士预科
博士
获取验证码
我已阅读并同意
《隐私保护协议》
申请领取
温馨提示
我已阅读并同意
《隐私保护协议》
确定
温馨提示
确定