随着高考竞争越来越激烈,国际课程考试受到了越来越多的考生的关注。 大部分国际课程考试都是以英语为应考语言,考生转换赛道需要一定时间去适应英语的考试环境。 而DSE作为目前全球唯一可以用中文考试的国际考试,2023年的报考人数仅为50823人,同年高考的报考人数达到了1291万。 相较于高考,DSE的竞争压力较小,考生升入名校的概率更高,所以近年来DSE的关注度也不断增加。
01
那么,DSE到底是什么考试?
香港中学文凭考试(Diploma of Secondary Education)简称DSE,是全球唯一可用中文答题的国际化考试,不仅为香港本地认可,更广为国际认可。 DSE考试科目包括必修科目和选修科目,考生可以自行选择感兴趣的选修科目,成绩能够用于申请香港、内地、澳门、以及海外多个国家的学校,考试的升学方向灵活多元。
02
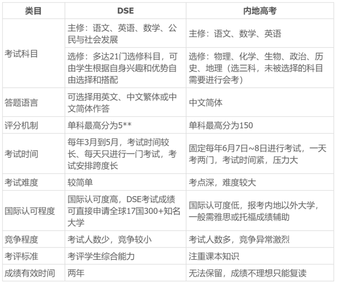
DSE和高考具体有什么不同?
DSE相较高考难度低,考试科目选择灵活,应考时间灵活,但国际认可度更高,学生可以申请的学校范围更广。 另外,因为 DSE考试的时间和高考的时间是错开 的,对于希望获得多元化升学路径的同学,DSE是一个值得考虑的选择。
2024年起,内地将首次开设DSE考场,香港八大院校也将增加非本地生学额,由3000个学额提升至6000个。并且根据DSE的考纲修改,将必修课程之一的「通识教育」改为「公民与社会发展」,增加了对内地知识点的考察,对于在内地生活的DSE考生而言这将是重大利好!
香港八大院校会增加非本地升学额,但这不会影响本地生的学额。 并且,通过DSE招生香港考生(永久居民)的内地高校在2024年也将增加至138所,其中包括 北京大学、清华大学、复旦大学 等知名院校,所以报考DSE对于港籍考生更是升学名校的理想选择。
03
符合什么条件可以报考DSE?
DSE 不限户籍报名 ,除了港籍学生以外,也允许内地生以 自修生 身份报考。 ****
04
DSE还有哪些优势?
1、允许偏科
DSE的选修科目一共有21门,考生一般选考2-3门。 而高考仅有6门选修科,考生需要选考3门,并参加会考完成其余3门科目的考试。 除此之外,DSE的数学和理科科目难度低于高考,对于偏科的同学而言题目难度会更加友好。
2、外升学免考雅思 DSE考生除了在香港、澳门、内地升学,还可以选择出国升学,达到学校的要求,则不需要另外考语言成绩。
3、等级评分制,缩小分差 DSE采用的是等级评分制度,等级用考生成绩所处的分数段评定,不会出现一分排名差距几千人的情况。
4、考纲提前三年公布
香港考评局会于三年前公布考纲,考生将有充足的备考时间准备考试。
虽然,DSE的考试制度有许多优势,但是如果计划报考DSE,你或许会遇到以下问题:
想了解更多应试技巧,把握重要知识点,却没有足够的时间外出补习? 想转赛道,通过报考DSE选择多元化的升学方向,却对DSE仍不够了解? 想了解香港最新的DSE考试资讯,使用和香港本地学生一样的教辅资料, 希望由经验丰富的香港老师帮助你提升成绩?
「香港领学DSE在线辅导课程」将为你提供解决方 案,我们 的资深导师团队将带领你用更少的时间,攻克更多的重点难点!
05
「香港领学DSE在线辅导课程」介绍
本课程是面向 所有计划参加DSE的考生 开设的线上辅导课程 ,覆盖科目多,覆盖的年级阶段广。 由教学经验丰富的香港导师团队授课,旨在帮助DSE考生个性化制定学习方案计划,加强对重要知识点和考试技巧的掌握,夯实基础,查漏补缺,助力科学提分。 **** 哪些学生适合「香港领学DSE在线辅导课程」? **** 所有计划参加DSE的高中全阶段(在校生/自修生均可)均可通过「香港领学DSE在线辅导课程」高效地学习DSE课程:
- 想转赛道准备参加DSE考试,不知道如何入手的学生
- 希望在学习DSE的同时兼顾高考的学生
- 目前在学校学习DSE,但有些跟不上节奏的学生
- 能很好地掌握课堂上的学习内容,想要进一步提升成绩的DSE考生
为什么要选择「香港领学DSE在线辅导课程」?
优势一 在繁忙的课业中节约时间 学习不受时间地点限制 ****
- 灵活安排课程 随时查看回放
优势二 个性化定制学习方案 科学有效查漏补缺 ****
- 模拟真题测试 精准评估学习状况 高效提分
优势三 独家精编材料 资深香港导师 ****
- 获取独家教材资料 精心总结多年提分经验 可普通话授课
优势四 多方位督学 ****
- 助教、班主任跟进学习