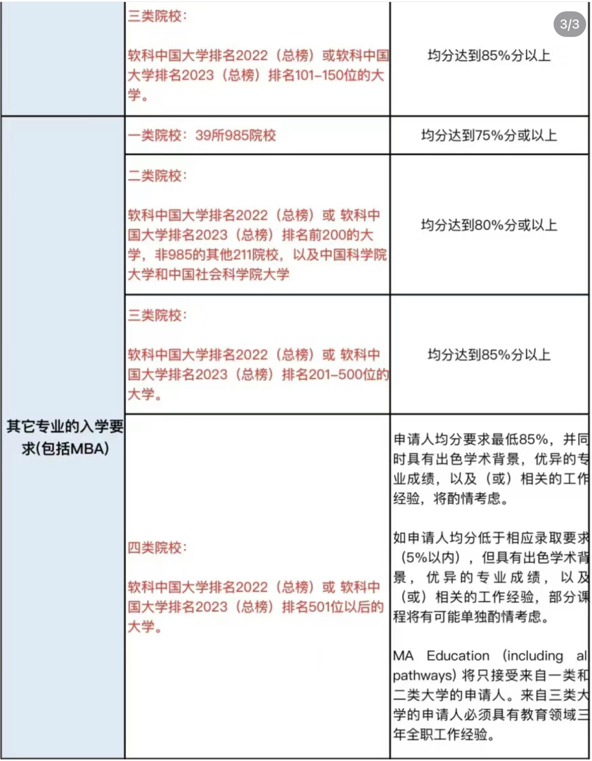
伯明翰大学将中国大学分为一类、二类、三类以及四类
一类大学:985高校(39 所),均分要求75
二类大学:软科中国大学排名 2022(总榜)或 软科中国大学排名 2021 (总榜)排名
前100的大学,非’985工程’的其他“211工程’院校,以及以下两所大学:均分要求
80%分或以上
口中国科学院大学
回中国社会科学院大学
三类大学(适用于商学院非经济学类其他研究生课程)
软科中国大学排名 2022(总榜)或 软科中国大学排名 2021 (总榜)排名101-150位
的大学,同时也包括以下7所院校,均分要求 85
南京财经大学
北京工商大学
浙江财经大学
上海对外经贸大学
山东财经大学
天津财经大学
南京审计大学
小注:
1如申请人均分低于相应录取要求(5%以内),但具有出色学术背景,优异的专业成绩,以及(或)相关的工作经验,将有可能单独酌情考虑
2) MA Education (including all pathways) 只接受来自一类和二类大学的申请人。来自三类大学的申请人必须具有教育领域三年全职工作经验。

