英国签证政策调整来了
首页 > 顾问主页 > 英国签证政策调整来了

范文婷

英国签证政策调整来了

2023-12-26...

阅读:19 收藏:0 评论:0 点赞:0

3秒免费留学费用评估

提前算一算,出国留学要花多少钱?

获取验证码

开始计算

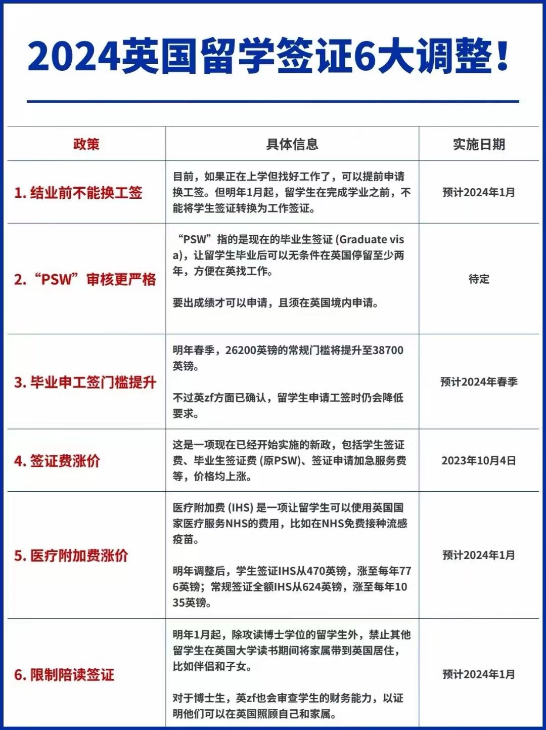
签证政策

调整多个签证类别申请要求!

计划留英的学生,要提前了解新政!



如果此文章对您有所帮助,是对我们最大的鼓励。对此文章以及任何留学相关问题有什么疑问可以点击下侧咨询栏询问专业的留学顾问,愿金吉列留学成为您首选咨询服务机构。
分享到
去主页浏览TA的更多精彩内容 >>
上一篇文章: 香港珠海学院汉语作为第二语言教学文学硕士
下一篇文章: 考研结束,申请英国留学来得及吗?
相关推荐
免费领取留学手册
获取验证码
我已阅读并同意《隐私保护协议》
申请领取
温馨提示
我已阅读并同意《隐私保护协议》
确定
温馨提示
确定