美本转学概述
美国大学以“学分”(Credit)来衡量学生的学习程度,只要学生按照学校的规定修满学分即可以毕业,这种衡量方式是比较开放的,即便是校与校之间的转换,或者是专业与专业之间的转换都比较灵活。
美国大学按照已修学分数来分大一、大二、大三、大四,一般本科需要修满120-130个学分,30分以下相当于大一。
1)取得两年制的准学士学位,须修读完60-64个学分
2)取得四年制的学位,需要修读完120-128个学分
因此,美国大学有一种转学制度,即美国大学本科转学(Transfer Application),主要是指已经在本国大学就读的学生可以通过已修学分申请转到美国其他大学的本科学习,在转入的学校修完本科课程并拿到美国大学的本科毕业证和学位证。
“美本转学优势”
01 低门槛申请 直接申请美国排名前30-50的学校,学生不仅需要提供托福/雅思成绩,还需要参加SAT考试。 想冲刺TOP30以上更高的学校的话,更是需要10个活动5个奖项,涵盖学术、领导力、公益活动等四个层面。
然而转学申请时,许多美国学校接受免除学生的SAT成绩要求。部分院校只需要在大学里修满30个学分,也可以免去SAT的成绩要求,节省了时间和精力。
例如2023US.News排名第七的约翰霍普金斯大学并不要求转学生提交诸如SAT、ACT等标准化成绩。
02 降低留学成本 与美国本科新生相比,转学生只需在美国大学完成剩余的本科学业,就可获得美国大学学位证书,不仅缩短了留学时间,还降低了学费成本。
03 提高美研的申请竞争力 几乎百分之九十五以上的美国大学硕士项目官网,在申请要求中明确写着:就读美国大学获得学位的同学可免托福成绩。
除此之外,美国研究生院更认可本土教育,部分美国大学的研究生不接受三年制本科学生的申请。同时在美国完成本科学位后,本科院校排名越高,更容易申请美国研究生和奖学金。
04第二次选择专业的机会
在国内大学想转专业的话,不仅需要在本专业中保持平均绩点位于前10%,大多专业还需要通过对应学院的专业考试,才能完成转专业的动作。
05 较高的录取率 最重要的一点!与直申美国大学本科的新生相比,许多美国大学的转学录取率更高!
换句话说,美国大学更愿意接受转学生,因为他们已经开始了大学课程的学习,大学的平均绩点(GPA)更能证明学生具备适应大学课程的学术能力
本转时间节点
大一转学:
大一升大二,申请到新学校开始读大二,
在大一开学就开始准备。
大二转学:
大二升大三,申请到新学校开始读大三,
在大二开学开始准备。
大一转学:
大一转学一般适合高中成绩很优秀的学生,特别是国际高中和海外高中就读过学生,大一转学,申请时只有一个学期的大学成绩,这时招生官会更看重学生高中时的GPA,以及在高中时的表现和背景活动。
大一转学的优势:更好地融入新学校、参加学校的社团活动,积累人脉资源、不会延迟毕业、不用再准备标化、可进行二次转学、部分顶尖名校偏爱大一转学的学生、个别学院只接受大一转学的学生。
大二转学:
如果高中GPA不太理想, 建议大二转学。因为大二转学招生官更看重的是大学期间的GPA。大二转学,学生有更多的时间和机会在大学期间提升GPA、刷标化分数、补充学术背景活动, 提升学术能力。
大二转学的优势:有更多时间提升GPA,补充学术背景、个别学校偏爱大二转学的学生。
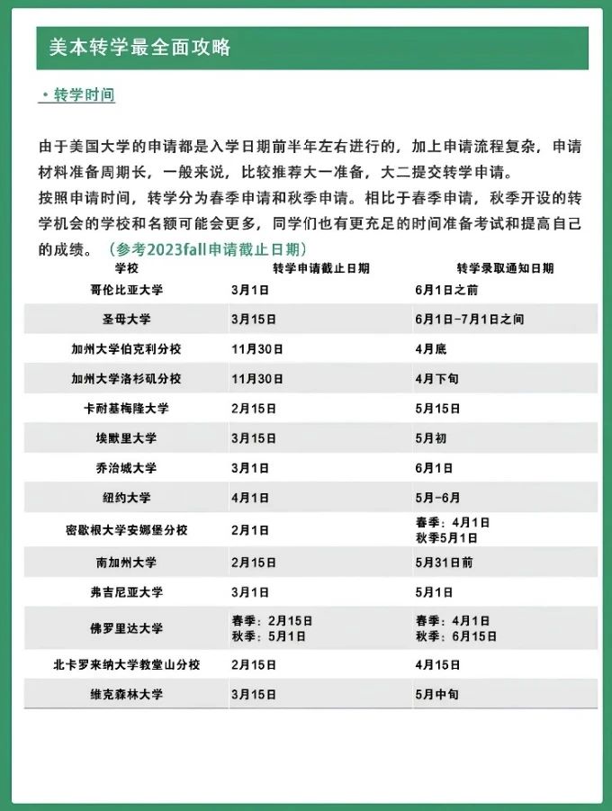
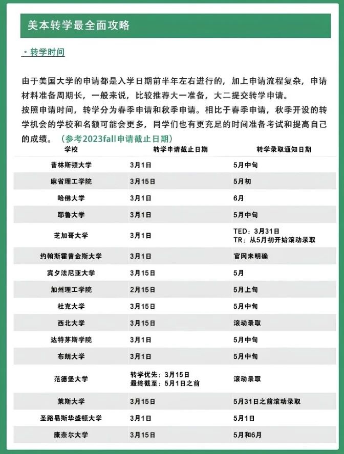
申请截止时间


春转与秋转时间点
按照申请时间可以把转学申请分为: 春季申请和秋季申请 。其中春季申请一般在10-11月份,个别学校截止日期为9月左右,也有部分院校持续到12月或次年1月,具体要看学校官网。秋季申请一般在入学当年的2月-4月份,最多的集中在3月,部分院校也会持续到5月或者6月中旬。
USNEWS Top10-50开设春季转学院校:
- Top 13布朗大学
- Top 15莱斯大学
- Top 17康奈尔大学
- Top 18圣母大学
- Top 22卡内基梅隆大学
- Top 25纽约大学
- Top 25密歇根安娜堡大学
- Top 25弗吉尼亚大学
- Top 29佛罗里达大学
- Top 29维克森林大学
- Top 36罗彻斯特大学
- Top 36波士顿学院
- Top 38威斯康星大学麦迪逊分校
- Top 38德克萨斯大学奥斯汀分校
- Top 41威廉与玛丽学院
- Top 41伊利诺伊大学香槟分校
- Top 41波士顿大学
- Top 44布兰迪斯大学
- Top 44凯斯西储大学
- Top 44东北大学
- Top 44杜兰大学
- **Top 49佐治亚大学
USNEWS Top50开设秋季转学院校:**
- Top 1普林斯顿大学
- Top 2麻省理工大学
- Top 3哈佛大学
- Top 3斯坦福大学
- Top 3耶鲁大学
- Top 6芝加哥大学
- Top 7约翰霍普金斯大学
- Top 7宾夕法尼亚大学
- Top 9加州理工学院
- Top 10杜克大学
- Top 10西北大学
- Top 12达特茅斯学院
- Top 13布朗大学
- Top 13范德堡大学
- Top 15莱斯大学
- Top 15圣路易斯华盛顿大学
- Top 17康奈尔大学
- Top 18哥伦比亚大学
- Top 18圣母大学
- Top 20加州大学伯克利分校
- Top 20加州大学洛杉矶分校
- Top 22卡内基梅隆大学
- Top 22埃默里大学
- Top 22乔治城大学
- Top 25南加州大学
- Top 25密歇根安娜堡大学
- Top 25弗吉尼亚大学
- Top 29佛罗里达大学
- Top 29北卡教堂山分校
- Top 29维克森林大学
- Top 32塔夫茨大学
- Top 32加州大学圣巴巴拉分校
- Top 34加州大学尔湾分校
- Top 34加州大学圣地亚哥分校
- Top 36波士顿学院
- Top 36罗彻斯特大学
- Top 38加州大学戴维斯分校
- Top 38德克萨斯大学奥斯汀分校
- Top 38威斯康星大学麦迪逊分校
- Top 41波士顿大学
- Top 41伊利诺伊大学香槟分校
- Top 41威廉玛丽学院
- Top 44布兰迪斯大学
- Top 44凯斯西储大学
- Top 44佐治亚理工学院
- Top 44东北大学
- Top 44杜兰大学
- Top 49俄亥俄州立大学
- Top 49佐治亚大学
虽然不一定每一次大学申请都会一步到位,但是转学将会给予我们第二次选择成功的机会。最后祝大家都能得偿所愿,转学到理想的美国大学!