学术类(A类)与培训类(G类)考试均包括听说读写四项英语交流能力的测试,其中听力和口语的考试内容完全一致,阅读和写作的考试内容有所差异。考试全程时间约为2小时55分钟(包括听力的10分钟填写答案纸)。
听力(学术类 & 培训类)
听力考试时长:30分钟,并有10分钟时间将答案誊写到答题卡
听力考试题型:共包含4段独白和对话。每段听力材料只播放一次,对应10道问题,问题的排列顺序和答案在听力材料中出现的顺序一致。

阅读(学术类)
阅读考试时长:60分钟
阅读考试题型:共包含3段文章及相应40道题目。每一篇文章所需要回答的问题数量并不相同。文章内容和题目均出现于试卷中。文章取材于供非专业人士阅读的真实出版物(例如选自书籍、期刊和报纸),与考生未来在大学课程中将阅读到的文章极为相似。也包含非文字性内容,例如图表、曲线或插图等。所有文章总计长度约在2000-2750字。
阅读(培训类)
阅读考试时长:60分钟
阅读考试题型:共包含3部分及相应40道题目,文章难度由浅至深。第一部分有14道题,第二和第三部分分别有13道题。文章内容和题目均出现于试卷中。第一部分的内容选自通知、广告、时间表、宣传品、以及其它类似的内容。第二部分通常有2篇文章,内容选自大学招生简章、课程介绍、大学课程介绍、图书馆指引、规定、以及其它类似的内容。第三部分则为一段较长的文章,内容选自报纸、杂志、期刊、小说或非虚构的书籍、以及其它类似的内容。所有文章总计长度约在2400字左右。
写作(学术类)
写作考试时长: 60分钟
写作考试题型:共两篇作文。第一篇(Task 1)为图表分析写作,如表格、曲线图、柱状图或示意图等,考生需对这些信息或数据进行描述,要求不得少于150字;第二篇(Task 2)为议论性文章写作,考生需根据题目所给出的看法、问题或议题进行论述,要求不得少于250字。考官给以下四项分别评等级分:任务完成情况(Task 1)/任务回答情况(Task 2),连贯与衔接,词汇变换、句式多样性和语法准确性。这四方面所占权重相同。
写作(培训类)
写作考试时长: 60分钟
写作考试题型:共两篇作文。第一篇考生需根据题目中的问题或者事件写一封私人信件,形式可为非正式、半正式或正式。题目包括对一个问题或事件的描述,以及对考生需完成的任务的三点要求,要求不得少于150字;第二篇为议论性文章写作,考生需根据题目所给出的看法、问题或议题进行论述,要求不得少于250字。
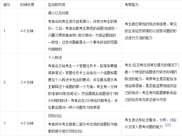
口语(学术类 & 培训类)
口语考试时长: 11-14分钟
口语考试题型:雅思考试通过考生与考官之间进行一对一交流的形式对考生的英语口语水平进行考察,是目前最接近真实生活场景的互动式测评。所有的雅思考官会接受统一的培训与严格监控以确保其按照全球统一标准对考生进行评判,标准共分为四项:流利性与连贯性、词汇多样性、语法多样性及准确性、发音。每场考试都会全程录音以进行后期监测,保证口语考试的客观性和公平性。
