英国是一个教育体系非常完善的国家,2024年QS排名前100的院校中,英国便有17所院校上榜,剑桥、牛津、帝国理工,这些英国院校在国外均享有极高的知名度,经常听周边留学的同学们提起。此外,还 经常提起G5,罗素大学集团,红砖大学,但是它们到底包括哪些院校,这经常让人摸不着头脑。
接下来,就带大家了解一下英国那些耳熟能详的学校组合。
G5超级精英大学
英国G5,也被称为金砖五校,代表着英国最顶尖的科研实力、师生质量、经济实力 的五所大学。这是一个非正式的院校联盟,其知名度极高,是英国乃至全球高等教 育界中的佼佼者。
G5院校包括:
牛津大学 University of Oxford
剑桥大学 University of Cambridge
帝国理工学院 Imperial College(简称IC)
伦敦大学学院 University College London(简称UCL)
伦敦政治经济学院 the London School of Economics and Political Science(简称LSE)
红砖大学
19世纪工业革命时期和维多利亚时代(也就是英国被称为日不落帝国的时代),于一战前获得皇家特许认证。这六所大学是英国顶尖的大学之一,都是以英格兰六大工业城市命名的大学。
红砖大学代表院校:
伯明翰大学、布里斯托大学、利兹大学、利物浦大学、曼彻斯特大学、谢菲尔德大学 。
在创立初期,它们都是科学或工程技术类院校,与英国工业革命有着极其密切的关系,为英国工业化奠定了重要基础。
罗素大学集团
罗素集团(The RussellGroup)被称为英国的“常春藤联盟”。罗素集团各机构的入学标准非常严格。其强大的教师队伍,优美的校园环境和浓厚的学术氛围,虽然仅占英国高等教育机构总数的10%,但却获得全英国大学65%以上的科研经费,创造了英国60%以上的顶级科研成果。
罗素大学集团24所院校:
6所金三角名校 (剑桥大学、牛津大学、帝国理工学院、伦敦大学学院、伦敦政治经济学院、伦敦国王学院);
6所红砖大学 (曼彻斯特大学、布里斯托大学、伯明翰大学、利兹大学、利物浦大学、谢菲尔德大学);
2所苏格兰大学 (爱丁堡大学 、格拉斯哥大学);
威尔士(卡迪夫大学);
北爱尔兰最高学府 (贝尔法斯特女王大学);
以及其他8所英格兰大学:伦敦玛丽女王大学、诺丁汉大学、南安普顿大学、纽卡斯尔大学、华威大学、杜伦大学、埃克塞特大学、约克大学。
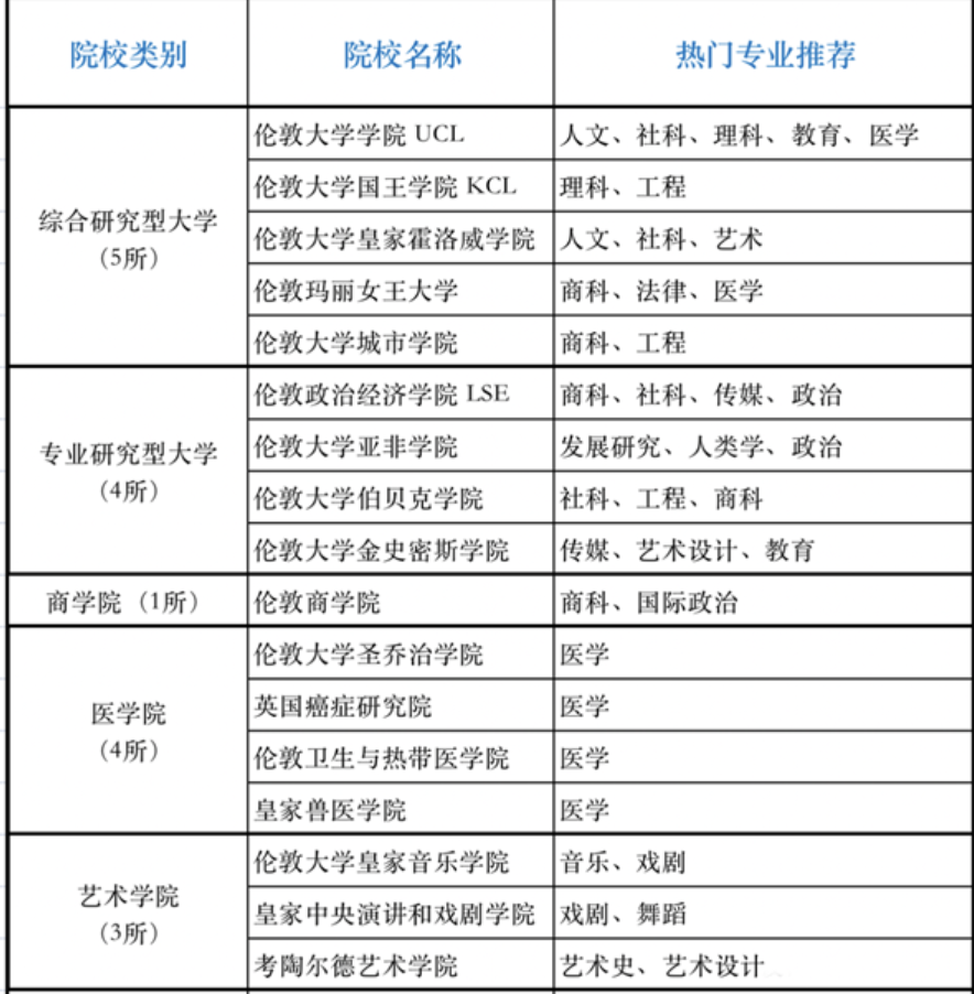
伦敦大学
伦敦大学不是一所实体大学,而是由伦敦的十几所高校和研究机构组成的大学行政系统,是世界上最具影响力的公立大学联邦体。
伦敦大学各成员院校从招生到资助,都是独立运作,同时又联系紧密,共享学术资源。
伦敦大学拥有18个成员机构,除伦敦大学学院和伦敦国王学院等五所多科系综合学院外,其他13个学院规模较小,术业专一,有明确的学术分工和研究领域,主要学院如下:
